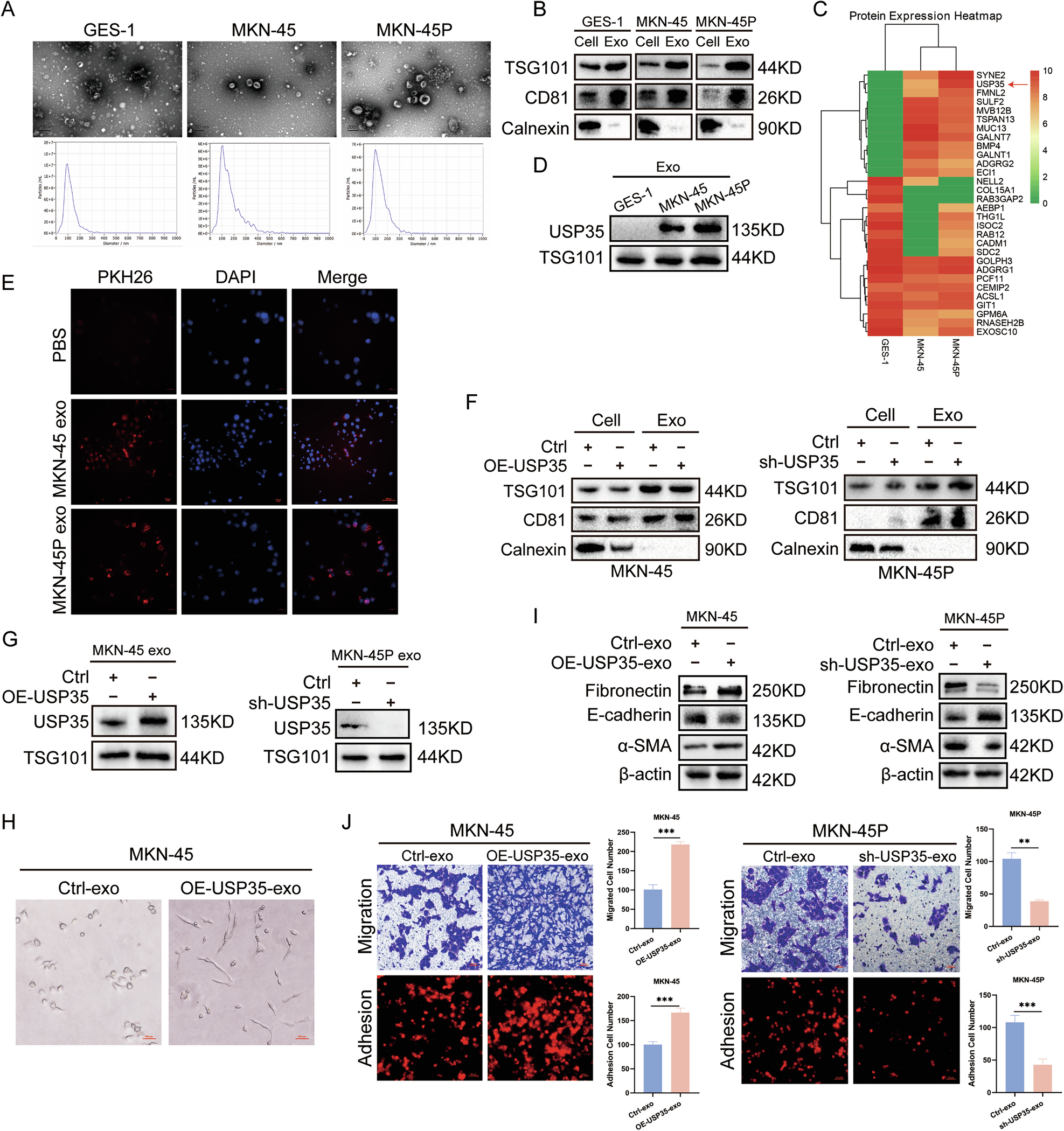
Fig. 5: Exosome USP35 enhances the colonization ability of GC cells by promoting MMT in PMCs.

A TEM and NTA analyzed the morphology and size of exosomes isolated from GES-1, MKN-45, and MKN-45P cell culture supernatants; scale bar: 200 nm. B Immunoblotting analyzed the purity of isolated exosomes by detecting the EV-specific markers CD81 and TSG101, with cytosolic protein calnexin as a negative control. C The label-free protein spectrum was used to detect the protein expression of exosomes. D Immunoblotting analyzed the background expression of USP35 in exosomes. E The internalization of PKH26-labeled exosomes secreted by GC cells was observed using an immunofluorescent microscope; scale bar: 200 μm. F Immunoblotting identified the purity of exosomes isolated from OE-USP35 and sh-USP35 gastric cancer cell culture supernatants. G Immunoblotting identified the overexpression and knockdown efficiency of USP35 in exosomes. H Morphological changes in HMrSV5 stimulated with OE-USP35 exosomes; scale bar: 500μm. I Immunoblotting found MMT-specific markers of HMrSV5 stimulated with OE-USP35 and sh-USP35 exosomes. J The effect of the presence of OE-USP35 and sh-USP35 exosomes on the colonization and migration ability of HMrSV5 (n = 5); scale bar: 500μm. Data are presented as the mean ± SD. Transmission electron microscope, TEM exosomes, Exo nanoparticle tracking analysis, NTA exosomal vesicle, EV overexpression, OE short hairpin, sh mesothelial–mesenchymal transition, MMT peritoneal mesothelial cell, PMC gastric cancer, GC. **P < 0.01; ***P < 0.001.