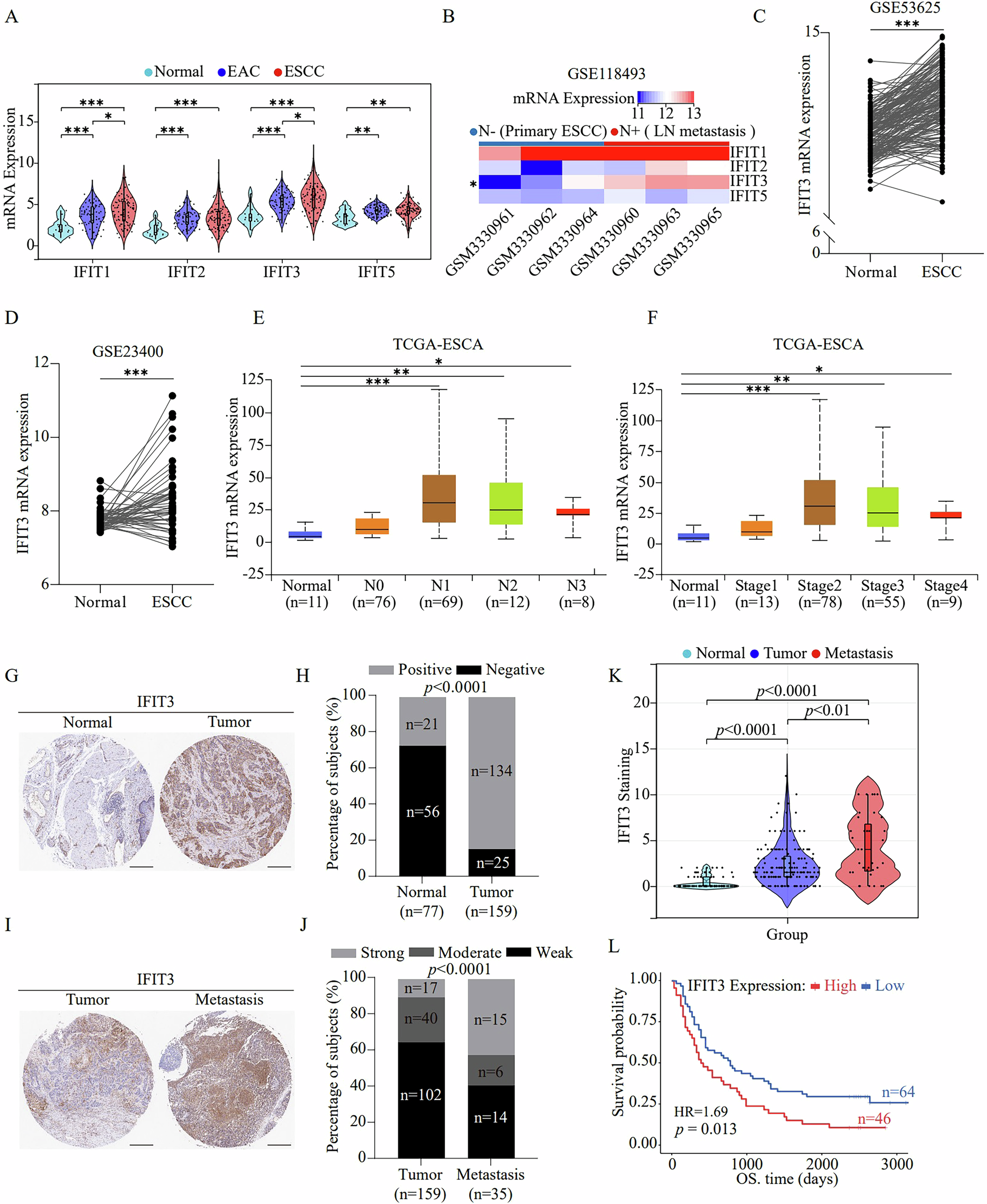
Fig. 1: IFIT3 is expressed at high levels in ESCC and LNM tissues and is correlated with dismal prognosis in ESCC patients.

A The levels of IFIT1, IFIT2, IFIT3, and IFIT5 mRNA expression in ESCC, ECA, and normal tissues from the TCGA-ESCA dataset were analyzed. B Heatmap demonstrating the IFIT1, IFIT2, IFIT3, and IFIT5 mRNA expression in tumor tissues from ESCC patients with or without LNM. Maps based on GEO gene expression data (GSE118493). A, B were analyzed using the online bioinformatics tool SangerBox 3.0 (http://www.sangerbox.com/tool). C, D The IFIT3 mRNA levels were investigated with the GEO database (GSE53625, GSE23400) to compare IFIT3 mRNA expression in normal esophageal tissue and ESCC tissue. E, F The IFIT3 mRNA levels in patients with different N stages and different stages of esophageal cancer were examined based on the UALCAN website (http://ualcan.path.uab.edu). Illustrative immunohistochemical images (G) and quantitative analysis (H) of IFIT3 staining in 159 ESCC tissues and 77 matched normal tissues (scale bar, 300 μm). Representative immunohistochemical images (I) and quantitative analysis (J) of IFIT3 staining in 159 ESCC tissues and 35 matched metastatic tissues (scale bar, 300 μm). K Differences in IFIT3 expression scores between normal tissues (n = 77), ESCC tissues (n = 159), and metastatic tissues (n = 35) were analyzed using the online bioinformatics tool SangerBox 3.0. L Survival analysis of 110 ESCC patients stratified by the IFIT3 level (survival curve was generated using https://www.bioinformatics.com.cn, a web-based tool for visualizing and analyzing data). Data information: Graphs show the mean ± SD. A, K One-way ANOVA; B, E, F Student’s t-test; C, D paired t-test; H Fisher’s exact test; J chi-squared test; L log-rank test. ***p < 0.001, **p < 0.01, *p < 0.05.