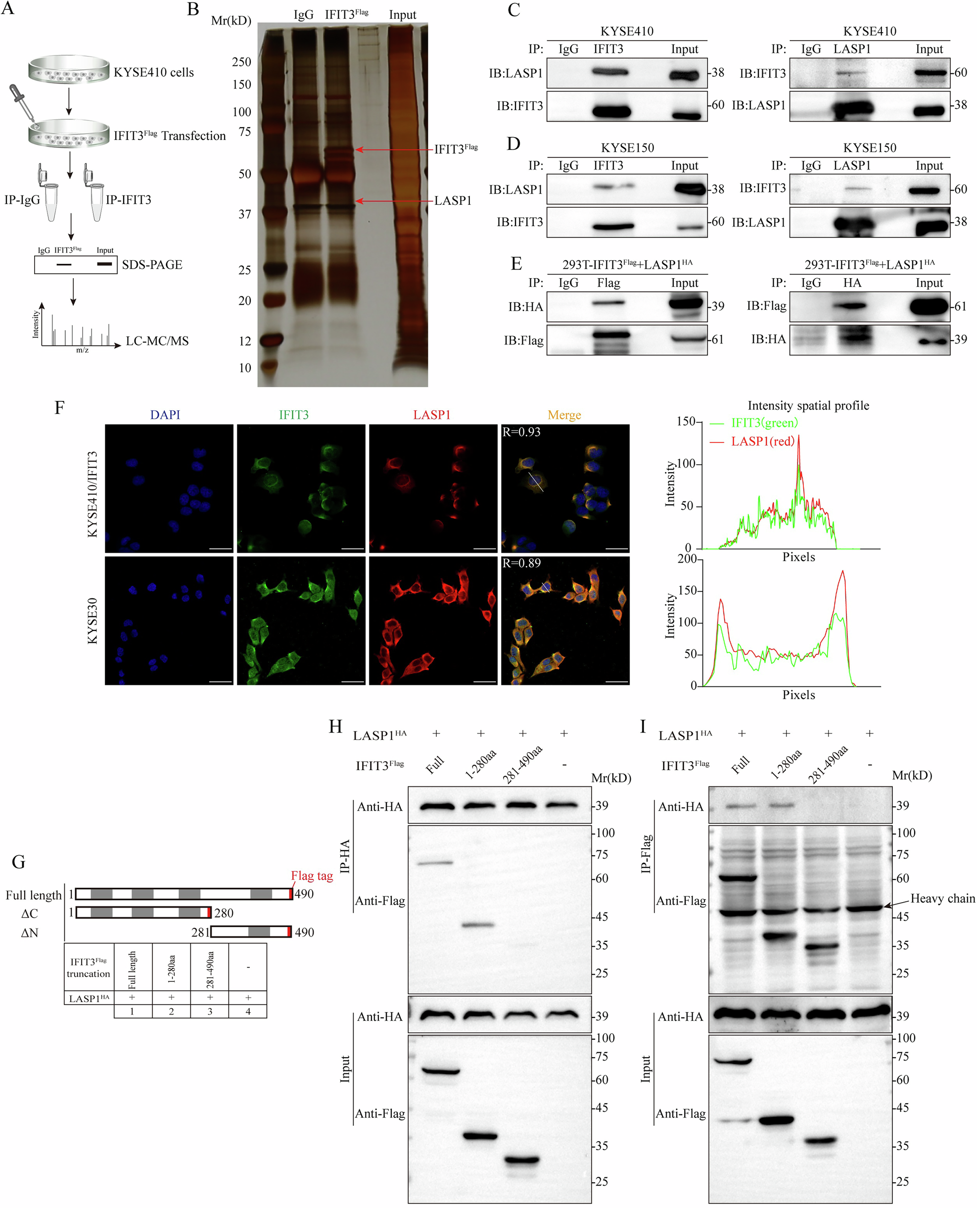
Fig. 4: IFIT3 colocalizes and interacts physically with LASP1.

A Schematic diagram for the identification of IFIT3-interacting proteins. B Silver-stained proteins that coimmunoprecipitated with IFIT3 exhibit a distinct 38 kDa band corresponding to LASP1. C, D Immunoprecipitated (IP) immunoblotting of endogenous or exogenous IFIT3 and endogenous LASP1 from KYSE410 and KYSE150 cell extracts. The negative control used was immunoglobulin G (IgG). E Plasmids expressing IFIT3-Flag and LASP1-HA were transfected into 293T cells. Co-immunoprecipitation tests showed that IFIT3 and LASP1 interacted. F Immunofluorescence experiments using confocal microscopy showed that IFIT3 (green) and LASP1 (red) colocalized in KYSE410 and KYSE30 cells. The right is the intensity spatial distribution map. Scale bar, 50 μm. G The flag-tagged IFIT3 constructs used in this study, which were either full-length or deleted, are shown schematically. Coprecipitation of HA-tagged LASP1 with Flag-tagged IFIT3 or its mutants, examined by anti-HA (H) or anti-Flag (I) immunoprecipitation and anti-FLAG/HA immunoblots.