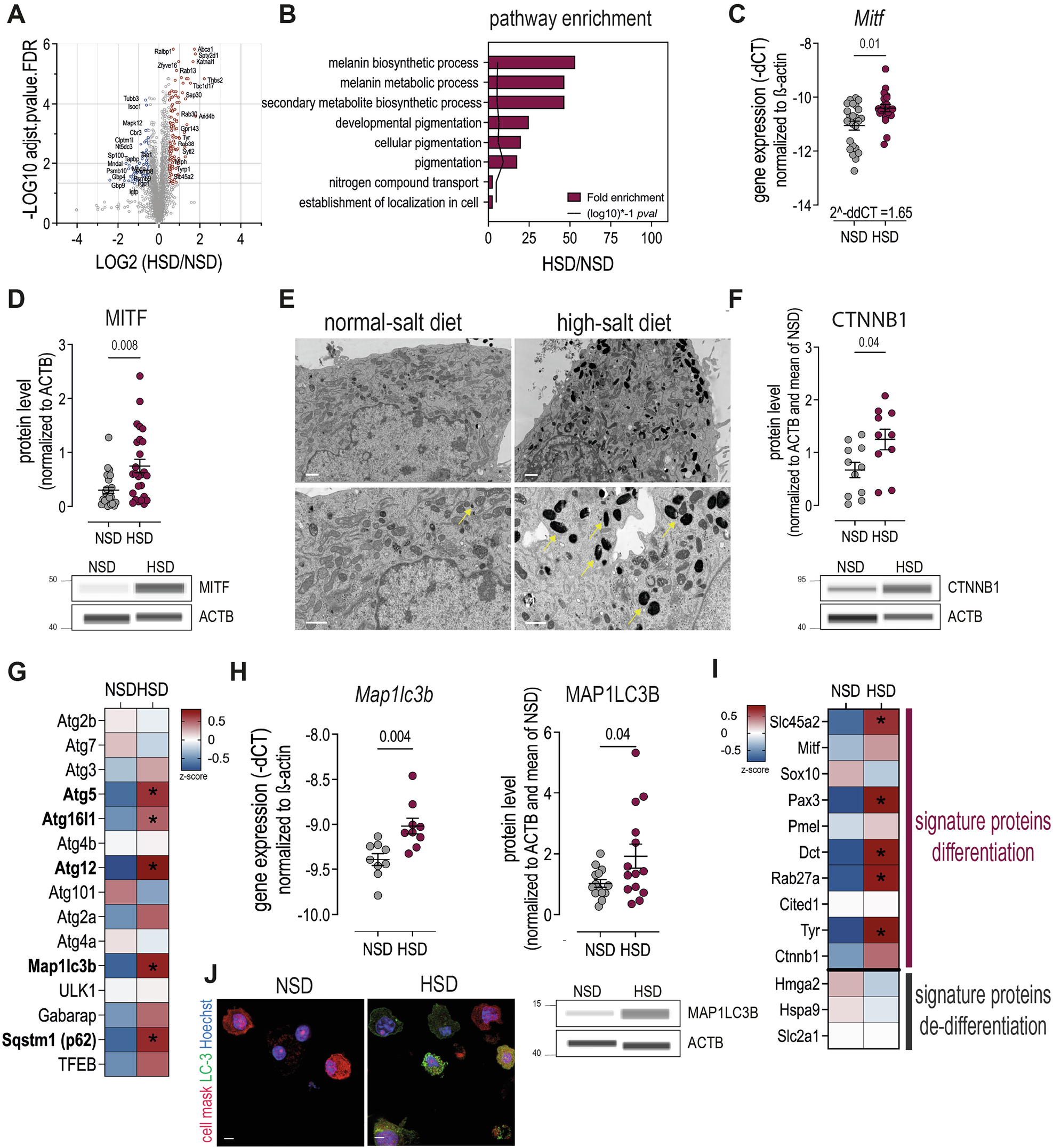
Fig. 5: HSD induces melanogenesis and upregulation of differentiation marker.

A Volcano plot of differentially expressed proteins in tumor cells isolated from mice on HSD vs. NSD (9 mice/group). B Pathway enrichment analysis. C Gene expression level of Mitf. n = 4 independent experiments with 4–9 mice/group each. Linear mixed effect model with treatment (HSD vs. NSD) as fixed factor and experimental replicate as random factor. Data are presented as mean ± SEM. D Protein level (WES) of MITF. n = 7 independent experiments with 3–5 mice/group each. Linear mixed effect model with treatment (HSD vs. NSD) as fixed factor and experimental replicate as random factor. Data are presented as mean ± SEM. E Representative SEM images of tumor cells isolated from mice on NSD and HSD. Scale bar = 1 µm. F Protein level (WES) of beta-catenin. n = 3 independent experiments with 3–6 mice/group each. Linear mixed effect model with treatment (HSD vs. NSD) as fixed factor and experimental replicate as random factor. G Z-score of autophagy-related proteins in ex vivo tumor samples (9 mice/group). H Gene and protein expression level of total LC-3 in ex vivo tumor samples. n = 1–4 independent experiments with 3–5 mice/group each. Linear mixed effect model with treatment (HSD vs. NSD) as fixed factor and experimental replicate as random factor. Data are presented as mean ± SEM. I Z-score of signature proteins for (de-) differentiation of melanoma cells (9 mice/group). J B16-OVA tumor cells were isolated on day 14 from tumors grown in mice on NSD or HSD and enriched via magnetic bead labeling (MACS) and stained for LC-3 (green), cell mask (magenta) and DNA/nucleus (Hoechst). All analyses were done on day 14 after tumor injection.