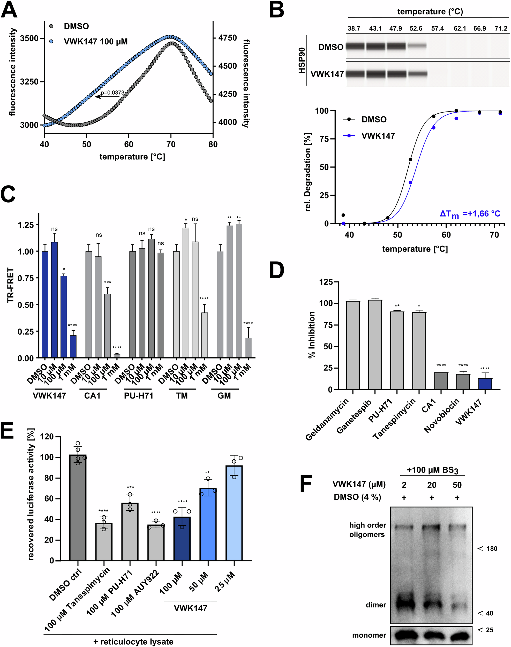
Fig. 2: Specificity of VWK147 against HSP90 CTD and its co-chaperone function.

A A cell-free thermal shift assay using recombinant HSP90α CTD protein with VWK147 displays destabilization of HSP90-CTD, indicated by a negative shift. B Cellular thermal shift assay (CETSA) in K562 leukemia cells displays stabilization of HSP90, indicated by a positive shift. C) VWK147 (1 mM) inhibits HSP90β, comparable to coumermycin A1 (CA1), indicated by a C-terminal FRET assay. D VWK147 (10 µM) is not binding to the N-terminal domain of HSP90, indicated by an N-terminal fluorescence polarization (FP) assay. E VWK147 inhibits the HSP90α chaperone function, comparable to Tanespimycin (TM), PU-H71 and AUY922, in the cell-free luciferase-refolding assay, where the incubation of the inhibitors prevented the HSP90-assisted refolding of denatured luciferase. F Recombinant HSP90α CTD was incubated with BS3 cross-linker at the indicated concentration with VWK147, followed by immunoblotting with the anti-HSP90 (AC88) antibody. VWK147 leads to a reduction of HSP90 dimers. Results are shown as means ± SD of three independent experiments. P values were either determined by a two-tailed unpaired t-test or two-way ANOVA. *p ≤ 0.05; **p ≤ 0.01; ***p ≤ 0.001; ****p ≤ 0.0001.