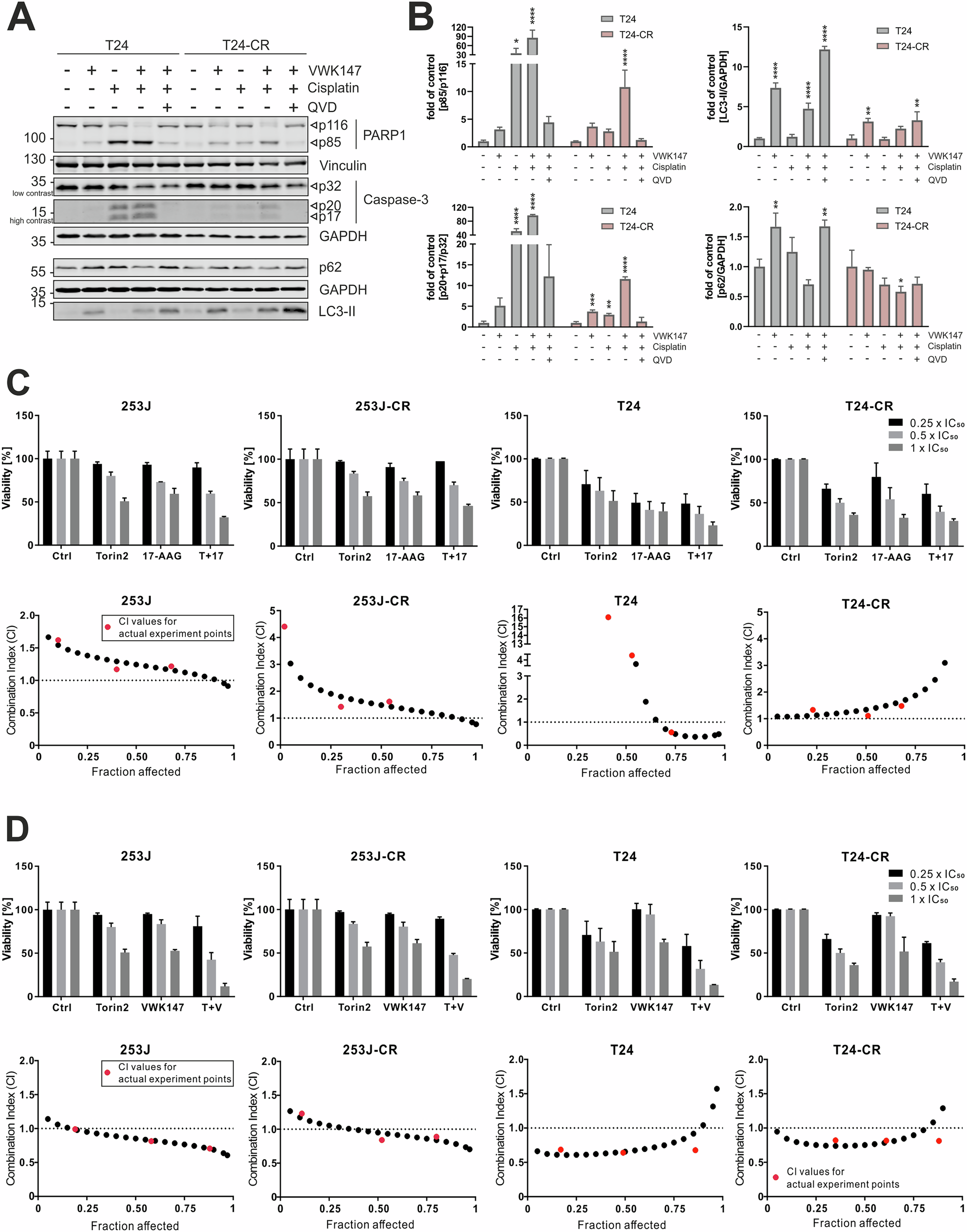
Fig. 5: VWK147 sensitizes T24-CR cells to cisplatin-induced apoptosis and acts synergistically with mTOR inhibition.

A T24 and T24-CR urothelial carcinoma cells were treated with 24 h-IC50 concentrations of VWK147 (~10 µM and 5 µM, respectively) and cisplatin (~8 µg/ml and 87 µg/ml, respectively) alone or in combination in absence or presence of 10 µM QVD. After 24 h, the cells were lysed, and cellular lysates were immunoblotted for PARP1, Vinculin, Caspase-3, p62, LC3 and GAPDH. One representative immunoblot is shown. B The quantifications of cleaved PARP1, cleaved caspase-3, LC3-II or p62 are from three independent experiments (means + SD). P values were determined by ordinary one-way ANOVA with Dunnett’s multiple comparisons test (comparison to the solvent control of the respective cell line). *p ≤ 0.05; **p ≤ 0.01; ***p ≤ 0.001; ****p ≤ 0.0001. C, D 253 J, 253J-CR, T24 and T24-CR cells were treated with Torin2, 17-AAG, VWK147, or Torin2 combined with VWK147 or 17-AAG (0.25×, 0.5× and 1 × IC50) for 72 h. The approximate IC50 values of each compound were determined based on the previous mono-treatment. The cell viability was measured using Alamar Blue assay. Viability results are depicted in bar diagrams as means + SD of three independent experiments performed in triplicates for each treatment. The combination index values were calculated using CompuSyn [33]. The actual experiment points are indicated as red dots whereas simulation dots processed by CompuSyn are indicated as black dots. The combination effects of Torin2 and 17-AAG or VWK147 were determined synergistic (CI <1), additive (CI = 1) and antagonistic (CI >1).