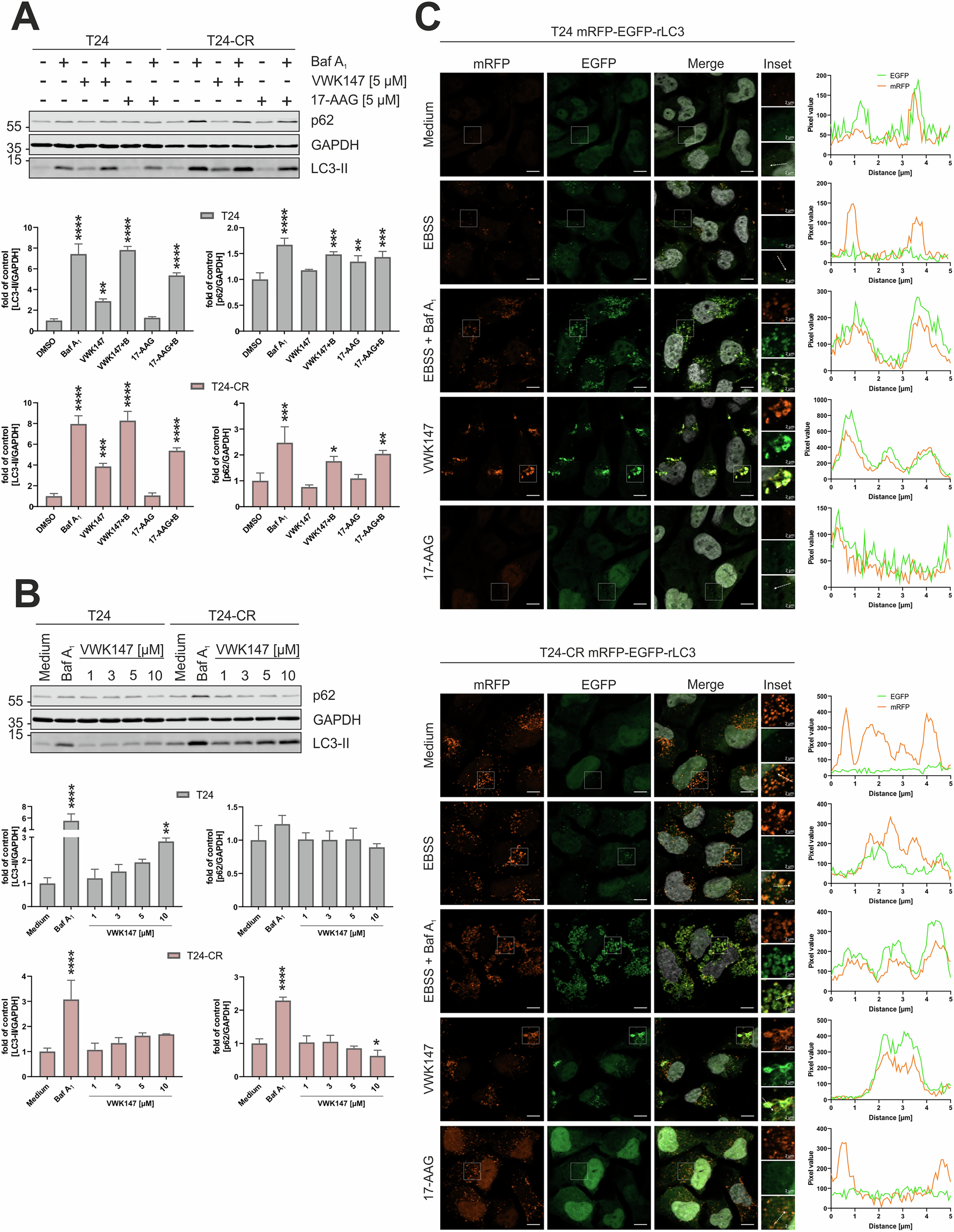
Fig. 6: VWK147 inhibits canonical autophagy.

A T24 and T24-CR urothelial carcinoma cells were treated with 5 µM VWK147 or 17-AAG in presence or absence of 20 nM bafilomycin A1 for 6 h. After treatment, the cells were lysed, and cellular lysates were immunoblotted for p62, LC3 and GAPDH. One representative immunoblot is shown. The quantifications of indicated ratios are from three independent experiments (means + SD). P values were determined by ordinary one-way ANOVA with Dunnett´s multiple comparisons test (comparison to the solvent control of the respective cell line). *p ≤ 0.05; **p ≤ 0.01; ***p ≤ 0.001; ****p ≤ 0.0001. B T24 and T24-CR urothelial carcinoma cells were treated with indicated concentrations of VWK147 or 20 nM bafilomycin A1 for 6 h. After treatment, the cells were lysed, and cellular lysates were immunoblotted for p62, LC3 and GAPDH. One representative immunoblot is shown. The quantifications of indicated ratios are from three independent experiments (means + SD). P values were determined by ordinary one-way ANOVA with Dunnett´s multiple comparisons test (comparison to the solvent control of the respective cell line). *p ≤ 0.05; **p ≤ 0.01; ****p ≤ 0.0001. C T24 and T24-CR urothelial carcinoma cells stably expressing mRFP-EGFP-rLC3 were grown on glass coverslips 1 or 2 days prior to treatment. Cells were treated with EBSS alone or in combination with 20 nM bafilomycin A1, 5 µM VWK147 or 17-AAG for 4 h. Imaging was performed using a Zeiss Axio Observer 7 fluorescence microscope equipped with a 40x/1.4 Oil DIC M27 Plan-Apochromat objective and ApoTome 2. Representative sections are depicted. Scale bars: 10 µm and 2 µm. The line graphs represent the pixel intensities of the areas indicated by the respective dashed white arrows shown in the insets.