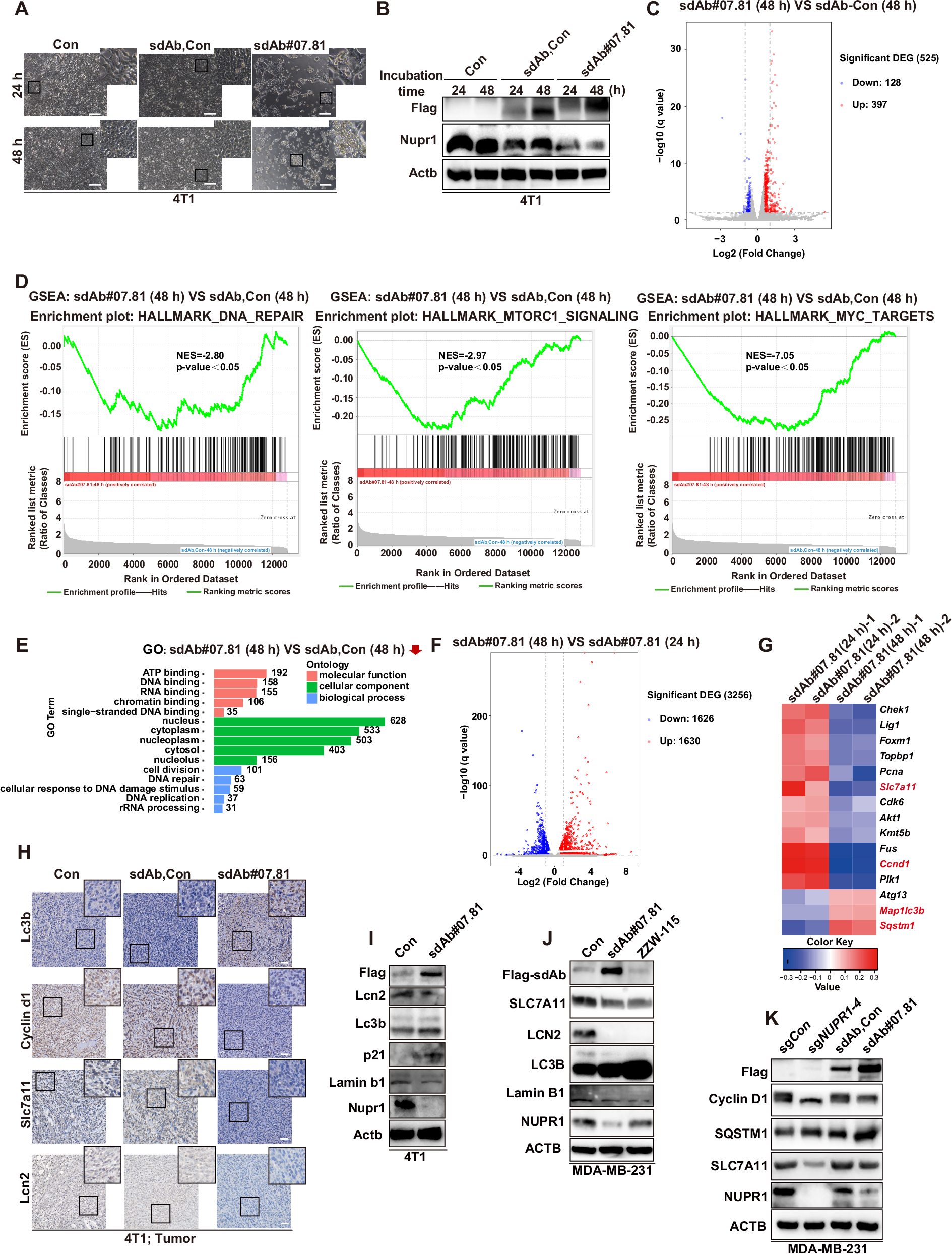
Fig. 6: Anti-NUPR1 sdAb#07.81 downregulates cancer progression-related pathways.

A, B Cell images of 4T1 cells were treated with purified anti-NUPR1 sdAb clone Con, sdAb#07.81 (0.5 μg/mL) for 24 h or 48 h, compared with Con (A). Scale bars, 200 μm. The levels of Flag and Nupr1 in 4T1 cells were measured using immunoblot. Actb was used as a loading control (B). C–G 4T1 cells from Fig. 5A treatment were measured using RNA-Seq. C The volcano plot was shown in sdAb#07.81 (48 h) versus sdAb-Con (48 h). D GSEA enrichment analysis showed that DNA repair, mTORC1 signaling and MYC targets related pathways were downregulated in sdAb#07.81 (48 h) versus sdAb-Con (48 h). E GO enrichment analysis showing the top 15 downregulated pathways in sdAb#07.81 (48 h) versus sdAb#07.81 (24 h). F The volcano plot was shown in sdAb#07.81 (48 h) versus sdAb#07.81 (24 h). G Functional profiling of genes differentially expressed between sdAb#07.81 (48 h) and sdAb#07.81 (24 h) in cell proliferation, autophagy, and ferroptosis-related pathways. Representative upregulated (red) and downregulated genes (blue) upon sdAb#07.81 are listed vertically (right). H Representative images of IHC staining of Lc3b, Cyclin d1, Slc7a11, and lcn2 in subcutaneous tumor tissue sections. Scale bars: 200 μm. I Immunoblot of Flag, Lcn2, Lc3b, p21, Lamin b1, Nupr1 in 4T1 cells treated with sdAb#07.81(1 μg/mL) for 48 h, compared with Con. Actb was used as a loading control. J Immunoblot of Flag, SLC7A11, LCN2, LC3B, Lamin B1 and NUPR1 in MDA-MB-231cells treated with sdAb#07.81(1 μg/mL) or ZZW-115 (2 μM) for 48 h, compared with Con. ACTB was used as a loading control. K Immunoblot of Cyclin D1, SLC7A11, SQSTM1, NUPR1 and Flag in MDA-MB-231cells treated with sgNUPR1, anti-NUPR1 sdAb-Con and sdAb#07.81(0.5 μg/mL) for 48 h, compared with Con. ACTB was used as a loading control.