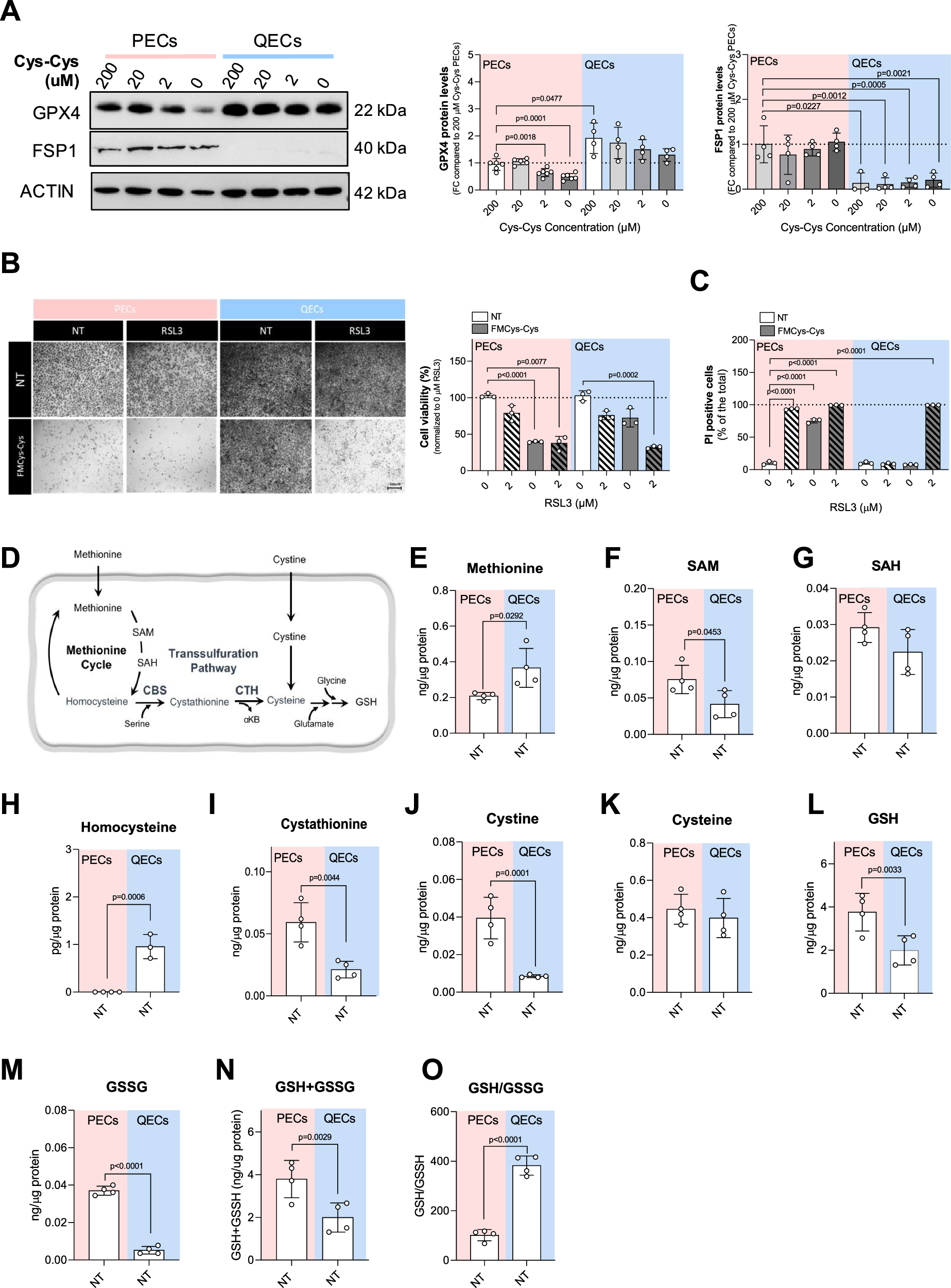
Fig. 3: QECs survival under cystine limitation is dependent on GPX4.
From: Transsulfuration metabolism is essential for ferroptosis resistance in quiescent endothelial cells

A Western blot analysis for GPX4 and FSP1 under different cystine concentration (0; 2; 20; 200 μM) for 24 h in both PECs and QECs. ACTIN was used as loading control and band intensities were normalized on control condition (PECs grown in 200 μM cystine). Statistical significance is given by one sample t-test and reported as a p-value in the figure. B Cell viability assay using crystal violet staining on PECs and QECs grown in control medium (200 μM cystine) or FMCys-Cys and treated with the GPX4 inhibitor RLS3 (100 nM) for 24 h. At least 3 biological replicates were quantified and the percentage of living cells was calculated using untreated (NT) condition as a reference. Statistical significance is given by one sample t-test and reported as a p-value in the figure. C Cell death analysis using PI staining on PECs and QECs grown in control medium (200 μM cystine) or FMCys-Cys and treated with the GPX4 inhibitor RLS3 (100 nM) for 24 h. At least 3 biological replicates were quantified and the percentage of living cells was calculated using untreated (NT) condition as a reference. Statistical significance is given by one sample t-test and reported as a p-value in the figure. D Schematic overview of synthesis of glutathione derived from sulfur-amino acids. Intracellular levels of methionine (E), S-adenosyl methionine (SAM) (F), S-adenosyl homocysteine (SAH) (G), homocysteine (H), cystathionine (I), cystine (J), cysteine (K), reduced glutathione (GSH) (L), and oxidized glutathione (GSSG) (M), in proliferating and quiescent ECs grown in 200 μM cystine medium (NT) measured by mass-spectrometry. N Total intracellular levels of glutathione (GSH + GSSG) and (O) Glutathione ratio (GSH/GSSG) in PECs and QECs grown in 200 μM cystine medium (NT) measured by mass-spectrometry. Statistical significance is given by unpaired t-test and reported as adjusted p-value in the figure.