Fig. 6: NRF2 drives TSP-dependent resistance in QECs under cystine deprivation.
From: Transsulfuration metabolism is essential for ferroptosis resistance in quiescent endothelial cells


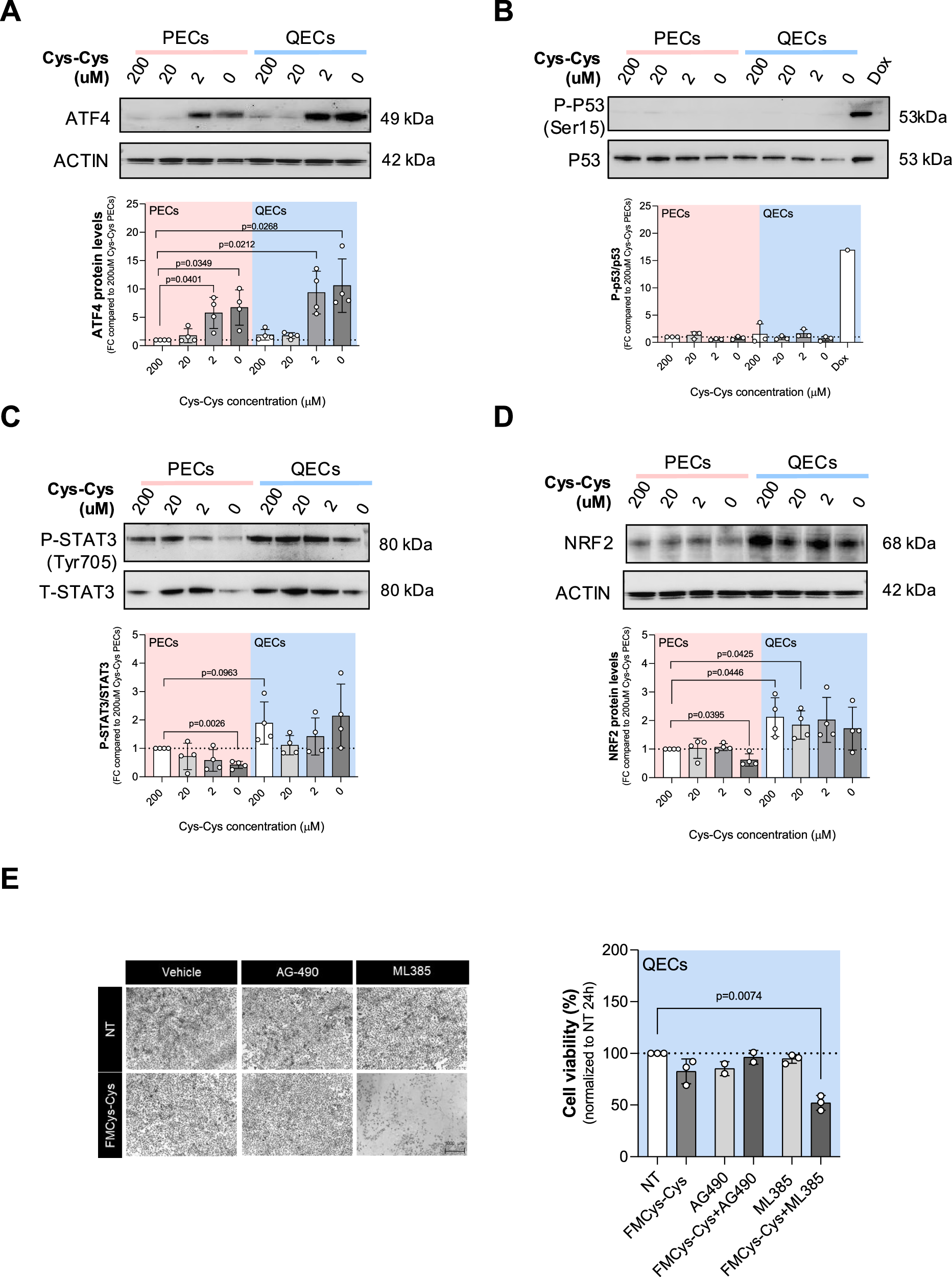
Western blot analysis of transcriptional factors: ATF4 (A), P-P53 (Ser15)/P53 (B), P-STAT3 (Tyr705)/STAT3 (C) and NRF2 (D), under different cystine concentrations (0; 2; 20; 200 μM) for 24 h in both PECs and QECs. ACTIN was used as loading control. At least 3 biological replicates were quantified and band intensities were normalized on control condition (PECs grown in 200 μM cystine). Lysates of HUVECs treated with 20 µM doxycycline for 24 h were used as positive control for p53 activation. Statistical significance is given by one sample t-test and reported as a p-value in the figure. E Cell viability assay using crystal violet staining on QECs grown in control medium (200 μM cystine) or FMCys-Cys for 24 h, and treated with 40 µM AG490 (STAT3 signalling inhibitor) or 7 µM of ML385 (NRF2 inhibitor). At least 3 biological replicates were performed. Statistical significance is given by one sample t-test and reported as a p-value in the figure. F Cell death assay using PI staining on PECs and QECs grown in control medium (200 μM cystine) or FMCys-Cys for 24 h, and treated with 7 µM of ML385. At least 3 biological replicates were performed. Statistical significance is given by one sample t-test and reported as a p-value in the figure. G Analysis of TSP enzyme by immunoblotting in QECs grown in control medium (200 μM cystine) or FMCys-Cys for 24 h, and treated with 7 µM of ML385. At least 3 biological replicates were performed. Statistical significance is given by one sample t-test and reported as a p-value in the figure. H Schematic overview of the distinct metabolic reliance on the cysteine/GSH/GPX4 pathway in PECs and QECs under varying cystine availability.