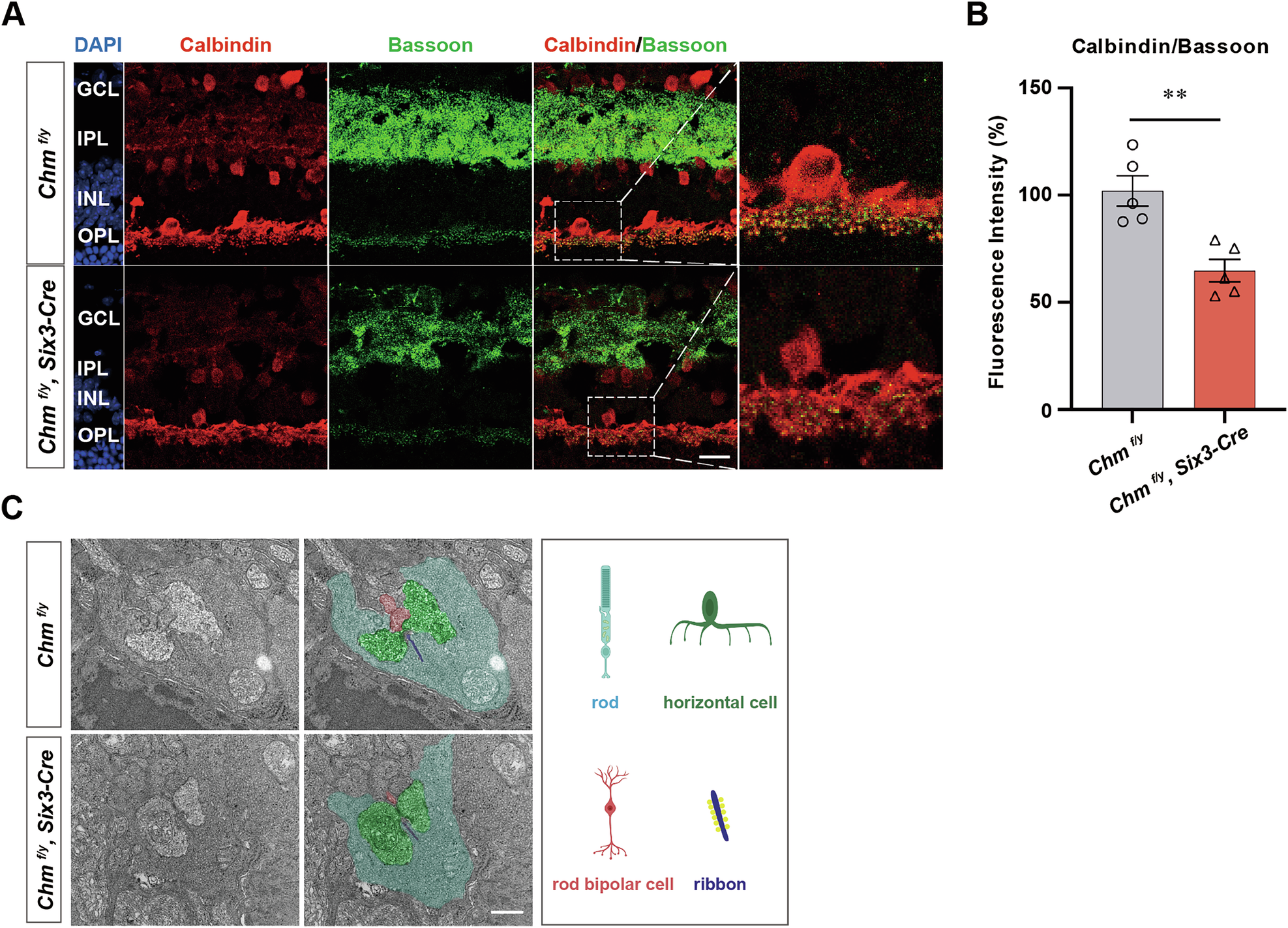
Fig. 7: Altered synaptic triad structure after knockdown of the Chm gene.
From: Deficiency disrupts photoreceptor viability and synaptic integrity in a choroideremia mouse model

A Frozen sections and immunofluorescence staining maps of retinas from P30-day Chmfl/y; Six3-Cre and Chmfl/y mouse with HC-specific antibody Calbindin (red) and presynaptic marker Bassoon (green) (n = 5). Scale bar: 50 μm. B Quantitation of cells that were immunoreactive for Bassoon marker in P30 Chmfl/y and Chmfl/y; Six3-Cre mouse retinas (n = 5). **P < 0.01. C The typical ribbon synapse is an arch-shaped electronically highly dense structure located at the angle of the triplet structure. Mouse retinal ribbon synapses are flanked by vesicular structures. It is the site of invagination formed by adjacent HCs. The downstream BC dendrites are also involved in forming the triad structure. A few residual ribbon synapses observed in Chmfl/y; Six3-Cre group mouse with shortened lengths, blurred structural boundaries, and lacking the typical invaginated synaptic structures. Scale bar: 400 nm.