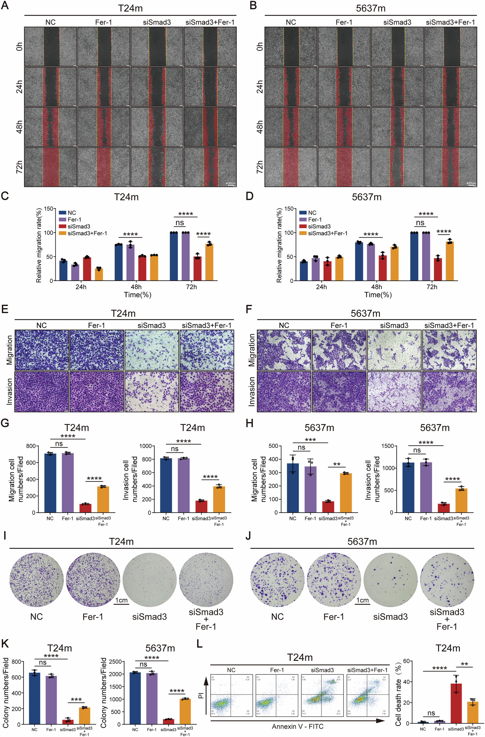
Fig. 6: Smad3 promotes malignant phenotypes of bladder cancer cells in vitro.

A–D The effect of Smad3 knockdown on cell migration was demonstrated by scratch healing assay. E–H The effect of Smad3 knockdown on migratory and invasive abilities was demonstrated by transwell migration and invasion assay. I–K The effect of Smad3 knockdown on clones formation abilities was demonstrated by colony formation assays. L Cell death analysis of Smad3-knockdown mesenchymal-like bladder cancer cells via flow cytometry. Data are presented as the mean ± SEM. *p < 0.05, **p < 0.01, ***p < 0.001, ****p < 0.0001; ns, not significant (p > 0.05).