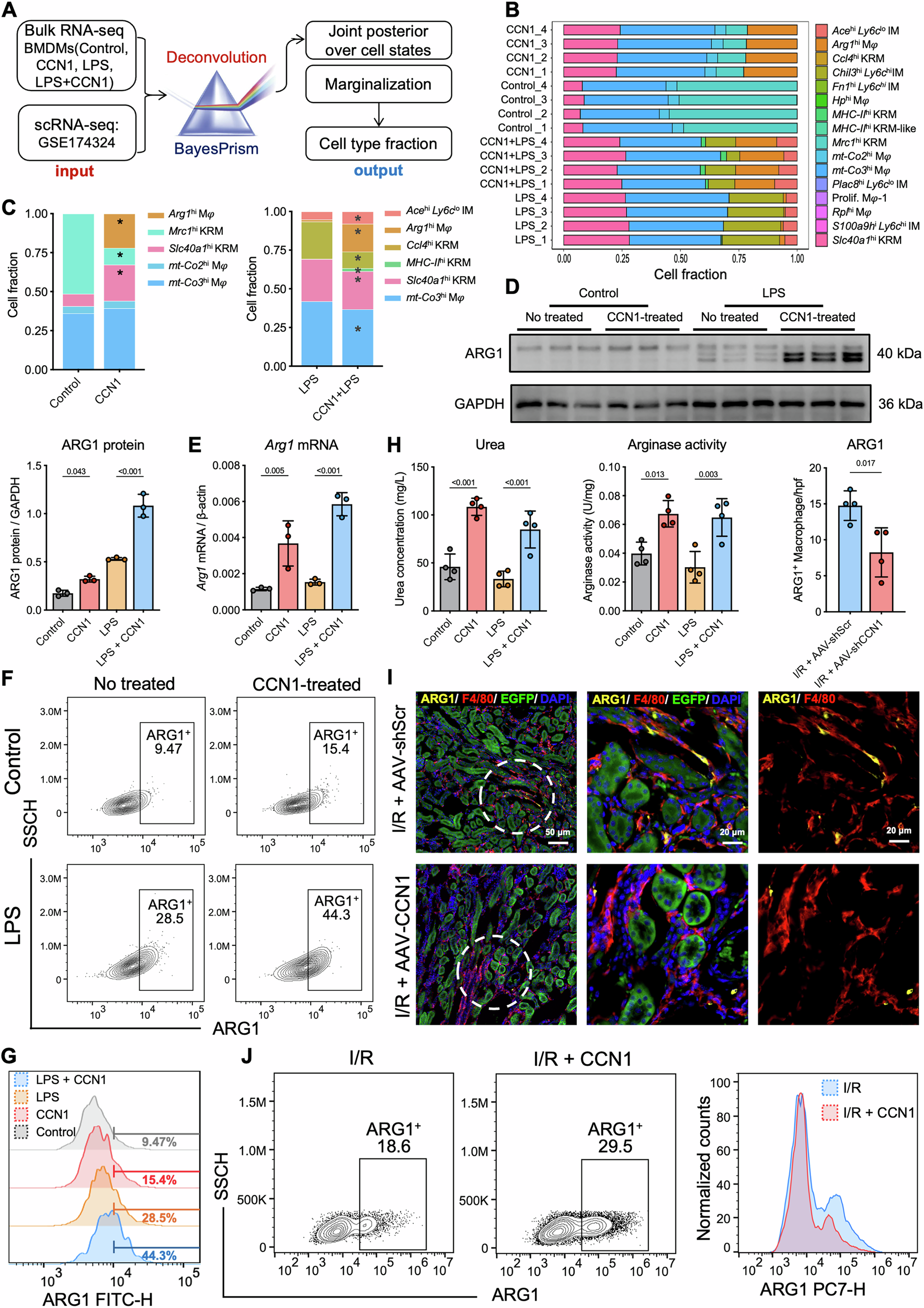
Fig. 6: Deconvolution analysis identifies CCN1-induced ARG1+ macrophages.
From: Tubule-derived CCN1 drives renal repair via αvβ5-STAT6-ARG1-dependent reprogramming of macrophages

A BayesPrism workflow of scRNA-seq (GSE174324) and bulk RNA-seq transcriptomic data integration and deconvolution based on BayesPrism to infer joint. B Cell-type fraction of deconvolution analysis across all samples. C Comparison of cell-type fractions following CCN1 treatment under normal and LPS-stimulated conditions. n = 4 per group. *P < 0.05. D, E The protein and mRNA expression of ARG1 in BMDMs. F, G Contour plot and histogram of flow cytometry of the proportion of ARG1+ cells in BMDMs. H The concentration of urea and Arginase activity in BMDMs. n = 4 per group. Data are presented as mean ± SD. I Representative fluorescent micrographs and quantification analysis of ARG1 (yellow), F4/80 (red) and EGFP-tag staining in I/R mice kidney with AAV-shScr and AAV-shCCN1 injection. J Flow cytometry of I/R mice kidney with CCN1 treatment. n = 4 mice per group. Data are presented as mean ± SD.