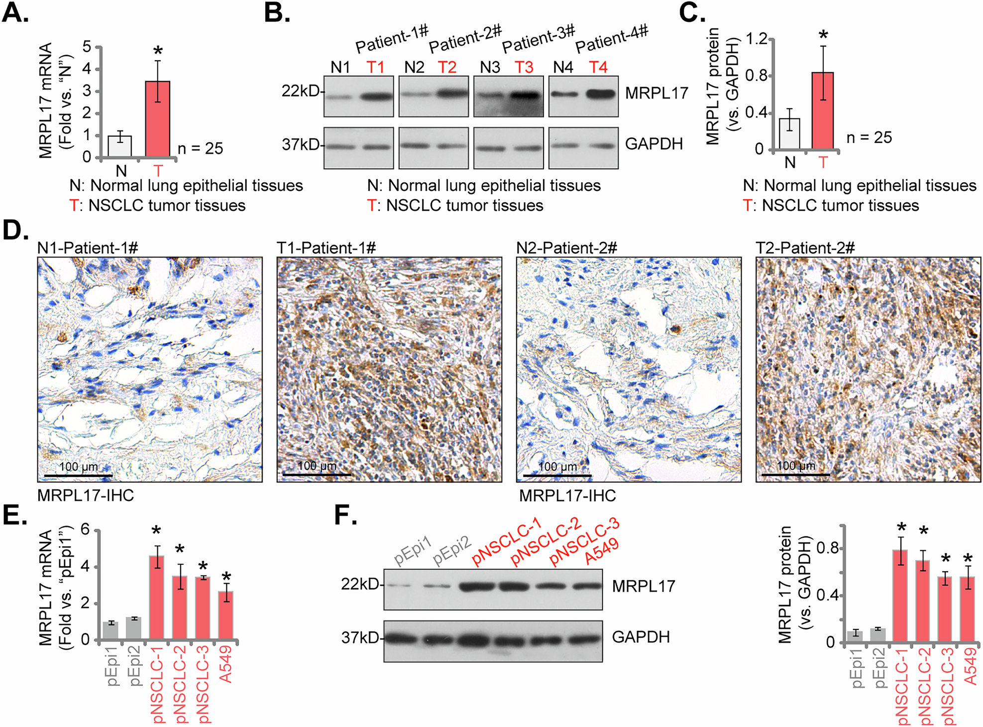
Fig. 4: MRPL17 expression is elevated in locally resected human NSCLC tissues and different NSCLC cells.

Quantitative real-time PCR (qRT-PCR) assessment of MRPL17 mRNA transcript levels in paired NSCLC tumor (T) and adjacent non-malignant (N) lung tissues procured from a patient cohort (n = 25) (A). Representative Western blotting analyses illustrating MRPL17 protein expression in paired N and T tissues derived from four individual patients (B). Cohort-wide quantitative analysis based on immunoblots comparing MRPL17 protein abundance in N versus T tissues across all 25 patients (C). Immunohistochemical (IHC) staining demonstrating MRPL17 protein distribution and abundance in representative paired N and T tissue sections of two individual patients (D). Comparative qRT-PCR analysis quantifying MRPL17 mRNA levels across various NSCLC cells (pNSCLC-1, pNSCLC-2, pNSCLC-3 primary cells and A549 cell line) relative to normal primary human lung epithelial cells (pEpi1, pEpi2) (E). Comparative Western blotting analysis, including quantification, assessing MRPL17 protein levels in the panel of NSCLC cells versus normal lung epithelial control cells (F). All quantitative data are presented as mean ± standard deviation (SD). Asterisks indicate statistical significance (*P < 0.05) relative to the N tissues or pEpi1 cells. Scale bars represent 100 µm.