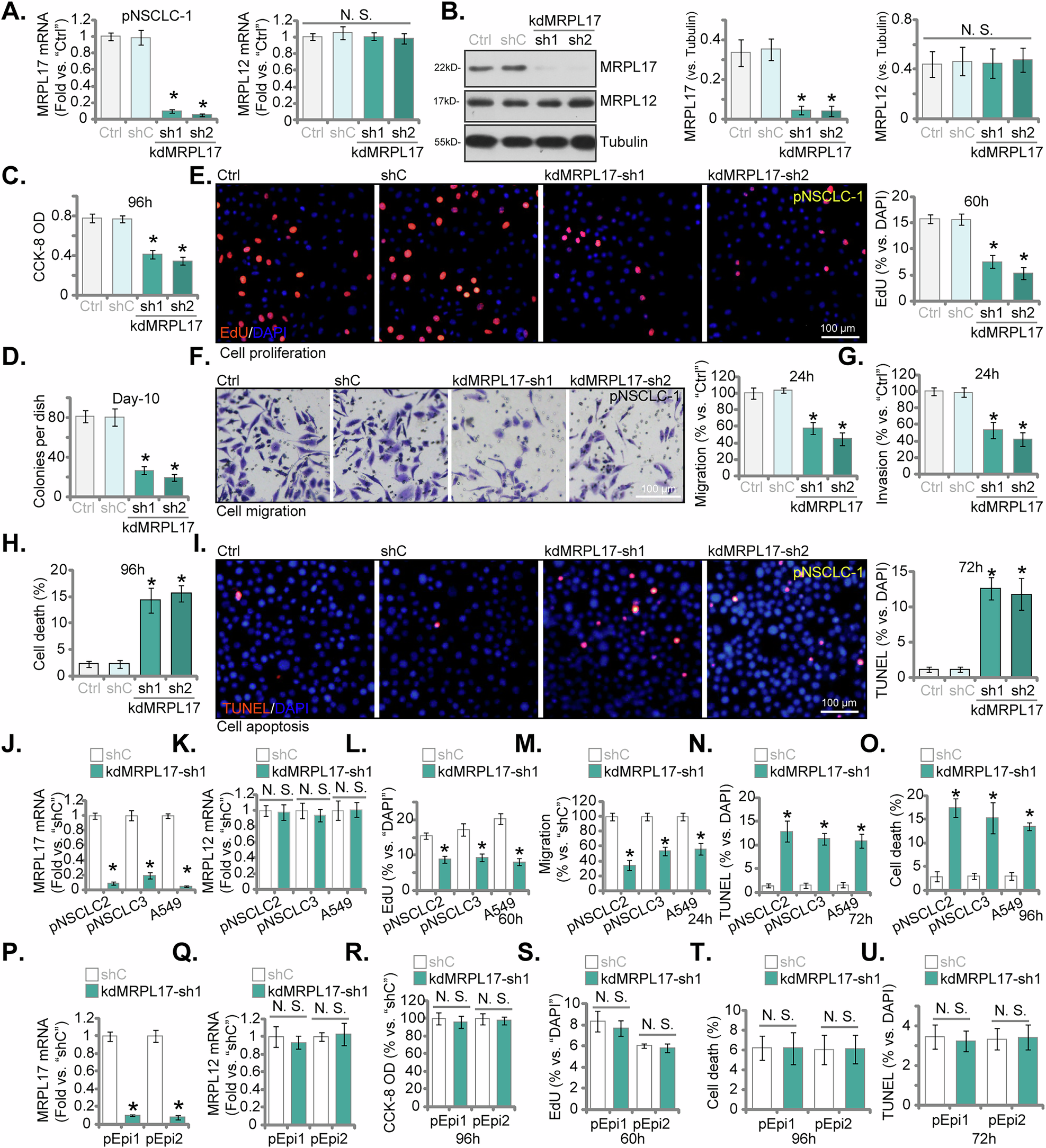
Fig. 5: MRPL17 silencing impairs NSCLC cell malignant phenotypes with minimal effects on normal lung epithelial cells.

Validation of MRPL17 silencing in pNSCLC-1 cells transduced with shC (scramble control shRNA), kdMRPL17-sh1, or kdMRPL17-sh2. Relative mRNA levels of MRPL17 and MRPL12 assessed by qRT-PCR (A). Protein abundance of MRPL17 and MRPL12 assessed by Western blot (B). Functional analysis of MRPL17 silencing in pNSCLC-1 cells included: determination of cell viability by CCK-8 assay (C); assessment of clonogenic potential by colony formation assay (D); measurement of cellular proliferation via nuclear EdU incorporation assay (E); assessment of cell migration and invasion by Transwell assays (F) and Matrigel Transwell (G) assay (G); as well as quantification of overall cell death by Trypan blue exclusion assay (H); and assessment of apoptosis via TUNEL staining (I). Analysis was extended to additional NSCLC models (pNSCLC-2, pNSCLC-3, A549) comparing kdMRPL17-sh1 to shC. Assessment included relative mRNA levels of MRPL17 (J) and MRPL12 (K) by qRT-PCR; measurement of cell proliferation via EdU incorporation assay (L); assessment of cell migration by Transwell assay (M); assessment of apoptosis via TUNEL assay (N); and quantification of overall cell death by Trypan blue exclusion assay (O). Comparative analysis was performed in normal primary human lung epithelial cells (pEpi1 or pEpi2) comparing kdMRPL17-sh1 to shC. Assessment included relative mRNA levels of MRPL17 (P) and MRPL12 (Q) by qRT-PCR; determination of cell viability by CCK-8 assay (R); measurement of cellular proliferation via EdU incorporation assay (S); quantification of overall cell death by Trypan blue exclusion assay (T); and assessment of apoptosis via TUNEL staining (U). “Ctrl” stands for the parental control cells. All quantitative data are presented as mean ± standard deviation (SD) from five independent experiments (n = 5). Asterisks indicate statistical significance (*P < 0.05) relative to the shC group. “N.S.” stands for non-statistical difference. Scale bars represent 100 µm.