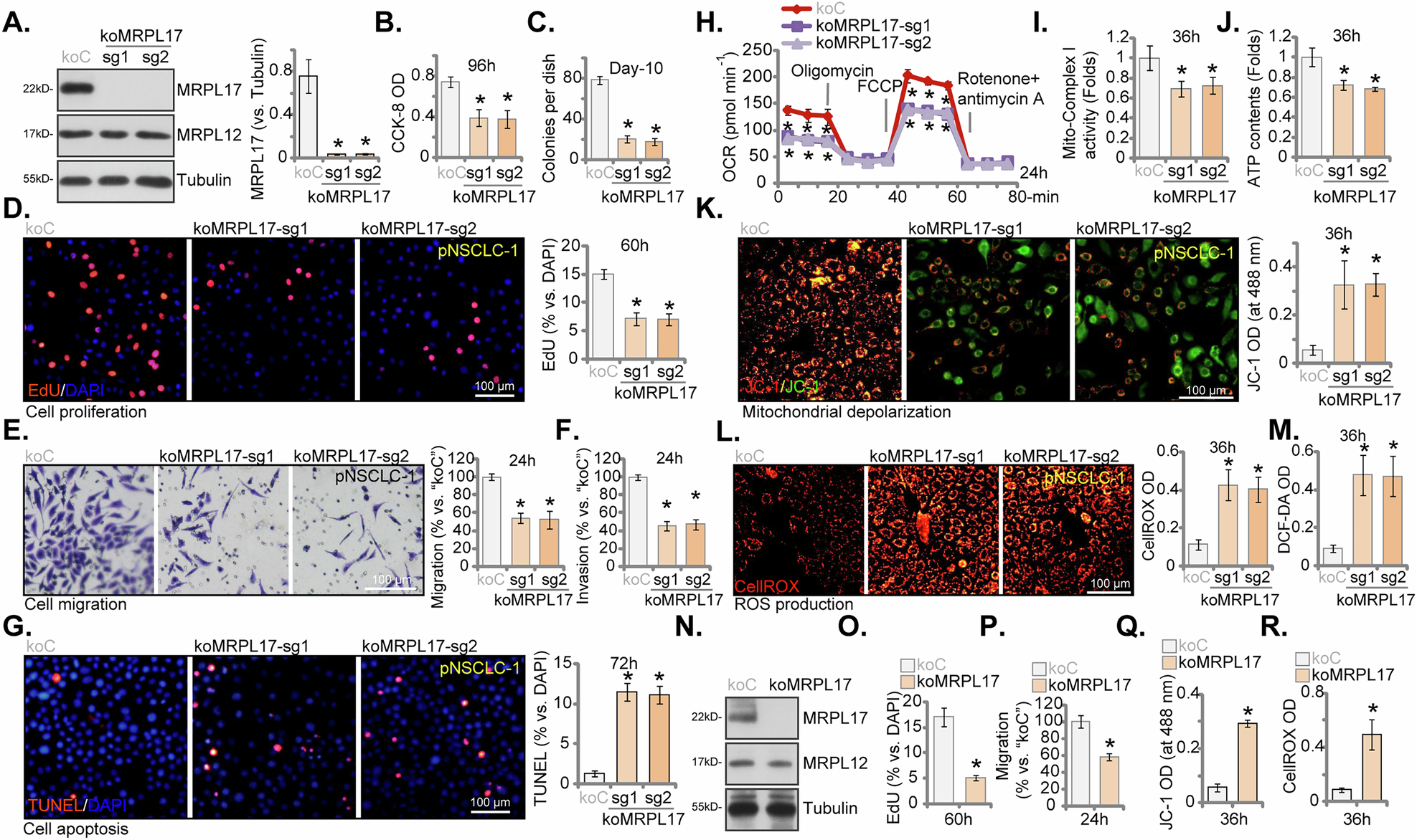
Fig. 7: MRPL17 knockout impairs NSCLC cell malignant phenotypes and mitochondrial functions.

Analysis performed in primary NSCLC cells (pNSCLC-1) comparing control cells transduced with nonsense sgRNA (koC) and two independent MRPL17 knockout clones generated using distinct sgRNAs (koMRPL17-sg1, koMRPL17-sg2). Validation assays included Western blot analysis of MRPL17 and MRPL12 protein expression (A). Functional assays encompassed assessment of cell viability (CCK-8 OD, B), evaluation of clonogenic potential via colony formation assay (C), measurement of cellular proliferation via nuclear EdU incorporation (D), determination of cell migration (E) and invasion (F) capacities using Transwell assays, and quantification of apoptosis via nuclear TUNEL staining assay (G). Assessment of mitochondrial homeostasis involved measurement of oxygen consumption rates (OCR) (H), determination of mitochondrial Complex I enzymatic activity (I), quantification of total cellular ATP content (J), analysis of mitochondrial membrane potential via JC-1 staining (K), and detection of intracellular ROS levels using CellROX (L) and DCF-DA (M) fluorescent indicators. Experiments were also conducted in another primary NSCLC cell isolate (pNSCLC-2 cells) comparing control (koC) to MRPL17 knockout (koMRPL17, using koMRPL17-sg1) cells; these included Western blot verification of MRPL17 protein depletion (N), assessment of cellular proliferation via EdU assay (O), determination of cell migration via Transwell assay (P), analysis of mitochondrial membrane potential via JC-1 staining (Q), and measurement of intracellular ROS generation using CellROX (R). All quantitative data are presented as mean ± standard deviation (SD) from five independent experiments (n = 5). Asterisks indicate statistical significance (*P < 0.05) relative to the koC group. Scale bars represent 100 µm.