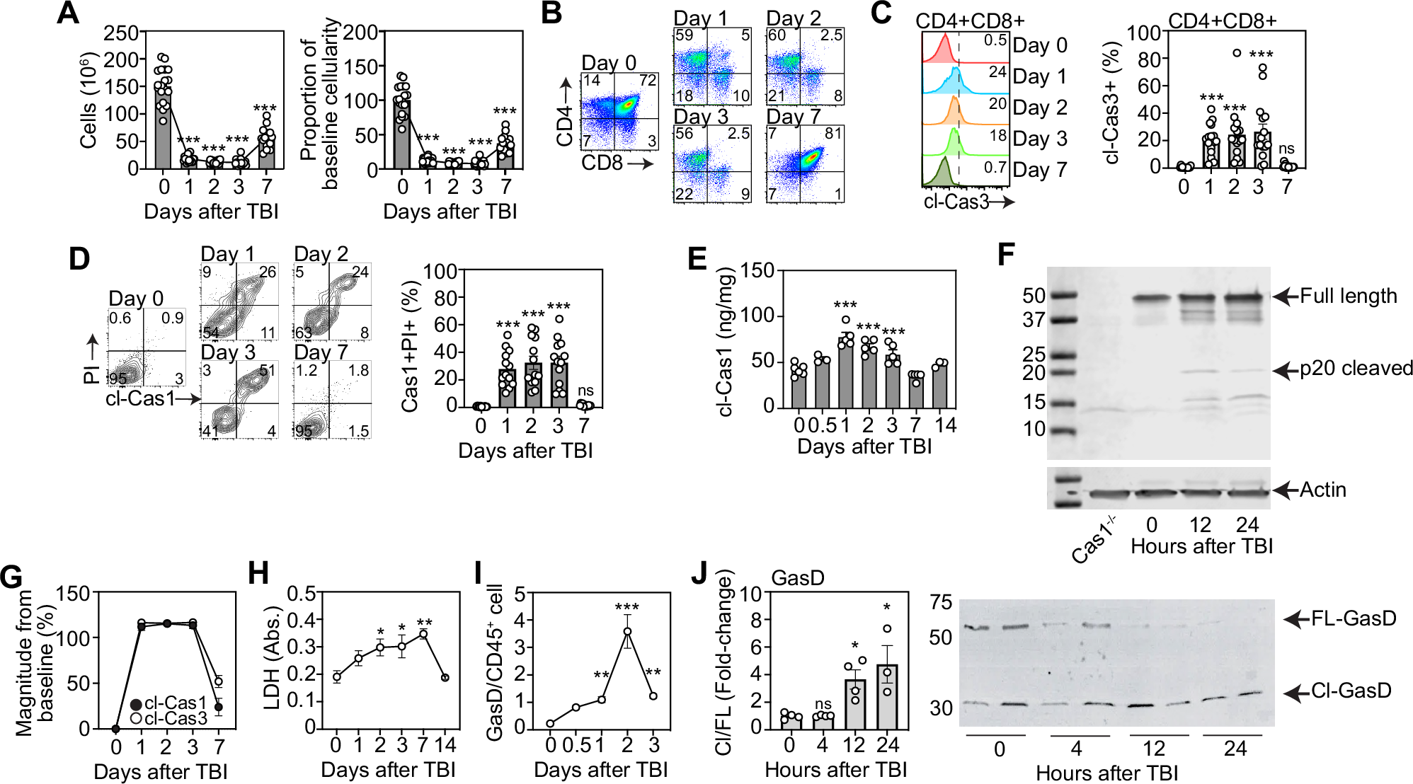
Fig. 1: An acute increase in pyroptotic DP thymocytes triggers thymus regeneration after damage.

A–E The thymus from 6 to 8 week-old C57/BL/6 mice was analyzed at days 0, 1, 2, 3, and 7 following sublethal total body irradiation (TBI, 550 cGy). A Total thymic cellularity and proportion of cellularity as a function of baseline cellularity (n = 15–19/timepoint from 5 independent experiments); B Concatenated flow cytometry plot of CD4 vs CD8 (gated on viable CD45+ cells) (n = 9–13 from 3 to 4 independent experiments); C Concatenated flow cytometry histogram from a representative experiment showing cleaved caspase-3 in DP thymocytes (Gated on CD45+ CD4+ CD8+ cells) and bar graph showing proportion of cleaved-cas3+ DP thymocytes (n = 15–16/timepoint from 5 independent experiments); D Concatenated flow cytometry plot from a representative experiment showing cleaved-caspase1 and PI in DP thymocytes (gated on CD45+ CD4+ CD8+ cells) and bar graph with proportions (n = 13/timepoint from 4 independent experiments); E Cleaved caspase 1 levels in DP thymocytes measured by ELISA at 0, 12 h, 1, 2, 3, 7 and 14 days after TBI (n = 3–6 mice/group) F Western Blot analysis of thymocytes at 0, 12 and 24 h after TBI showing full length and cleaved caspase 1 levels (n = 3 thymi/group); G Magnitude of change in expression of cleaved-caspase-1 and cleaved-caspase-3 in DP thymocytes after TBI (n = 10–15/timepoint/condition from 4–5 independent experiments); H Lactate dehydrogenase levels were measured in the thymus supernatant of mice (n = 4 mice/group); I Gasdermin D levels were measured in CD45+ cells from the thymus at days 0, 1 2, 3, 7, and 14 post TBI (n = 3–4 mice/group from 2 to 3 independent experiments). J Thymuses form steady state and TBI-treated mice were harvested 4, 12, and 24 h following TBI and prepared for western blot. Full-length and cleaved gasdermin D levels were measured by western blot (n = 4 mice/condition, unpaired two-tailed t-test). Summary data represent mean ± SEM. *, p < 0.05; **, p < 0.01; ***, p < 0.001.