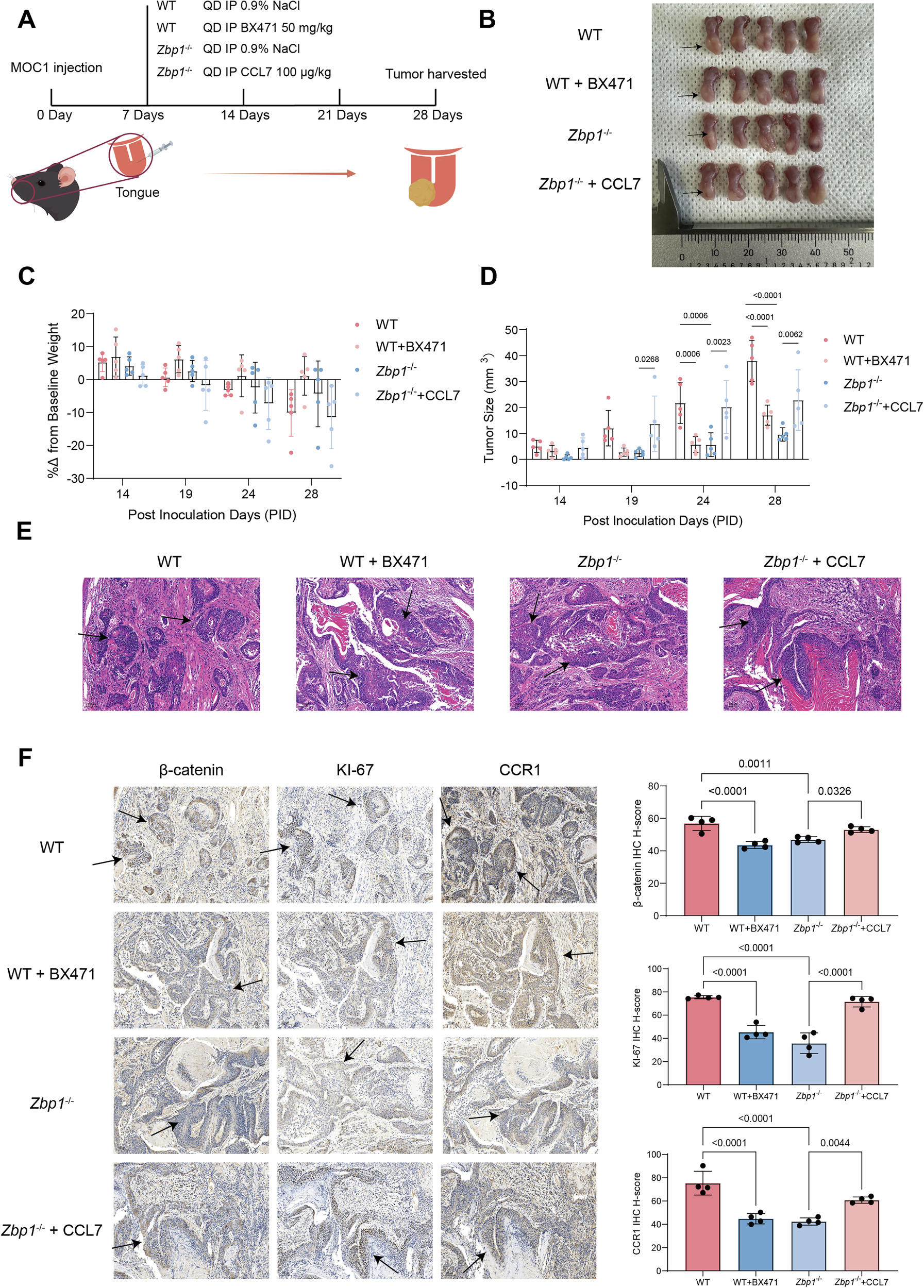
Fig. 7: In vivo validation of the critical role of ZBP1 in OSCC pathogenesis via the CCL7–CCR1 axis.
From: Single-cell RNA sequencing identifies ZBP1-dependent mechanisms in OSCC progression

A Schematic illustration of the experimental design showing orthotopic implantation of MOC1 cells in WT and Zbp1−/− mice, along with intraperitoneal injections of BX471 and recombinant CCL7. B Tumor formation in four groups: WT, WT + BX471, Zbp1−/−, and Zbp1−/−+CCL7. C Body weight changes during MOC1 tumor development across different groups. D Tumor growth curves during MOC1 tumor progression in the different treatment groups. E Hematoxylin and eosin (H&E) staining of tumor tissues from each group. F Immunohistochemical analysis and quantification of Ki-67, β-catenin, and CCR1 expression in tumor tissues from the respective groups.