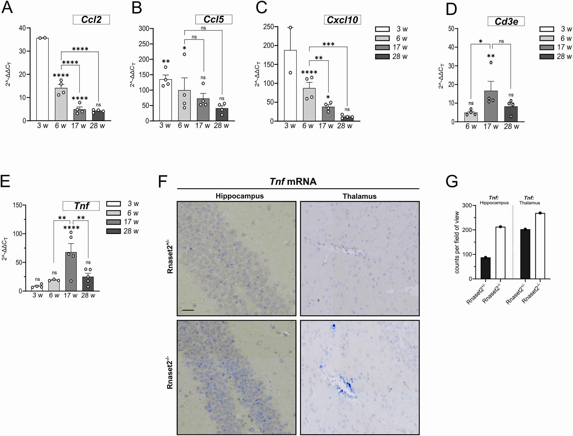
Fig. 5: Sustained ISG induction and early pyroptosis precede chemokine release and T cell infiltration.

A–D qPCR analysis of Ccl2, Ccl5, Cxcl10, and Cd3e mRNA levels in brain lysates from Rnaset2−/− mice at 3, 6, 17, and 28 weeks of age, normalized to Rnaset2+/+ controls and a reference gene. The inflammatory chemokines Ccl2, Ccl5, and Cxcl10 were already elevated at 3 and 6 weeks and declined thereafter. The T cell infiltration marker Cd3e showed a delayed increase, peaking at 17 weeks (p < 0.01), coinciding with the peak of Tnf expression and consistent with early chemokine induction preceding immune cell recruitment (T cell infiltration was absent at 3 weeks; data not shown). Data are presented as scatter dot plots with bars representing mean ± SEM with * = p < 0.05, ** = p < 0.01, *** = p < 0.001, **** = p < 0.0001, ns not significant; One-way ANOVA followed by Tukey’s multiple comparison test; n = 4 per group for all markers and time points, except n = 2 at 3 weeks for Ccl2 and Cxcl10. Ccl2: chemokine (C-C motif) ligand 2, Ccl5: chemokine (C-C motif) ligand 5; Cxcl10: chemokine (C-X-C motif) ligand 10; Cd3e: CD3 antigen epsilon subunit. E Scatter dot plot illustrating alterations in Tnf mRNA expression in brain samples from Rnaset2−/− mice at 3, 6, 17, and 28 weeks of age, normalized to Rnaset2+/+ brain samples and a housekeeping gene, with mean ± SEM. Tnf mRNA expression levels fluctuate over time: at 3 weeks, Tnf exhibits a mean fold change of 8.6 ± 1.4 (n = 4), increasing to 19.3 ± 0.8 at 6 weeks (n = 3), although not statistically significant. However, a significant peak of Tnf mRNA expression occurs at 17 weeks, reaching a mean fold change of 67.89 ± 15.9 (p < 0.0001; n = 5), followed by a significant reduction to 25.3 ± 5.8 at 28 weeks (n = 5), demonstrating a decrease in Tnf mRNA content rather than ongoing progression. Data are presented as scatter dot plots with mean ± SEM with ** = p < 0.01, **** = p < 0.0001, ns not significant, One-way ANOVA followed by Tukey’s multiple comparison test; n = 4 for 3 weeks, n = 3 for 6 weeks, and n = 5 for 17 and 28 weeks. Tnf: tumor necrosis factor alpha. F RNAscope images of Tnf mRNA in the hippocampus and thalamus of 26-week-old mice. The quantification of RNAscope dots (blue), which represent individual Tnf mRNA molecules, reveals that Rnaset2−/− mice show a higher Tnf expression than Rnaset2+/− mice. Scale bar: 20 µm, Objective: 20×, ROI, Tnf: tumor necrosis factor alpha. G Quantification of Tnf mRNA. In the hippocampus of Rnaset2+/−, 88 Tnf mRNA dots were counted per high-power field, whereas in the hippocampus of Rnaset2−/−, 213 dots were counted. The thalamus contained 203 dots in Rnaset2+/− and 269 dots in Rnaset2−/− mouse brain sections per high-power field, indicating that Tnf expression is elevated in Rnaset2−/− mice across both brain regions. Tnf:tumor necrosis factor alpha.