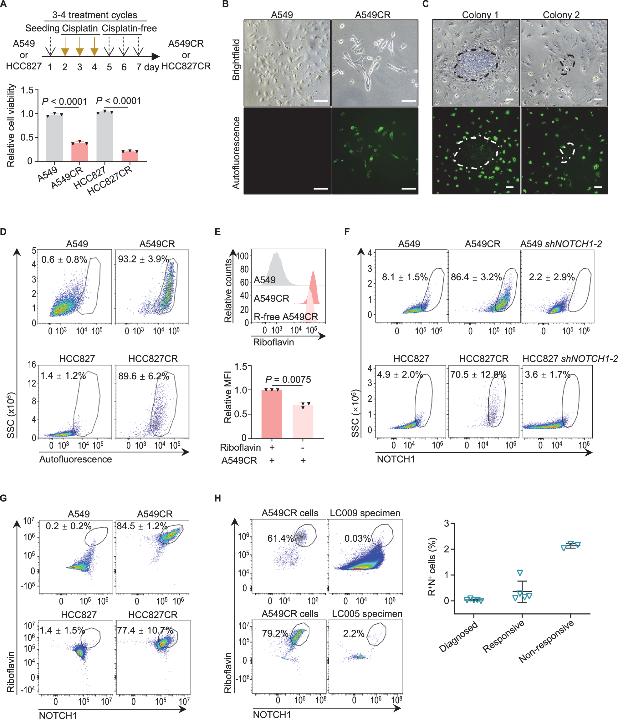
Fig. 1: The riboflavin+NOTCH1+ resistant cancer cells are identified in NSCLC cell lines and specimens.

A Establishment of in vitro cisplatin-resistant NSCLC models. The models were established according to the schematic diagram in the upper panel and validated with proliferation assays shown in the lower panel (n = 3 independent experiments). See cisplatin response assays for the IC50 of cisplatin in Fig. S1A. B Representative images of autofluorescence in A549 and A549CR cells. Scale bar, 100 μm. C Representative brightfield and autofluorescence images of cisplatin-exposed A549CR cells cultured without passaging in cisplatin-free medium for 98 days. Colonies are indicated by dashed outlines. Scale bar, 50 μm. D Flow cytometric analysis of autofluorescence in A549/A549CR and HCC827/HCC827CR cells (n = 4 independent experiments). Results are summarized in Fig. S1F. E Representative flow cytometric analysis and quantification of the riboflavin fluorescence in A549CR cells cultured in riboflavin-containing or -free (or R-free) medium for 28 days (n = 3 independent experiments). MFI, mean fluorescence intensity. The experimental design is shown in Fig. S1H. F Flow cytometric analysis of NOTCH1+7-AAD- fractions in A549/A549CR and HCC827/HCC827CR cells, and in A549 and HCC287 clones with the shNOTCH1-2 knockdown (n = 3 independent experiments). Results are summarized in Fig. S1K. 7-AAD, 7-Aminoactinomycin D. G Flow cytometric analysis of the riboflavin+NOTCH1+7-AAD- population in both A549/A549CR and HCC827/HCC827CR cells (n = 3 independent experiments). Results are summarized in Fig. S1L. H Representative flow cytometric analysis (left panel) and quantification (right panel) of the riboflavin+NOTCH1+7-AAD- (or R+N+) population in clinical NSCLC specimens before and after therapy (n = 3 or 5 patients per group, Table S1). The responsive group includes patients with a complete pathologic response or a major pathologic response, whereas the non-responsive group encompasses all other treated patients. SSC, side scatter. the data are presented as mean ± standard deviation (SD). P values were calculated using Student’s unpaired t-tests (A), or paired t-tests (E).