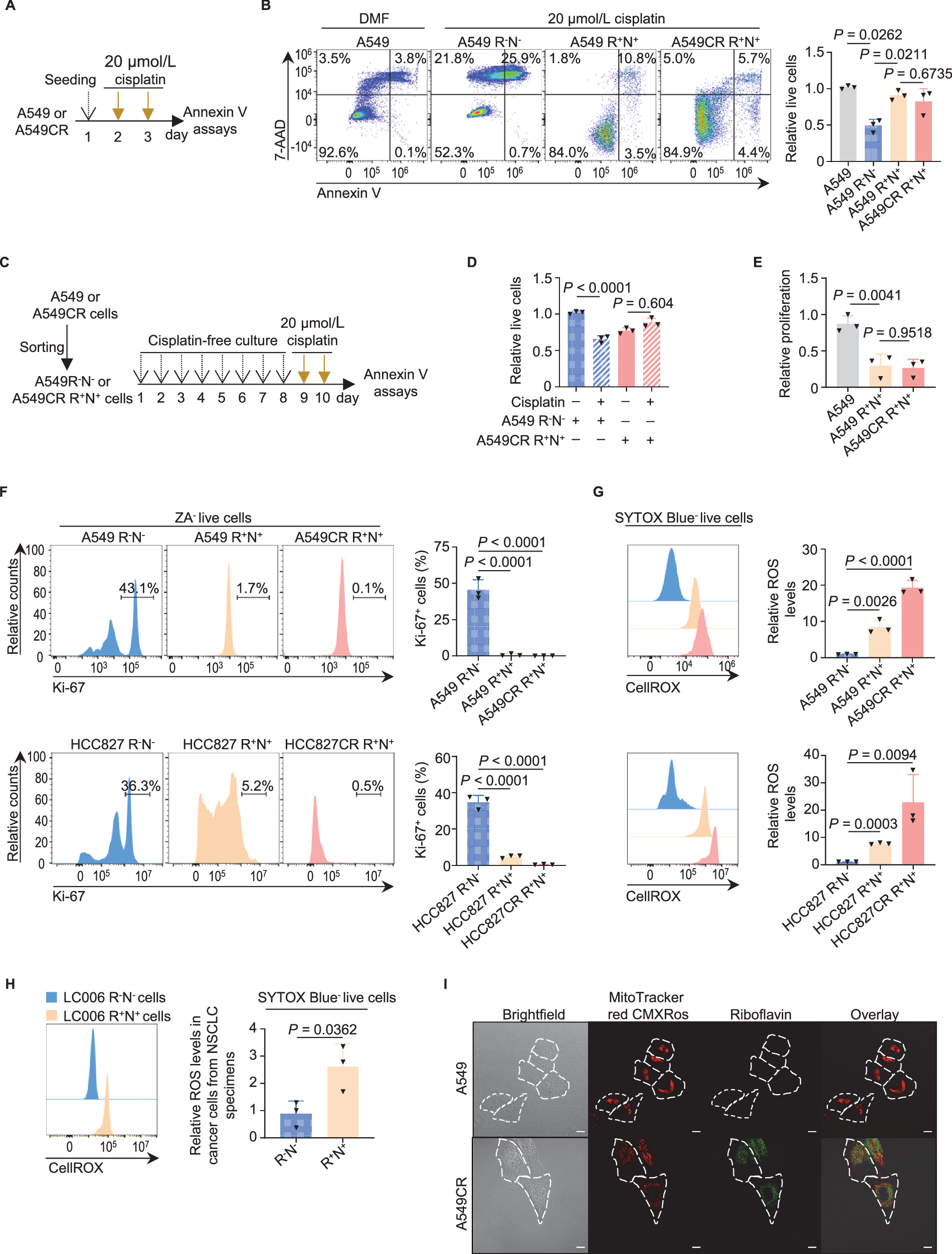
Fig. 2: Both chemotherapy-naïve and chemotherapy-exposed riboflavin+NOTCH1+ populations exhibit stable chemoresistance, cellular dormancy, and elevated ROS.

A Schematic design for investigating the effect of cisplatin on the cisplatin-naïve and cisplatin-exposed riboflavin+NOTCH1+ populations derived from A549 and A549CR cells, respectively. B Representative Annexin V assays (left panel) and quantification (right panel) for the response of the cisplatin-naïve and cisplatin-exposed riboflavin+NOTCH1+ populations to cisplatin (n = 3 independent experiments). DMF (N, N-dimethylformamide) served as the diluent for cisplatin. C, D Assessment (D) of the irreversible chemoresistance of riboflavin+NOTCH1+ A549CR cells after 8 days of cisplatin-free culture (n = 3 independent experiments), according to the schematic design (C). Please also see representative Annexin V assays in Fig. S2A. E CCK-8 assays for assessing the proliferation of 1 × 103 cisplatin-naïve and cisplatin-exposed riboflavin+NOTCH1+ cells sorted from the cell lines A549 and A549CR, respectively (n = 3 independent experiments). F Representative protein-flow analysis (left panel) and quantification (right panel) with an anti-Ki-67 antibody for the Ki-67+ cycling fractions in cisplatin-naïve and -exposed riboflavin+NOTCH1+ cells (n = 3 independent experiments). G Representative flow cytometric analyses (left panel) and quantification (right panel) of ROS levels in cisplatin-naïve and -exposed riboflavin+NOTCH1+ cells (n = 3 independent experiments). H Representative flow cytometric analysis (left panel) and quantification (right panel) of relative ROS levels in the riboflavin+NOTCH1+ or riboflavin-NOTCH1- populations from NSCLC specimens treated with chemotherapy and immunotherapy (n = 3 independent experiments). I Representative confocal images of mitochondria in A549 and A549CR cells, which were stained with MitoTracker red CMXRos. The fluorescence of riboflavin is shown in green and that of mitochondria in red. R-N- riboflavin-NOTCH1-; R+N+, riboflavin+NOTCH1+; ZA, Zombie Aqua; scale bar, 5 µm; error bars, mean ± SD. P values were calculated using one way ANOVA with Tukey’s tests (B, D–G) or Student’s unpaired t-tests (H).