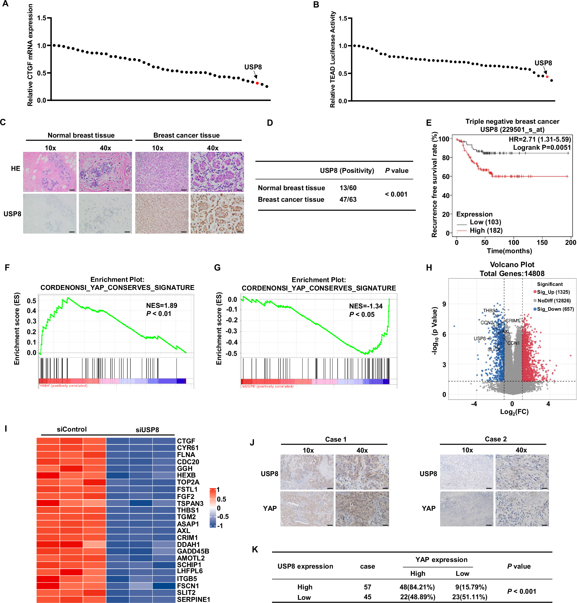
Fig. 1: USP8 serves as a crucial regulator of the Hippo signaling pathway in TNBC.

A After the genes of the deubiquitinase library were knocked out in BT549 cells, the expression level of YAP downstream target gene CTGF was detected by real-time PCR. B After the gene of the deubiquitinating enzyme library was knocked down in BT549 cells, luciferase reporter gene assay was used to detect the transcriptional activity of the transcription factor TEAD4. C, D Immunohistochemical analysis of USP8 expression in triple-negative and normal breast cancer tissue specimens. Statistical analysis of USP8 expression in 60 cases of normal breast tissue and 63 breast cancer samples. Scale bars, 100 μM (10X), 400 μM (40X). E Kaplan–Meier survival analysis of recurrence-free survival in triple-negative breast cancer patients with high and low expression of USP8 in KMPLOT database. F Analysis of the TCGA database using GSEA revealed a positive link between USP8 expression and YAP-targeted genes. G Enrichment analysis of gene sets from RNA-Seq data of siControl or siUSP8 in TNBC cell lines. H The volcano plot showed the changes in the expression of downstream target genes of the Hippo signaling pathway after treatment of TNBC cell lines with siControl or siUSP8. I Heatmap analysis showed the correlation between USP8 and YAP downstream target genes in RNA-Seq data. J, K Immunohistochemistry (IHC) staining of USP8 and YAP expression in TNBC specimens. Evaluation of statistical data on the association between USP8 and YAP expression in 102 breast cancer specimens. Scale bars, 100 μM (10X), 400 μM (40X). Unpaired two-tailed Student’s t tests were used to determine all P-values. *P < 0.05; **P < 0.01; ***P < 0.001 according to Student’s t test.