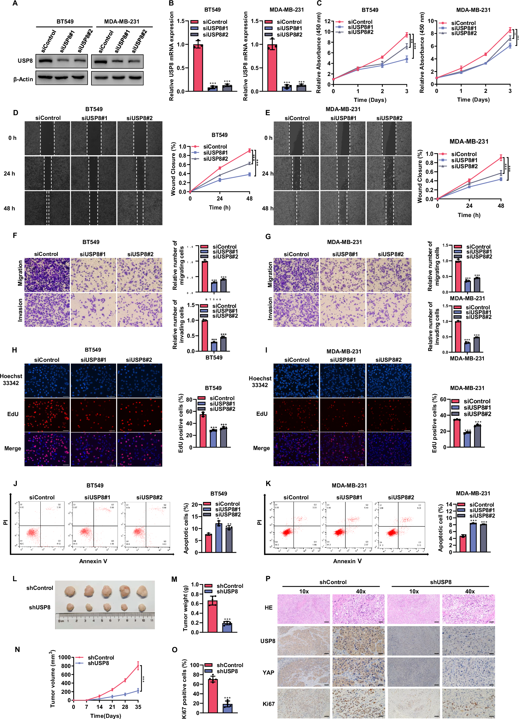
Fig. 2: Knocking down USP8 inhibits the progression of TNBC.

A Western blot showed the expression level of USP8 protein in BT549 or MDA-MB-231 cell lines transfected with siControl or two independent siUSP8 for 48 h. For internal control purposes, β-actin was employed. B RT-qPCR results of USP8 mRNA expression levels in BT549 or MDA-MB-231 cells transfected with siControl or siUSP8 for 48 h. C CCK8 assay was employed to determine the viability of BT549 or MDA-MB-231 cells received treatment with siControl or siUSP8 for 36 h at the indicated time point. D, E Wound healing assay was used to determine the migration ability of BT549 or MDA-MB-231 cell lines treated with siControl or siUSP8 for 36 h. The right panel shows the quantitative results of cell migration. F, G The Transwell assay was employed to assess the migration and invasion capabilities of BT549 or MDA-MB-231 cell lines treated with siControl or siUSP8 for 36 h. The right panel shows the quantitative results of cell migration and invasion. H, I EdU assay was used to determine the cell proliferation ability of BT549 or MDA-MB-231 cell lines treated with siControl or siUSP8 for 36 h. The right panel shows the quantitative results of cell proliferation. J, K Flow cytometry was used to determine the apoptosis level of BT549 or MDA-MB-231 cell lines treated with siControl or siUSP8 for 36 h. The quantitative outcomes of apoptosis are displayed in the right panel. L–N Four-week-old BALB/c female nude mice were subcutaneously injected with BT549 cells that stably expressed shControl and shUSP8. After 35 days, the mice were sacrificed, and the xenograft tumors were extracted. The images of tumors (L), their corresponding weight (M), and volume (N) are presented. O, P IHC staining shows the expression levels of USP8, YAP, and Ki67 in xenografts. The panel shows the quantitative results of Ki67. Scale bars, 100 μm (10X), 400 μm (40X). The results are displayed as mean ± SD, N = 3. *P < 0.05; **P < 0.01; ***P < 0.001.