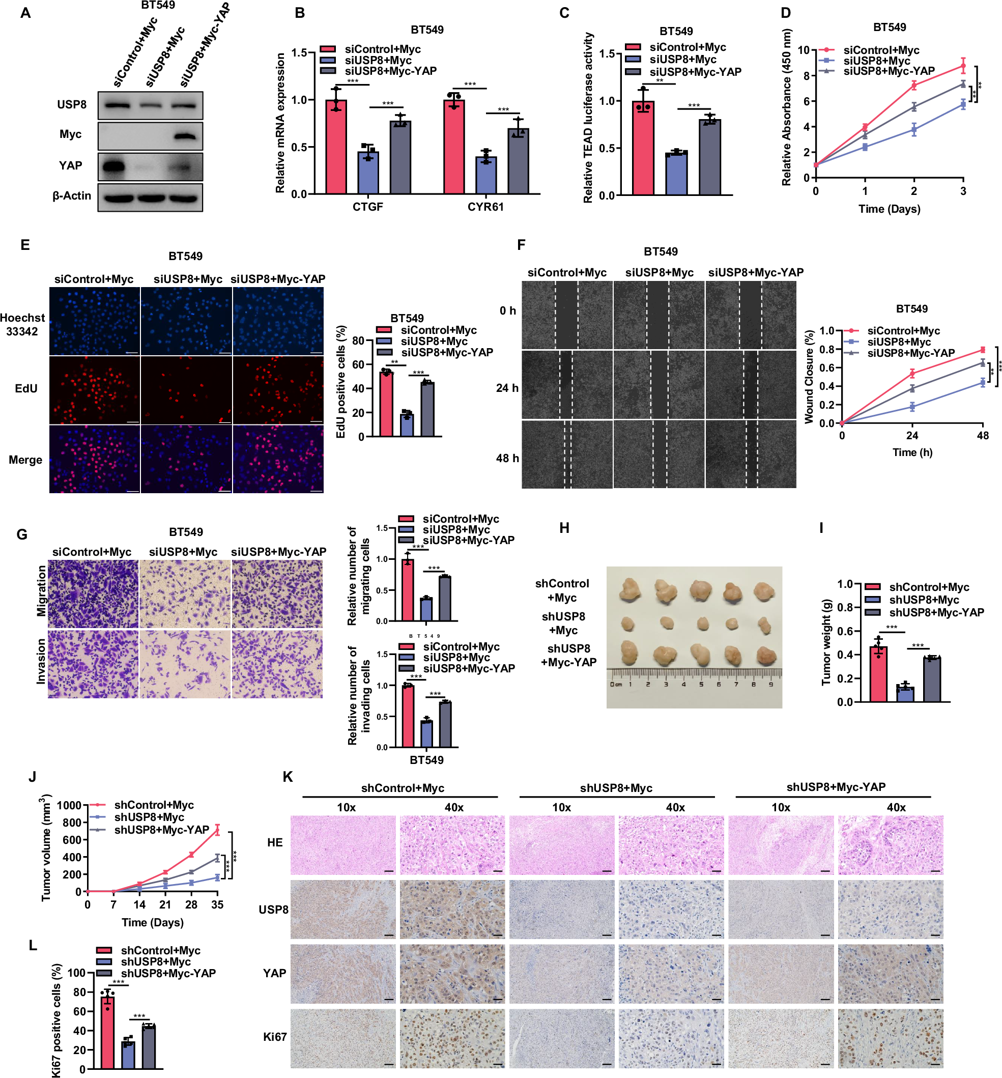
Fig. 5: Overexpression of YAP reduces the effects of USP8 suppression in TNBC.

A Western blot showed that the expression levels of USP8 and YAP proteins in BT549 cells transfected with Myc or Myc-YAP plasmids after treatment with siUSP8. The internal control in the experiment was β-actin. B RT-qPCR showed the mRNA expression levels of CTGF and CYR61 in BT549 cells transfected with Myc or Myc-YAP plasmid after treatment with siUSP8. C Luciferase reporter assay of the transcriptional activity of TEAD transfected with Myc or Myc-YAP plasmid after BT549 cells were treated with siUSP8. D The CCK8 assay determined the viability of BT549 cells transfected with Myc or Myc-YAP after siUSP8 treatment at a specific time. E The proliferation ability of BT549 cells transfected with Myc or Myc-YAP plasmid after siUSP8 treatment was assessed by EdU. The right panel shows the quantitative results of cell proliferation. F The migration ability of BT549 cells transfected with Myc or Myc-YAP plasmid after siUSP8 treatment was detected using a wound healing assay. The quantitative findings of cell proliferation are presented in the right panel. G The Transwell assay was employed to assess the migration and invasion capabilities of BT549 cells transfected with Myc or Myc-YAP plasmid following siUSP8 treatment. The right panel shows the quantitative results of cell migration and invasion. H–J BT549 cells stably expressing shControl and shUSP8 or YAP were subcutaneously inoculated into 4-week-old BALB/c female nude mice. Mice were euthanized 35 days post-injection, and the xenograft tumors were excised. Images of representative tumors (H), along with their weight (I) and volume (J), are displayed. K, L IHC staining shows the expression levels of USP8, YAP, and Ki67 in xenografts. The panel shows the quantitative results of Ki67. Scale bars, 100 μm (10X), 400 μm (40X). Data are presented as mean ± SD, with N = 3. *P < 0.05; **P < 0.01; ***P < 0.001.