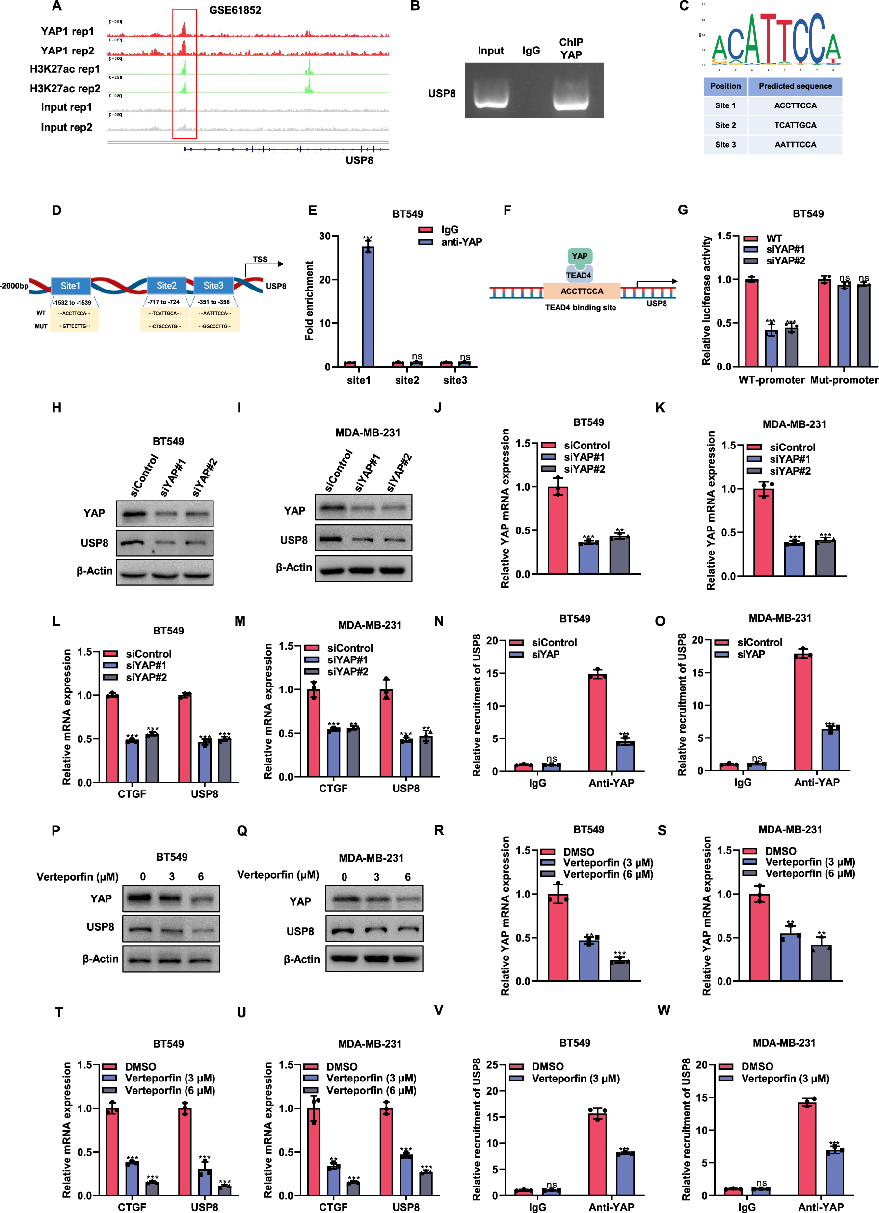
Fig. 8: A positive feedback mechanism exists between USP8 and YAP, with YAP enhancing the expression of USP8.

A The analysis of YAP binding to the USP8 promoter region via ChIP-seq employed GEO data with accession numbers GSE61852. B ChIP-PCR analysis in BT549 cells shows that YAP was concentrated at the USP8 promoter. C Predicted TEAD4 binding sequences and sites in the USP8 promoter according JASPAR. D Schematic of the hypothesized TEAD-binding site in the USP8 promoter and the primers employed for chromatin immunoprecipitation. The sequences shown include the wild-type (WT) and two mutated (Mut) USP8 promoter luciferase constructs. E ChIP-qPCR was performed on BT549 cells with an anti-YAP antibody and an IgG control. F The schematic diagram of YAP and TEAD4 complex binding to the USP8 promoter. G Luciferase reporter gene assay for USP8 promoter activity in WT and YAP knockdown cells transfected with wild-type or mutant TEAD binding sites. H, I Western blot showed the expression of USP8 and YAP protein in BT549 or MDA-MB-231 cells treated with siControl or siYAP. The internal control in the experiment was β-Actin. J–M RT-qPCR showed the mRNA expression level of USP8, YAP and CTGF in BT549 cells or MDA-MB-231 cells treated with siControl or two independent siRNAs. N, O The binding of YAP to the USP8 promoter was detected through a ChIP assay. YAP depletion in BT549 and MDA-MB-231 cells led to decreased binding to the USP8 gene, as demonstrated by ChIP-qPCR assays. P, Q Western blot showed the expression of USP8 and YAP protein in BT549 or MDA-MB-231 cells treated with DMSO or different concentrations of Verteporfin. β-Actin served as the internal control. R–U RT-qPCR showed the mRNA expression level of USP8, YAP and CTGF in BT549 or MDA-MB-231 cells treated with DMSO or different concentrations of Verteporfin. V, W Enhanced binding of YAP to the USP8 promoter was observed in BT549 and MDA-MB-231 cells following a 6-h treatment with Verteporfin, as demonstrated by ChIP-qPCR analysis. All data are presented as mean ± SD, with N = 3. *P < 0.05; **P < 0.01; ***P < 0.001.