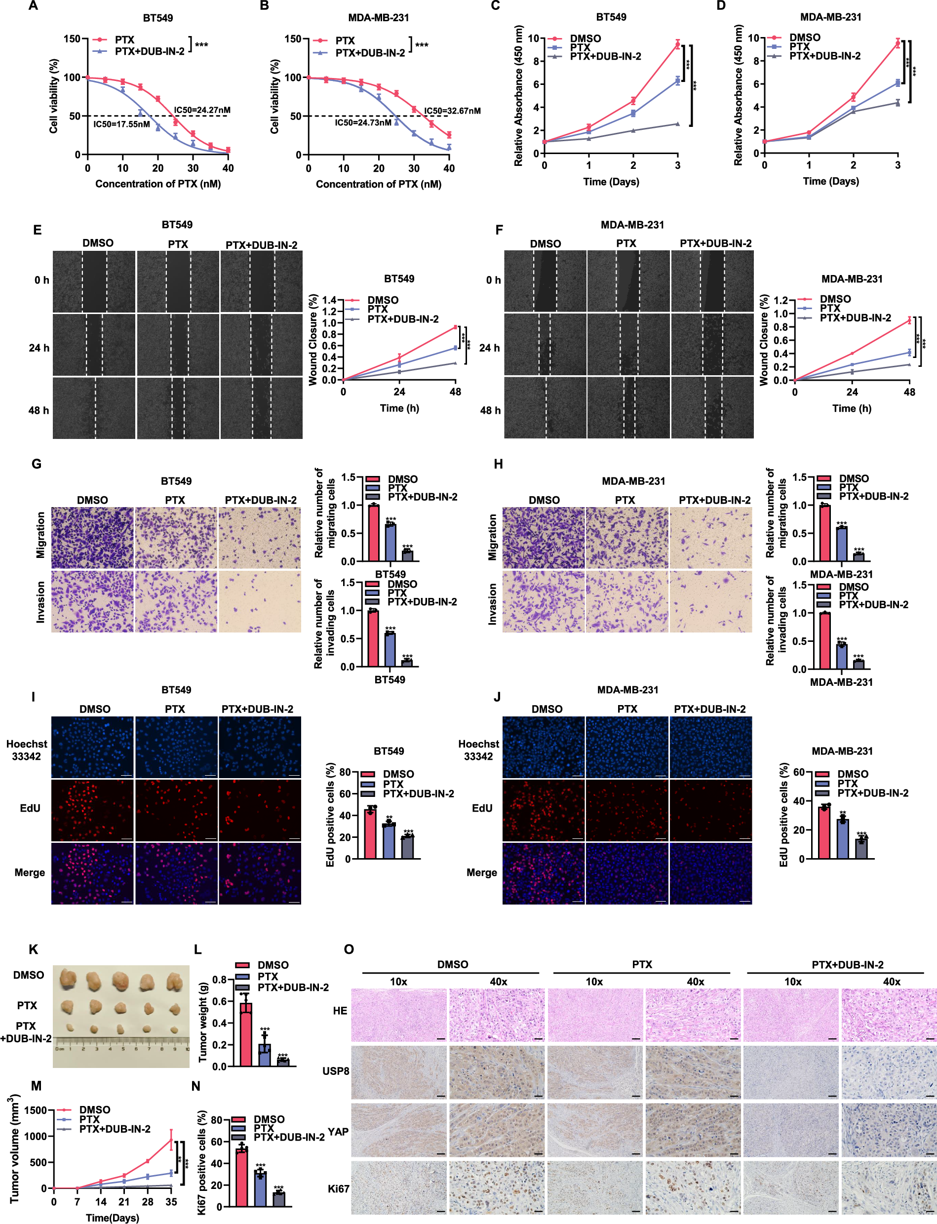
Fig. 9: Inhibition of USP8 enhances the sensitivity of TNBC cells to chemotherapeutic agents.

A, B DUB-IN-2 can enhance the sensitivity to PTX treatment. BT549 and MDA-MB-231 cells underwent a 24-h treatment with varying concentrations of PTX, followed by an MTT assay. The IC50 values for PTX were presented for each group. C, D Treatment of cells with the combination of DUB-IN-2 and PTX can inhibit cell proliferation. CCK8 assay was used to determine the viability of BT549 or MDA-MB-231 cells transfected with DMSO, PTX or DUB-IN-2 at the indicated time point. E, F Treatment of cells with the combination of DUB-IN-2 and PTX can inhibit cell migration. Wound healing assay was used to determine the migration ability of BT549 or MDA-MB-231 treated with DMSO, PTX or DUB-IN-2. The right panel shows the quantitative results of cell proliferation. G, H Treatment of cells with the combination of DUB-IN-2 and PTX can inhibit cell migration and invasion. Transwell assay was used to detect the migration and invasion ability of BT549 or MDA-MB-231cell line treated with DMSO, PTX or DUB-IN-2. I, J Treatment of cells with the combination of DUB-IN-2 and PTX can inhibit cell proliferation. The EdU assay was employed to assess the proliferation capacity of BT549 or MDA-MB-231 treated with DMSO, PTX or DUB-IN-2. The right panel shows the quantitative results of cell proliferation. K–M Treatment of cells with the combination of DUB-IN-2 and PTX can inhibit cell proliferation in vivo. BT549 cells were subcutaneously inoculated into 4-week-old BALB/c female nude mice treated with DMSO and PTX or DUB-IN-2. Mice were euthanized 35 days post-injection, and the xenograft tumors were excised. Images of representative tumors (K), along with their weight (L) and volume (M), are displayed. N, O The expression levels of USP8, YAP, and Ki67 in xenograft models treated with PTX or DUB-IN-2 were visualized using IHC staining. The panel shows the quantitative results of Ki67. Scale bars, 100 μm (10X), 400 μm (40X). Data are represented as the average ± SD, based on N = 3 independent experiments. *P < 0.05; **P < 0.01; ***P < 0.001.