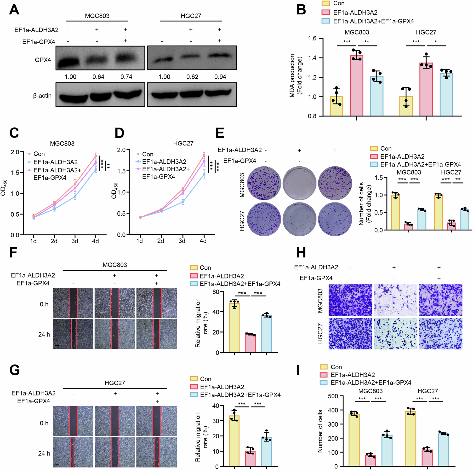
Fig. 3: GPX4 overexpression reverses the suppressive effects of ALDH3A2 on malignant progression in GC cells.

MGC803 and HGC27 cells overexpressing ALDH3A2 were transduced with PLV-EF1a empty lentivirus (Con), PLV-EF1a-ALDH3A2 alone, or PLV-EF1a-ALDH3A2 together with pLV-EF1a-GPX4. A Immunoblotting analysis of GPX4 protein expression with quantitative densitometry (n = 4). B MDA levels in GC cells (n = 4). C, D CCK-8 assay (n = 8) and E colony formation assay (n = 4) assessing cell proliferation. F, G Wound-healing assay and H, I transwell assay evaluating cell migration and invasion (n = 4). Statistical significance was determined by one-way ANOVA. Data are presented as mean ± SEM. *p < 0.05, **p < 0.01, ***p < 0.001. Scale bar = 0.1 mm.