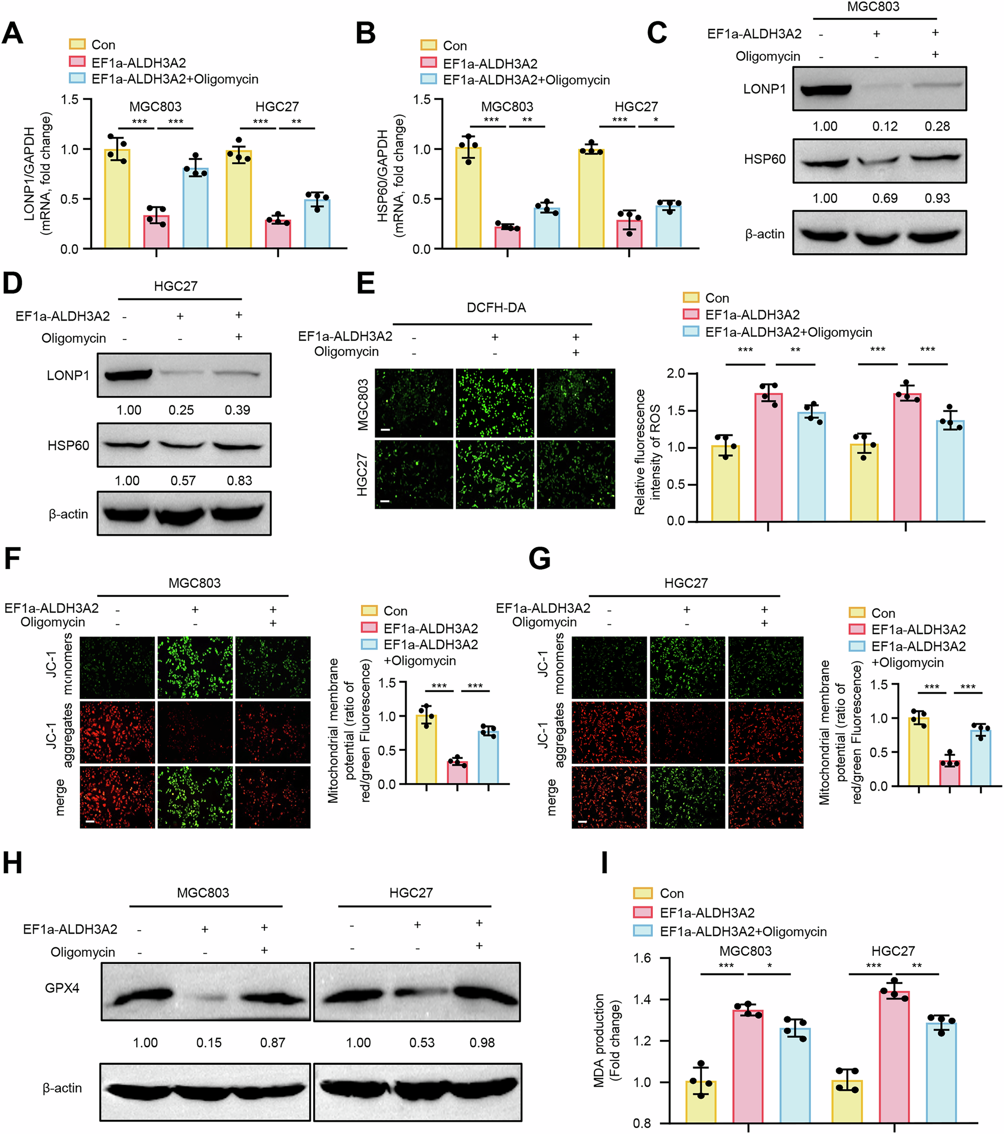
Fig. 5: ALDH3A2 drives mitochondrial dysfunction and ferroptosis by impairing UPRmt in GC cells.

MGC803 and HGC27 cells were transduced with either pLV-EF1a as a control (Con) or pLV-EF1a-ALDH3A2 for ALDH3A2 overexpression (EF1a-ALDH3A2). GC cells were treated with the UPRmt activator Oligomycin (5 µM for 24 h) or DMSO as a control. A, B qRT-PCR analysis of LONP1 and HSP60 mRNA expression in MGC803 and HGC27 cells (n = 4). C, D Immunoblotting analysis of LONP1 and HSP60 protein levels in MGC803 and HGC27 cells, with densitometric quantification normalized to β-actin shown below each blot (n = 4). E Intracellular ROS levels (n = 4). F, G Mitochondrial membrane potential assays in MGC803 and HGC27 cells. H Immunoblotting analysis of GPX4 expression with quantification shown below the blots (n = 4). I Measurement of MDA content (n = 4). Statistical significance was determined by one-way ANOVA. Data are presented as mean ± SEM. *p < 0.05, **p < 0.01, ***p < 0.001. Scale bar = 0.1 mm.