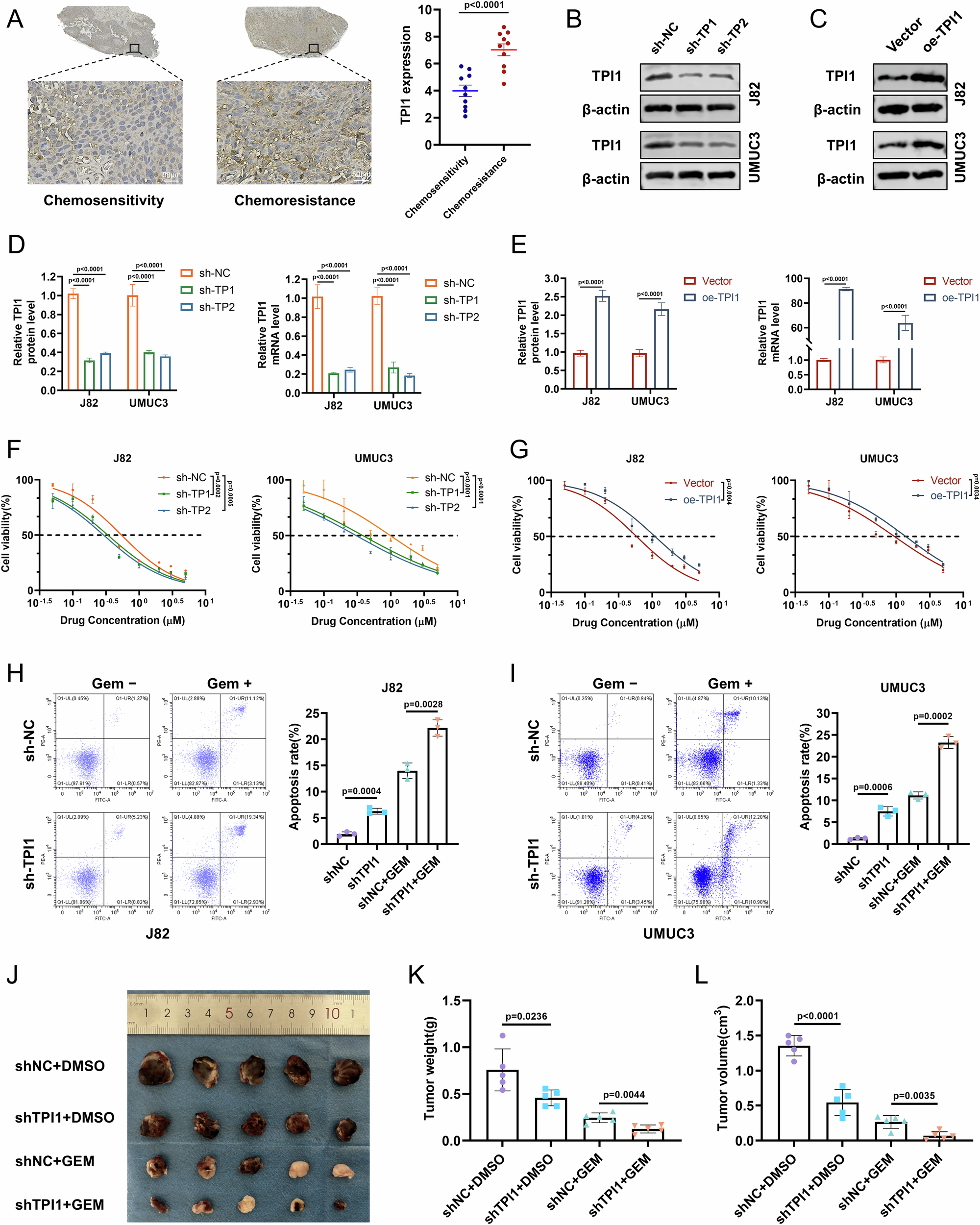
Fig. 1: TPI1 modulates Gem resistance and Gem-induced apoptosis in BCa.

A TPI1 expression levels in Gem-resistant and Gem-sensitive BCa patient samples. B, C Western blot analysis confirming the successful knockdown and overexpression of TPI1 in J82 and UMUC3 BCa cell lines. D, E Western blot and qPCR analysis of TPI1 knockdown and overexpression in J82 and UMUC3 cells. F Gem sensitivity was assessed in TPI1-knockdown J82 and UMUC3 cells treated with the indicated concentrations of Gem (0, 0.05, 0.1, 0.2, 0.5, 1, 2, 3, 5 μM) for 24 h. G Gem resistance was assessed in TPI1-overexpressing J82 and UMUC3 cells treated with the indicated concentrations of Gem (as in F) for 24 h. H, I Flow cytometry-based analysis of apoptosis in TPI1-knockdown J82 and UMUC3 cells treated with Gem (0.4 μM for J82, 0.6 μM for UMUC3) for 24 h. J Representative photographs of tumors from nude mice that received subcutaneous injection of BCa cells and were treated with Gem (25 mg/kg) (n = 5). K Weight of tumor-bearing bodies in each group of nude mice and analysis of their statistical differences. L Volume analysis of tumor-bearing bodies in nude mice of each group and statistical differences. Data are presented as mean ± SD from three independent experiments. P values in (A) were calculated using a two-tailed unpaired Student’s t test. P values in (D, E, H, I, K, L) were calculated by one-way ANOVA with Tukey’s multiple comparisons test.