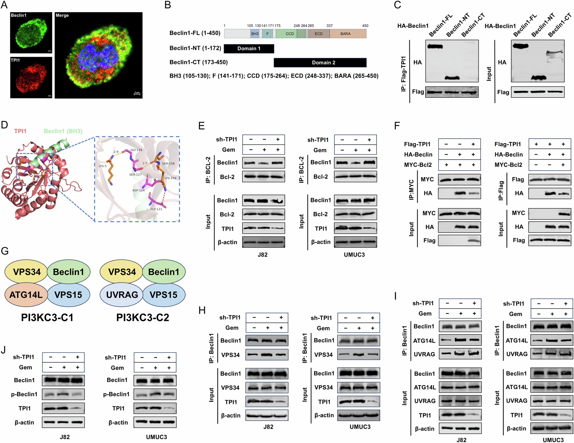
Fig. 5: TPI1 enhances Gem-induced autophagy by competing with Bcl-2 for Beclin-1 binding.

A Immunofluorescence co-localization analysis shows TPI1 and Beclin-1 co-localized in the cytoplasm of J82 cells. B Schematic representation of the truncated forms of Beclin-1: Beclin-1-NT (1-172) and Beclin-1-CT (173-450). C Co-IP experiments identify the interaction site between TPI1 and Beclin-1 within the Beclin-1-NT region. D Molecular docking models reveal multiple binding sites between TPI1 and the BH3 domain of Beclin-1. E Co-IP experiments in BCa cells show that Gem treatment (0.4 μM for J82, 0.6 μM for UMUC3) weakens the interaction between Beclin-1 and Bcl-2, which is reversed by TPI1 knockdown. F Exogenous Co-IP in 293 T cells demonstrates that TPI1 overexpression reduces the interaction between Beclin-1 and Bcl-2. G Schematic diagram of PIK3C3-C1 (class III PIK3 complex I) and PIK3C3-C2 (class III PIK3 complex II) composition. H Co-IP assays in BCa cells demonstrated that Gem treatment (as in E) enhanced the interaction between Beclin-1 and VPS34, while TPI1 knockdown attenuated this effect. I Co-IP assays in BCa cells demonstrated that Gem treatment (as in E) enhanced interactions between Beclin-1 and both ATG14L and UVRAG, while TPI1 knockdown specifically attenuated the Beclin-1/ATG14L interaction. J In BCa cells, Gem treatment (as in E) enhanced Beclin-1 phosphorylation, while TPI1 knockdown attenuated this phosphorylation event.