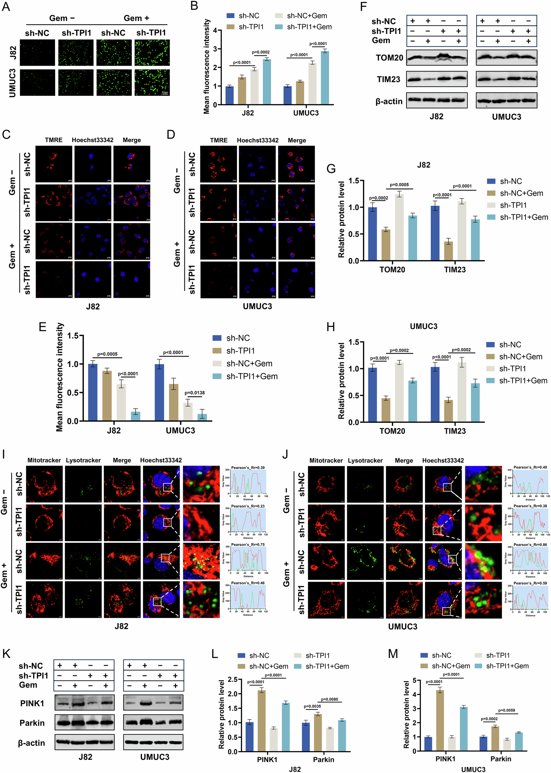
Fig. 6: TPI1 enhances Gem-induced mitophagy in BCa cells.

A, B DCFH-DA staining shows intracellular ROS levels in J82 and UMUC3 cells with or without TPI1 under Gem treatment (0.4 μM for J82, 0.6 μM for UMUC3) and quantification. C–E TMRE staining assesses mitochondrial membrane potential in J82 and UMUC3 cells with or without TPI1 under Gem treatment (as in A) and quantification. F–H Western blot analysis of mitochondrial-specific proteins TOM20 and TIM23 in BCa cells with or without TPI1 under Gem treatment (as in A) and quantification. I, J Immunofluorescence analysis of mitochondrial and lysosomal co-localization in J82 and UMUC3 cells with or without TPI1 under Gem treatment (as in A). K–M Western blot analysis of PINK1 and Parkin protein levels in control and TPI1-knockdown J82 and UMUC3 cells, treated with or without Gem (as in A) and quantification. Data are presented as mean ± SD from three independent experiments. P values in (B, E, G, H, L, M) were calculated by one-way ANOVA with Tukey’s multiple comparisons test.