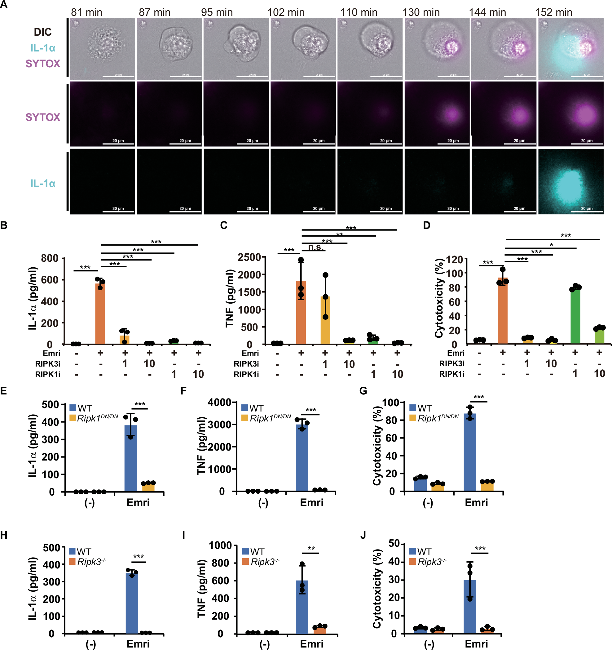
Fig. 2: Emricasan induces cell death and robust IL-1α production by inducing canonical RIPK1/RIPK3-mediated necroptosis in alveolar macrophages (AMs).

A Representative LCI-S live-cell images of cultured AMs isolated from the lungs of C57BL/6 mice and treated with emricasan (40 μM). Combined or independent images from a differential interference contrast microscope (DIC); IL-1α signal (cyan) and SYTOX (magenta) are shown. Scale bar: 20 μm. B–D Cultured AMs isolated from the lungs of C57BL/6 mice were pretreated with RIPK1 or RIPK3 inhibitors (RIPK1i and RIPK3i, respectively) at the indicated concentration (1 or 10 μM) for 1 h and then cultured with emricasan (Emri, 40 μM) for 12 h (n = 3/group). Cytokine levels (IL-1α and TNF) in the culture supernatant were measured using ELISA (B, C). Cytotoxicity was measured with LDH assays (D). E–J Cultured AMs isolated from the lungs of C57BL/6 WT, Ripk1DN/DN and Ripk3−/− mice were cultured with emricasan (Emri, 40 μM) for 12 h (n = 3/group). IL-1α and TNF levels in the culture supernatant were measured using ELISA (E, H: IL-1α; F, I: TNF). Cytotoxicity was measured with LDH assays (G, J). Data were representative of at least two independent experiments. Error bars represent mean ± SD. P values were calculated with the Kruskal–Wallis test or one-way ANOVA (Tukey’s multiple comparisons test). *P < 0.05, **P < 0.01, and ***P < 0.001, ns (not significant).