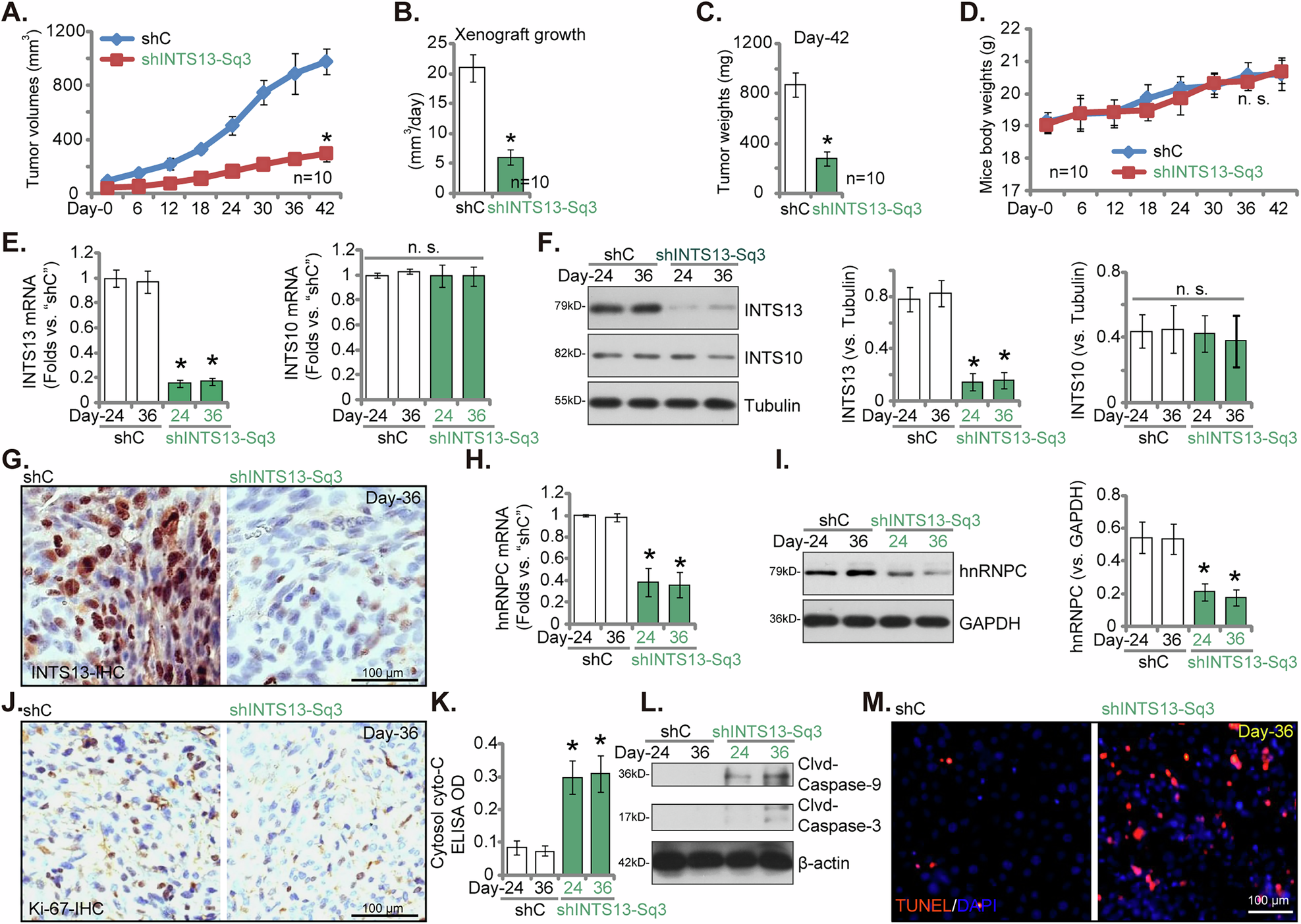
Fig. 10: Targeted silencing of INTS13 impedes cervical cancer xenograft tumor growth in nude mice.
From: Unveiling the ZNF384-INTS13-hnRNPC axis as a therapeutic vulnerability in cervical cancer

Primary pCCa-1 cervical cancer cells, stably expressing either a control shRNA (shC) or an INTS13-targeting shRNA (shINTS13-Sq3), were injected to establish xenograft tumors, with tumor growth monitored from Day–0, commencing 21 days post-injection (A). The average tumor growth rate was quantitatively assessed (B), and final tumor weights were recorded at Day–42 (C). Mouse body weights were also consistently monitored (D). Upon surgical excision of designated tumor tissues (one xenograft per group, at Day-24 and Day–36, a total of four tumors), analyses were performed to determine the expression profiles of listed proteins and mRNAs (E, F, H, I, L). Immunohistochemical (IHC) staining was utilized to further confirm the downregulation of INTS13 in the shINTS13-Sq3 tumors (G). Furthermore, IHC staining for Ki67, a well-established marker of cellular proliferation, was conducted (J). The levels of cytosolic Cytochrome c in the listed tumor lysates were analyzed (K). A TUNEL assay was also performed to quantify apoptotic cells within the INTS13-silenced tumor tissues (M). Data are presented as mean ± standard deviation (SD). Statistical significance was determined using a P-value of less than 0.05 (*P < 0.05) compared to the “shC” group. “n.s.” indicates non-significant differences (P > 0.05). For analyses related to tumor volume (A), tumor growth rate (B), tumor weight (C), and mouse body weight (D), data were obtained from ten mice per group. For analyses of (E–M), each xenograft was divided into five segments for individual analysis. Scale bar represents 100 μm.