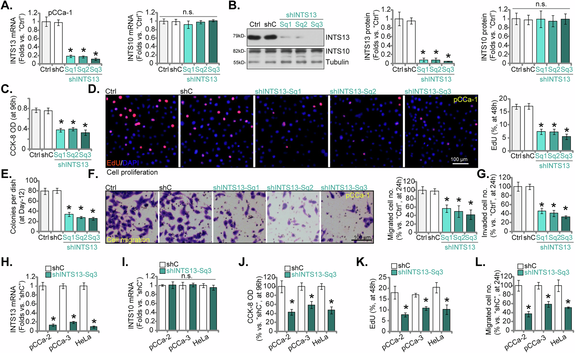
Fig. 4: Targeted silencing of INTS13 attenuates malignant phenotypes in cervical cancer cells.
From: Unveiling the ZNF384-INTS13-hnRNPC axis as a therapeutic vulnerability in cervical cancer

Primary pCCa-1 cervical cancer cells were subjected to transfection with three distinct shRNAs (shINTS13-Sq1, shINTS13-Sq2, and shINTS13-Sq3) or control shRNA (shC). Subsequently, the expression levels of INTS13 mRNA transcript (A) and protein (B) were assessed, with INTS10 serving as a control gene. Cells were further cultivated for the indicated time periods, cell viability was determined through CCK-8 (C) assay, with cell proliferation assessed via nuclear EdU incorporation (D) assay. The clonogenic potential of pCCa-1 cells following INTS13 knockdown was quantified using a colony formation assay (E). Transwell assays were performed to evaluate the migratory (F) and invasive (G) capacities of pCCa-1 cells. Next, shINTS13-Sq3 was utilized to reduce INTS13 mRNA levels (H, I) in additional primary cervical cancer cell types (pCCa-2, pCCa-3) and the established HeLa cervical cancer cell line, concurrently assessing INTS10 mRNA levels. The effect of shINTS13-Sq3-mediated inhibition of INTS13 on the viability and proliferation of pCCa-2, pCCa-3, and HeLa cells was evaluated; specifically, cell viability was assessed by CCK-8 (J) assay and cell proliferation by EdU incorporation (K) assay. Furthermore, the migratory capacity (L) of pCCa-2, pCCa-3, and HeLa cells was determined using the Transwell assay following INTS13 silencing. “Ctrl” stands for the parental control cells. Data are presented as mean ± standard deviation (SD) with n = 5 biological replicates. Asterisks (*) indicate statistically significant differences (P < 0.05) compared to shC group. “n.s.” denotes no statistically significant difference (P > 0.05). The experiments were independently replicated five times with consistent results. Scale bar represents 100 μm.