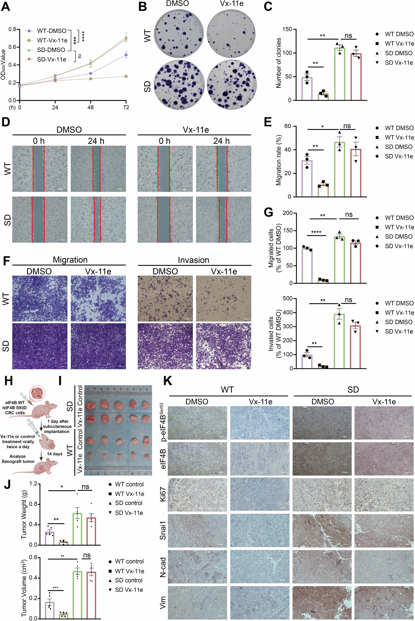
Fig. 7: Vx-11e suppressed CRC progression by the inhibition of eIF4B Ser93 phosphorylation.

The following assays were performed in eIF4B WT and eIF4B S93D CRC cells treated with Vx-11e (1 μM) or the control (DMSO). A CCK-8 assays were conducted to evaluate cells viabilities. B, C Colony formation assays were used to assess the cells proliferation capacities. Representative images and quantification of colonies were presented. D, E The cell migratory abilities were evaluated by wound‑healing assays. Representative images and quantification of wound closure are presented. Scale bar, 200 μm. F, G Transwell migration and invasion assays were conducted to measure cell migratory and invasive abilities. The number of migrated cells and invaded cells were presented as normalized values. Representative images were presented with scale bar as 100 μm. All the data are presented as mean±SEM from at least three independent experiments. H Schematic diagram of the xenograft tumor model following Vx-11e (50 mg/kg, twice a day) or the control (drug solvent without Vx-11e) treatment for 14 days established in nude mice with eIF4B WT or eIF4B S93D cells. I, J At day 14 after treatments, all mice were sacrificed, and tumors were dissected and photographed. Tumor weights and volumes were recorded and analyzed. K Immunohistochemistry was used to visualize and compare the level of p-eIF4BSer93, and the protein levels of eIF4B, Ki67, Snai1, Vim and N-cad in tumors. Scale bar: 100 μm. All the data are presented as mean±SEM (n = 5). P values were determined by two-sided Student t test. *P < 0.05, **P < 0.01, ***P < 0.001, and ****P < 0.0001.