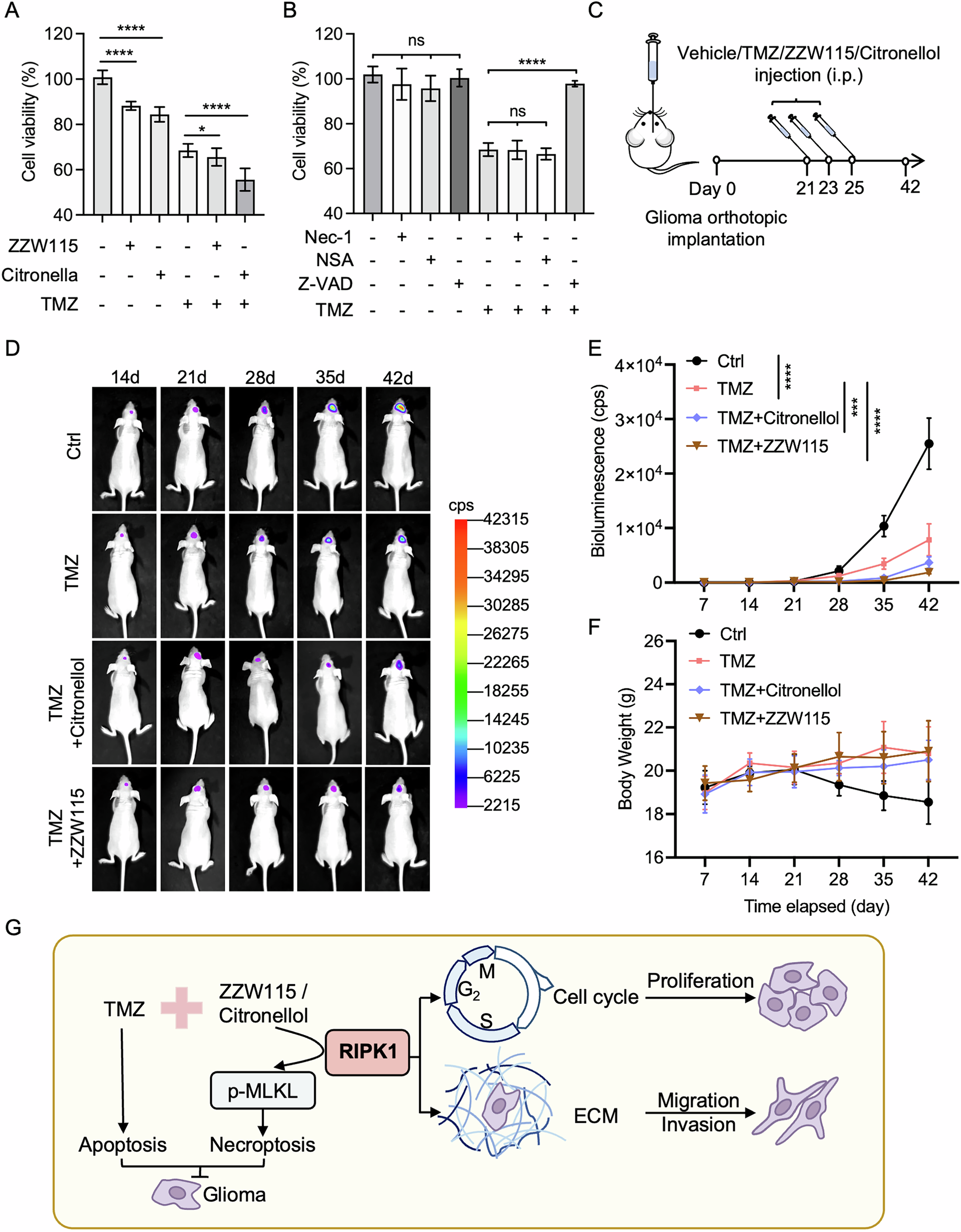
Fig. 6: Dual induction of necroptosis and apoptosis suppresses glioma growth in vivo.
From: Necroptotic signaling orchestrates glioblastoma malignancy and potentiates temozolomide response

A, B U251 cells were treated with 200 μM temozolomide (TMZ) alone or in combination with necroptosis inducers/inhibitors—4 μM ZZW115, 10 μM citronellol, 10 μM Nec-1, 10 μM NSA or 20 μM Z-VAD—for 48 h. Cell viability was determined using the CCK-8 assay. C Schematic of the glioma orthotopic implantation model. Luciferase-expressing U251 cells were injected into the brains of nude mice, followed by intraperitoneal drug administration on days 21, 23, and 25. D Representative bioluminescence images at the indicated time points show tumor progression in each treatment group (n = 5 mice per group). E Quantification of tumor burden based on weekly bioluminescence imaging. F Body weight monitoring of mice from each treatment group throughout the experiment. G Graphical summary illustrating the role of RIPK1 in glioma malignancy. Combination therapy inducing necroptosis and apoptosis enhances TMZ-mediated tumor suppression. ECM, extracellular matrix. The data are the means ± SD of triplicate samples from a representative experiment. * p < 0.05, ** p < 0.01, *** p < 0.001, **** p < 0.0001, ns no significance.