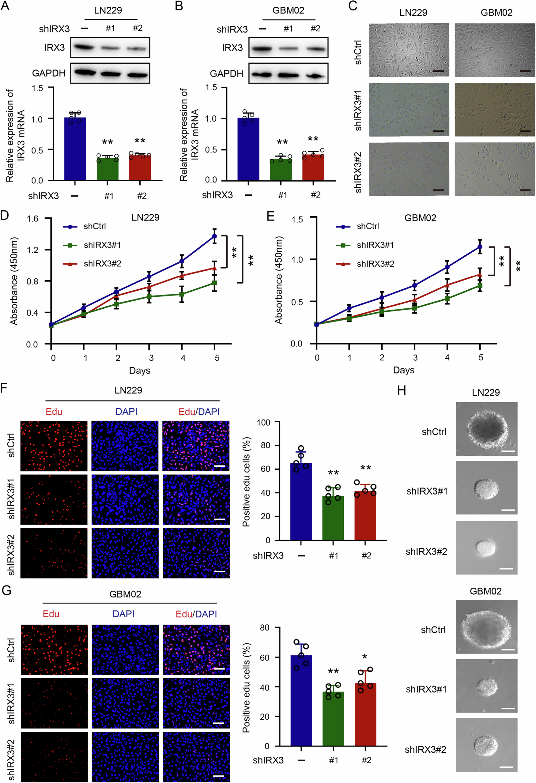
Fig. 2: Knockdown of IRX3 inhibits cell proliferation in GBM.

A, B Immunoblotting analysis and qRT-PCR analysis of IRX3 expressions in LN229 and GBM02 cells stably expressing IRX3 shRNA or a control shRNA. C Representative microscopical images of GBM cells with or without IRX3 knockdown. D, E Cell viabilities of GBM cells with or without IRX3 knockdown were determined by CCK-8 assay. Data were presented as means and SD (n = 3), **p < 0.01. F, G Representative immunofluorescence images and quantifications of Edu staining in GBM cells with IRX3 knockdown or control. H Representative microscopical images of colony formation in GBM cells with IRX3 knockdown or control.