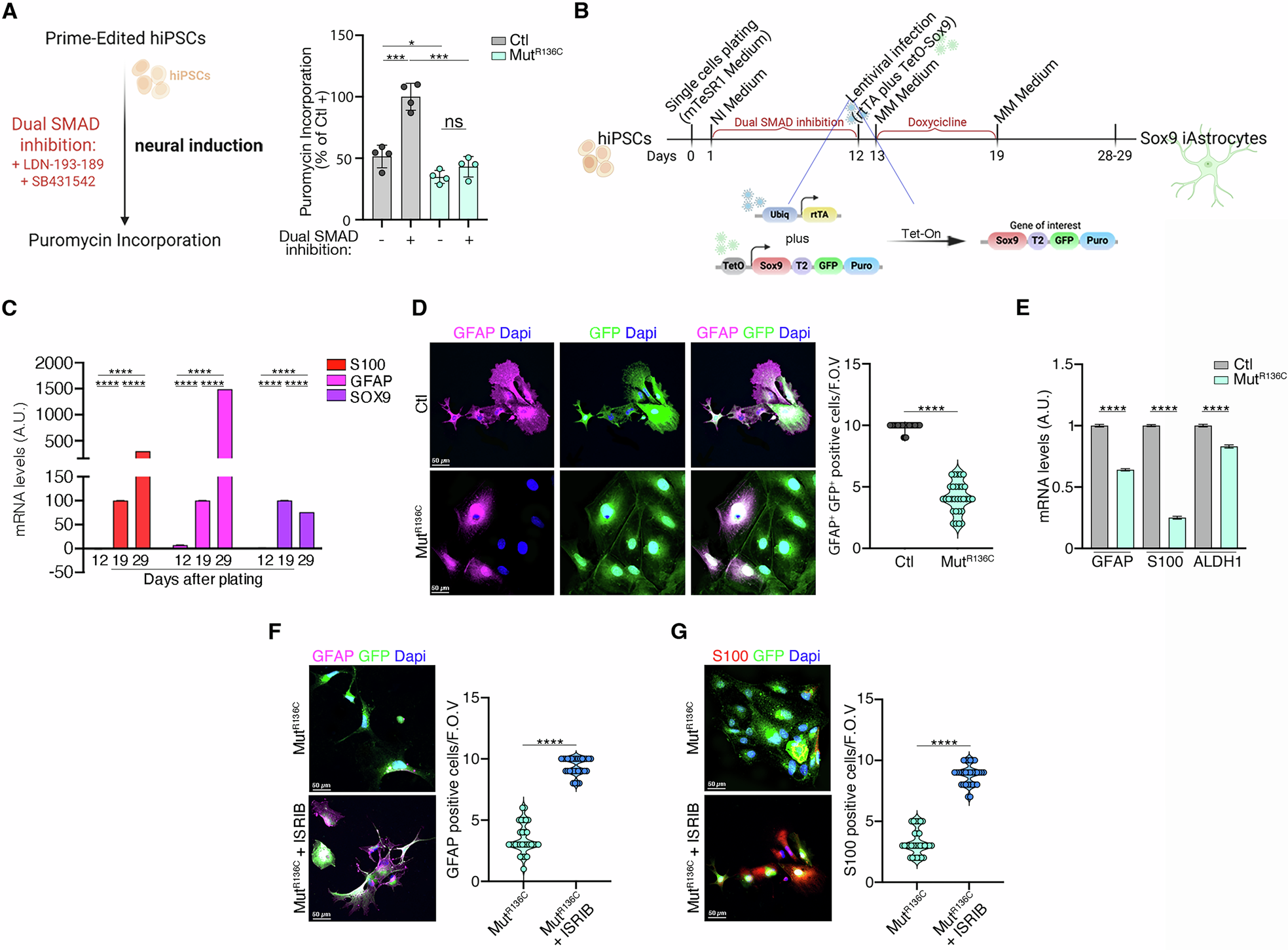
Fig. 5: The εR136C-induced activation of the s-ISR prevents iPSCs from transitioning to an active translation state, thereby impairing their full development into mature astrocytes.

A Left, workflow overview for neural induction by the dual SMAD inhibition method. Right, puromycin incorporation in control and mutant iPSCs following 1h treatment. Data are the mean ± s.d. of the percentage relative to the treated control. p values are determined by two-tailed Student’s t tests: *P < 0.05; ***P < 0.001. B Timeline of differentiation protocol for iPSC-derived astrocytes. NI neural induction medium. Lentiviral vector construct used to induce iPSCs differentiation into astrocytes is shown. Ubiq human Ubiquitin constitutive promoter, rtTA TET transactivator promoter gene, Sox9 Sox9 gene, Puro Puromycin resistance gene. C Representative qRT-PCR of two independent experiments of GFAP, S100B and SOX9 transcripts levels at different time points throughout the differentiation protocol compared to neural precursor cells (NPC). Values were normalized to 18S and expressed as percentage of the levels. p values are determined by two-tailed Student’s t tests: ****P < 0.0001. D Left, representative immunofluorescence images of GFAP (magenta) expression in Ctl and Mut iSOX9-astrocytes at 5 days after stopping doxycycline treatment. DAPI was used to stain nuclei. Scale bar, 50 μm. Right, quantification of the percentage of GFP+GFAP+ cells. Data are shown as the mean ± s.d. p values are determined by two-tailed Student’s t tests: ****P < 0.0001. E Representative qRT-PCR of two independent experiments showing relative mRNA levels (Mut vs Ctl) of GFAP, S100B, and ALDH1L1 transcripts in Ctl and Mut iSOX9-astrocytes at 5 days after stopping doxycycline treatment. Values were normalized to 18S and data are the mean ± sd. p values are determined by two-tailed Student’s t tests: ****P < 0.0001. F Left, representative immunofluorescence images showing GFAP (magenta) expression in Ctrl and Mut iSox9-GFP astrocytes, either untreated or treated with ISRIB. DAPI was used to stain nuclei. Scale bars, 50 μm. Right, quantification of the percentage of GFP+GFAP+ cells. Data are shown as the mean ± s.d. p values are determined by two-tailed Student’s t tests: ****P < 0.0001. G Left: representative immunofluorescence images showing S100 (red) expression in Ctrl and Mut iSox9-GFP astrocytes, either untreated or treated with ISRIB. DAPI was used to stain nuclei. Scale bars, 50 μm. Right, quantification of the percentage of GFP+S100+ cells. Data are shown as the mean ± s.d. p values are determined by two-tailed Student’s t tests: ****P < 0.0001.