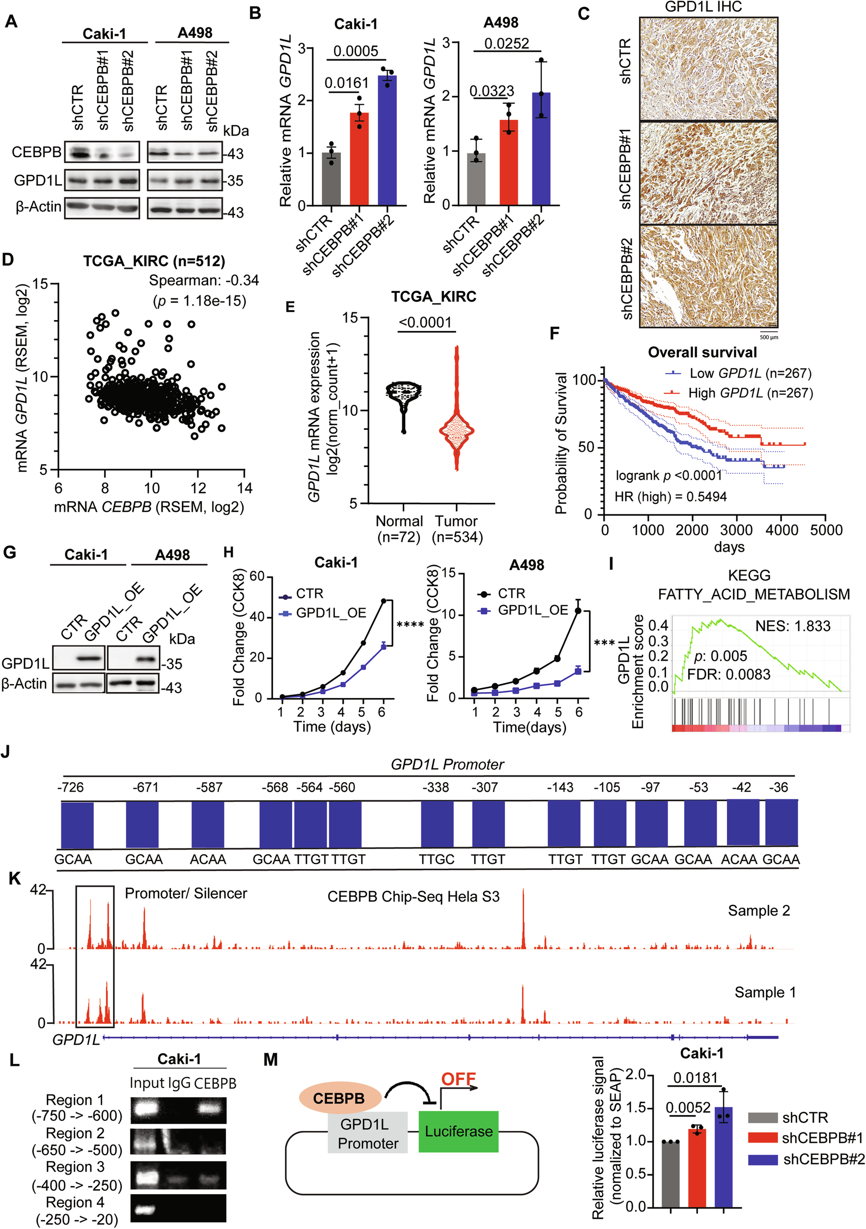
Fig. 4: CEBPB regulates ether lipid synthesis via GPD1L modulation.

A, B Protein levels (A) and mRNA expression (B) of GPD1L in Caki-1 and A498 cells with shCEBPB and shCTR (n = 3). C Presentative images of GPD1L IHC staining of tumors from in vivo xenografted mice with Caki-1 shCEBPB and shCTR. D Correlation between CEBPB and GPD1L mRNA expression obtained from TCGA-KIRC database. E Violin plots for the mRNA expression levels of GPD1L in normal and tumor tissue from ccRCC patients (TCGA-KIRC). F Kaplan-Meier analysis of GPD1L mRNA expression patterns on OS in ccRCC patients (cutoff: median). G, H The mRNA expression values and clinical characteristics of ccRCC patients were collected from TCGA-KIRC database. Immunoblotting analysis of GPD1L (G) and relative growth rates (n = 3) (H) in Caki-1 and A498 with GPD1L or scramble OE. I GSEA of the mRNA expression of GPD1L in TCGA-KIRC database and lipid metabolism. J CEBPB binding sites in the GPD1L promoter are predicted in PROMO (ALGGEN) version V.8.3. of TRANSFAC (five maximum matrix dissimilarity rate). K Analysis CEBPB ChIP-seq data in Hela-S3 cells with peaks in GPD1L regions by employing Integrative Genomic Viewer (IGV) (https://igv.org/app/). L ChIP-PCR assay of CEBPB binding regions on GPD1L promoter in Caki-1 cells. M Luciferase activity assay of GPD1L in Caki-1 cells transfected with shCTR or shCEBPB (sh#1, sh#2) (n = 3). Error bars are means ± SD (n = 3). p-value was obtained by un-paired t-test for (B, M); Mann–Whitney U test for (E), log-rank (Mantel-Cox) test for (F), two-way ANOVA with Geisser-Greenhouse correction for (H). ***p < 0.001, ****p < 0.0001.