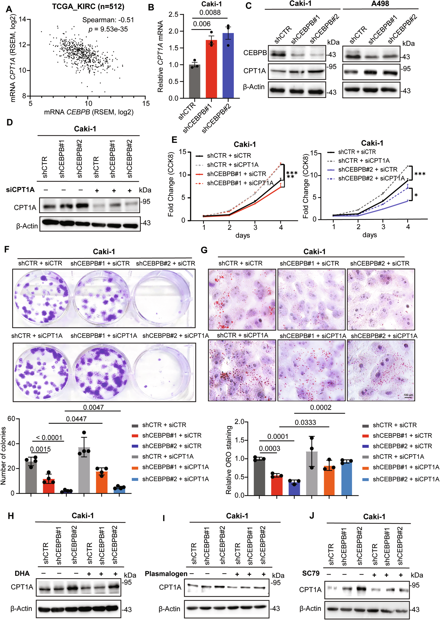
Fig. 6: CEBPB inhibits CPT1A expression via Akt activity.

A Negative correlation between CEBPB mRNA and CPT1A mRNA level from TCGA-KIRC database. B, C mRNA and protein levels of CPT1A in shCEBPB and shCTR Caki-1 and A498 cells. D-G Immunoblotting analysis of CPT1A, as normalized to β-Actin (D), cell growth rate (n = 3) (E), colony formation (top) and corresponding quantification data (n = 3) (bottom) (F), and representative images (top) and quantitation of ORO lipid staining (n = 3) (bottom) (G) of shCEBPB and shCTR Caki-1 cells upon CPT1A KD by siRNA CPT1A transfection (n = 3). H-J Immunoblotting analysis of CPT1A in Caki-1 shCEBPB upon 5 mM DHA treatment for 2 h (H), 200 µM plasmalogen PC (18:0p/18:1) treatment for 48 h (I), SC79 8 µg/mL treatment for 30 minutes (J). Error bars represent means ± SD (n = 3). p-values were obtained by un-paired t-test for (B) and two-way ANOVA with Geisser-Greenhouse correction for (E).