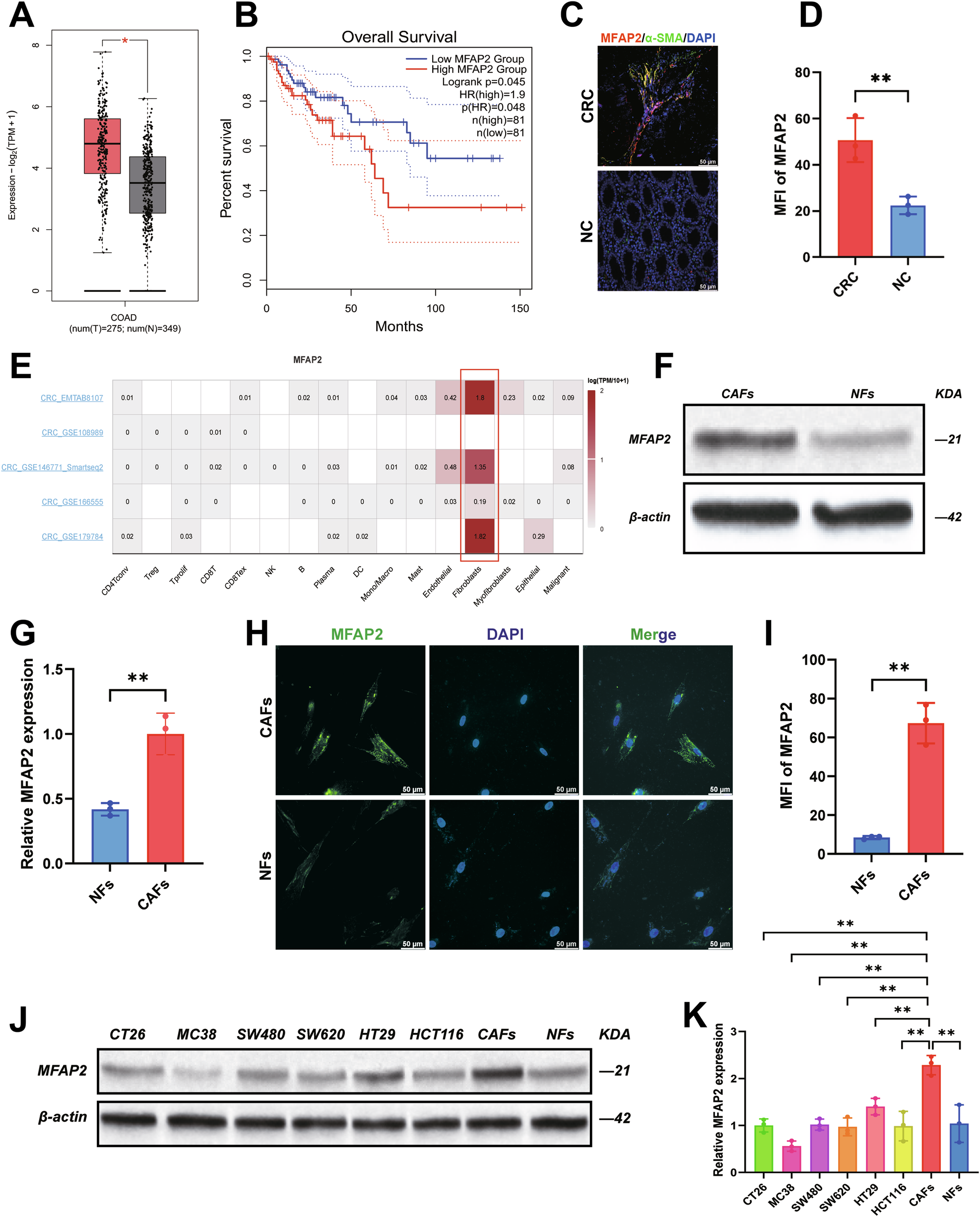
Fig. 1: MFAP2 expression is upregulated in CRC and CAFs.

A Gene expression database analysis of MFAP2 mRNA in CRC as compared to normal colon (NC) (the data presented in the box plots are represented using the interquartile range method). B MFAP2 gene expression is associated with overall survival in CRC. C Representative images of MFAP2 immunohistochemical photos of NC/CRC tissue sections (scale bar, 50 μm). D Quantitative analysis of IHC staining of MFAP2 via determined the accumulated optical density (AOD) of the positive area. E The enrichment of MFAP2 in different cell types in the CRC scRNA-seq dataset. F Representative Western blot bands of MFAP2 in primary NFs and CAFs. G Quantitative analysis of the grayscale value of MFAP2 (β-Actin was set as internal control) in primary NFs and CAFs. H Representative images of immunofluorescence staining depicting MFAP2 expression in NFs and CAFs. I Quantitative analysis of the optical density of MFAP2. J Representative Western blot bands of MFAP2 expression in various colon cancer cell lines, CAFs and NFs. K Representative Western blot bands of MFAP2 in various colon cancer cell lines, CAFs and NFs. Data are shown as mean ± SD, n = 3 or 6, *P < 0.05, **P < 0.01.