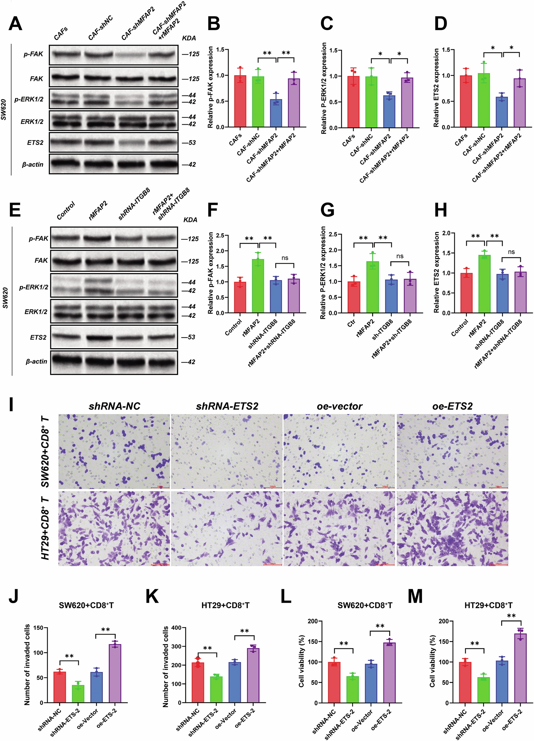
Fig. 5: CAFs-derived MFAP2 promotes CRC progression through the ETS2 pathway.

A Western blot analysis of p-FAK, total FAK, p-ERK1/2, total ERK1/2, and ETS2 expression in SW620 cells co-cultured with CAFs (with MFAP2 knockdown or/and rMFAP2 incubation). Quantification of p-FAK (B), p-ERK1/2 (C), and ETS2 (D) protein expression levels normalized to total protein or β-actin. E Western blot analysis of p-FAK, total FAK, p-ERK1/2, total ERK1/2, and ETS2 in SW620 cells treated with rMFAP2 or sh-ITGB8, or the combination. Quantification of p-FAK (F), p-ERK1/2 (G), and ETS2 (H) expression. (I) Representative images of Transwell invasion assays in SW620 and HT29 cells co-cultured with CD8⁺ T cells after ETS2 knockdown or ETS2 overexpression. Scale bars = 50 μm. Quantification of the number of invaded SW620 (J) and HT29 (K) cells under the indicated conditions. CCK-8 assay showing the cell viability of SW620 (L) and HT29 (M) cells cocultured with CD8⁺ T cells after ETS2 modulation. Data are presented as mean ± SD. *P < 0.05, **P < 0.01.