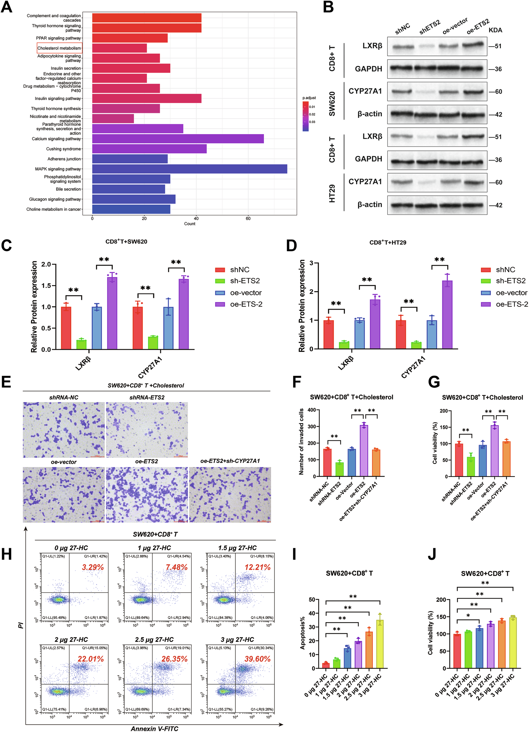
Fig. 6: ETS2 inhibits CD8+ T cells through the cholesterol metabolism pathway.

A Enrichment analysis of KEGG pathway in CRLM. B Representative immunoblot images of CYP27A1 and LXRβ protein expression in tumor cell lines or CD8+ T cells following ETS2 knockdown or overexpression in tumor cells. Quantification of CYP27A1 and LXRβ protein expression after knockdown or overexpression of ETS2 in SW620 cells (C) and HT29 cells (D). E Representative images of invaded cells stained with crystal violet in the Transwell invasion assay. F Quantification of invaded cells in the Transwell invasion assay. G Quantification of cell viability in SW620 under different intervention conditions. H Representative flow cytometry plots of apoptosis staining in CD8⁺ T cells treated with different concentrations of 27-HC. I Quantification of apoptotic CD8⁺ T cells following treatment with increasing concentrations of 27-HC. J Cell viability of SW620 was quantified under various treatment conditions. Data are shown as mean ± SD, n = 3, *P < 0.05, **P < 0.01.