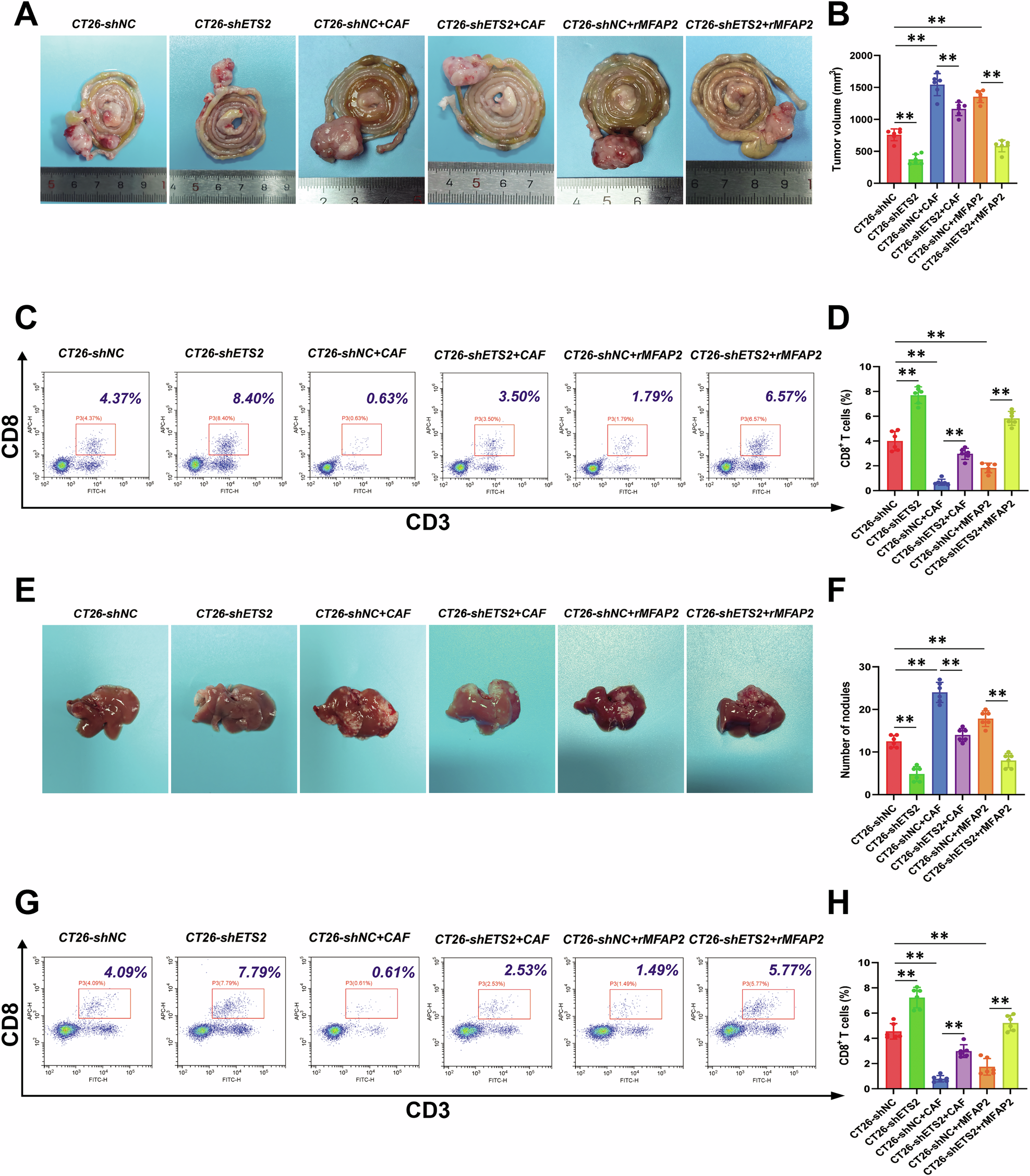
Fig. 7: MFAP2 promotes CRC progression through ETS2 in vivo.

A Gross appearance of colorectal tumors using the Swiss roll technique and quantification of tumor volume. B Quantitative analysis of orthotopic intestinal tumor volumes. C Representative flow cytometry plots assessing the proportion of CD3⁺CD8⁺ double-positive T cells in orthotopic intestinal tumor tissues. D Quantitative analysis of CD3⁺CD8⁺ double-positive T cells in orthotopic intestinal tumor tissues by flow cytometry. E Representative images of gross pathology for liver metastases from CRC. F Quantitative analysis of the number of liver metastasis nodules. G Representative flow cytometry data assessing the proportion of CD3⁺CD8⁺ double-positive T cells in liver metastasis tissues. H Quantitative analysis of CD3⁺CD8⁺ double-positive T cells in liver metastasis tissues. Data are shown as mean ± SD, n = 6, **P < 0.01.