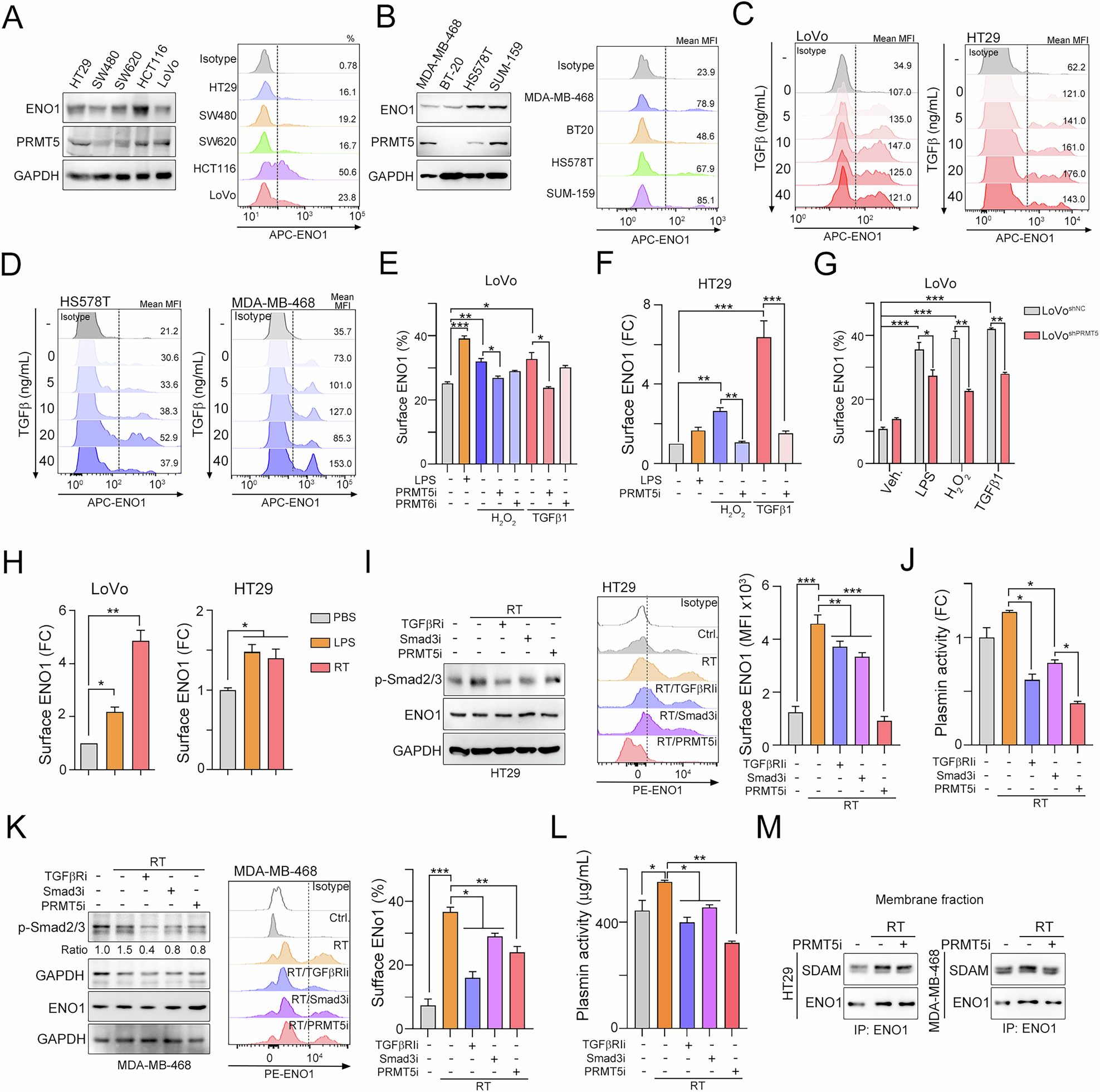
Fig. 2: Radiotherapy promotes TGFβ1/Smad3 signaling for surface ENO1 translocation via PRMT5.

A The expression of total and surface ENO1 in human CRC cell lines was evaluated by immunoblotting and flow cytometry. B The expression of total and surface ENO1 in human BRCA cell lines was evaluated by immunoblotting and flow cytometry. C HT29 and LoVo cells were treated with different doses of recombinant human TGFβ1 protein (rhTGFβ1) for 24 hr, after which surface ENO1 expression was analyzed via flow cytometry. D HS578T and MDA-MB-468 cells were treated with different doses of the rhTGFβ1 protein for 24 hr, after which the surface ENO1 level was analyzed via flow cytometry. E LoVo cells were treated with LPS (1 μg/mL), rhTGFβ1 protein (10 ng/mL) or H2O2 (50 μM) in combination with a PRMT5 inhibitor (AMG-193, 1 μM) or a PRMT6 inhibitor (EPZ020411 hydrochloride, 1 μM) for 24 hr. The surface ENO1 level was analyzed via flow cytometry. *p < 0.05, **p < 0.01 and ***p < 0.001. One-Way ANOVA test (n = 3). F HT29 cells were treated with rhTGFβ1 protein in combination with a PRMT5 inhibitor (1 μM) for 24 hr. The surface ENO1 expression was analyzed via flow cytometry. **p < 0.01 and ***p < 0.001. One-Way ANOVA test (n = 3). G LoVoshNC and LoVoshPRMT5 cells were treated with LPS (1 μg/mL), rhTGFβ1 protein (10 ng/mL) or H2O2 (50 μM) for 24 hr. The surface level of ENO1 was examined by flow cytometry. *p < 0.05, **p < 0.01 and ***p < 0.001. One-Way ANOVA test (n = 3). H HT29 and LoVo cells were treated with LPS (1 μg/mL) and RT (5 Gy) for 24 hr. The surface level of ENO1 was examined by flow cytometry. *p < 0.05 and **p < 0.01. One-Way ANOVA test (n = 3). I HT29 cells were treated with RT (5 Gy) in combination with a TGFβR1 inhibitor (1 μM), a Smad3 inhibitor (1 μM), or a PRMT5 inhibitor (1 μM) for 24 hr. The surface level of ENO1 was examined by flow cytometry. ***p < 0.001. One-Way ANOVA test (n = 3). J HT29 cells were treated with RT (5 Gy) in combination with a TGFβR1 inhibitor (1 μM), a Smad3 inhibitor (1 μM), or a PRMT5 inhibitor (1 μM) for 24 hr. The level of plasmin activity was examined via an ELISA kit. *p < 0.05. One-Way ANOVA test (n = 3). K MDA-MB-468 cells were treated with RT (5 Gy) in combination with a TGFβR1 inhibitor (1 μM), a Smad3 inhibitor (1 μM), or a PRMT5 inhibitor (1 μM) for 24 hr. The surface level of ENO1 was examined by flow cytometry. *p < 0.05, **p < 0.01 and ***p < 0.001. One-Way ANOVA test (n = 3). L MDA-MB-468 cells were treated with RT (5 Gy) in combination with a TGFβR1 inhibitor (1 μM), a Smad3 inhibitor (1 μM), or a PRMT5 inhibitor (1 μM) for 24 hr. The level of plasmin activity was examined via an ELISA kit. *p < 0.05, and **p < 0.01. One-Way ANOVA test (n = 3). M HT29 cells were treated with RT (5 Gy) in combination with a PRMT5 inhibitor (1 μM) for 24 hr. The level of surface-methylated ENO1 was evaluated by immunoprecipitation and immunoblotting.