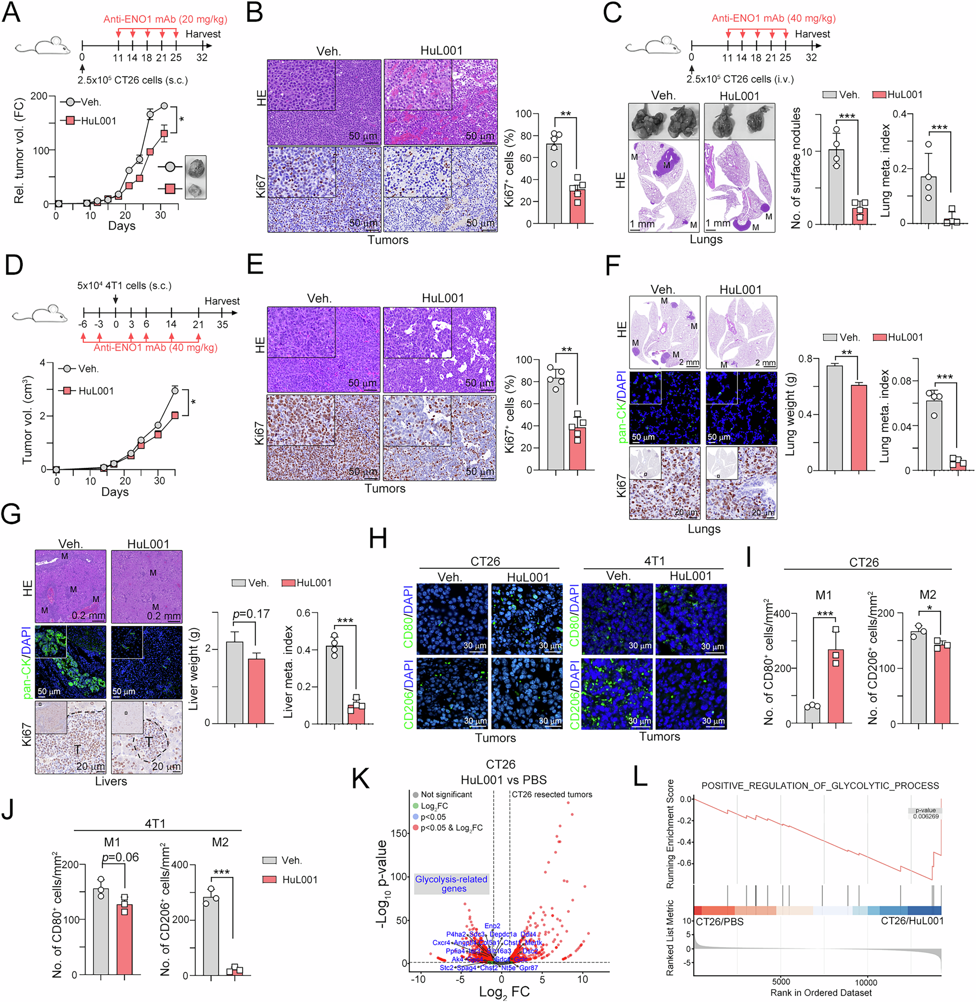
Fig. 3: Radiotherapy promotes TGFβ1/Smad3 signaling for surface ENO1 translocation via PRMT5.

A A total of 2.5 × 105 CT26 cells were subcutaneously injected into BALB/c mice for 11 days and then intraperitoneally administered anti-ENO1 antibodies (HuL001, 20 mg/kg) five times at three-day intervals (n = 5). The tumor volume was recorded every three days. *p < 0.05. Two-Way ANOVA test (n = 5). B The resected tumors from the CT26 tumor-bearing mice were analyzed by immunohistochemical analysis. **p < 0.01. Unpaired t test (n = 5). C A total of 2.5 × 105 CT26 cells were intravenously injected into BALB/c mice for 11 days and then intraperitoneally administered anti-ENO1 antibodies (HuL001, 40 mg/kg) five times at three-day intervals (n = 5). The tumor volume was recorded every three days. The resected lung tissues were analyzed by HE staining. ***p < 0.001. Unpaired t test (n = 5). D 4T1 cells (5 × 105) were intravenously injected into BALB/c mice, which were then intraperitoneally administered anti-ENO1 antibodies (HuL001, 40 mg/kg) on the indicated days (n = 5). The tumor volume was recorded every three days. *p < 0.05. Two-Way ANOVA test (n = 5). E The resected tumors from 4T1-bearing mice were analyzed by HE staining. **p < 0.01. Unpaired t test (n = 5). F The resected lung tissues from 4T1-bearing mice were analyzed by HE staining, immunofluorescence staining and immunohistochemical analysis. **p < 0.01 and ***p < 0.001. Unpaired t test (n = 5). G The resected liver tissues from 4T1-bearing mice were analyzed by HE staining, immunofluorescence staining and immunohistochemical analysis. ***p < 0.001. Unpaired t test (n = 5). H The density of M1 (CD80+) and M2 (CD206+) macrophages in resected tumors from CT26- and 4T1-bearing mice was evaluated by immunofluorescence staining (n = 3). I The quantification of M1 (CD80+) and M2 (CD206+) macrophages in resected tumors from CT26-bearing mice. *p < 0.05 and ***p < 0.001. Unpaired t test (n = 5). J The quantification of M1 (CD80+) and M2 (CD206+) macrophages in resected tumors from 4T1-bearing mice. *p < 0.05 and ***p < 0.001. Unpaired t test (n = 5). K The DEGs between HuL001- and Veh-treated resected CT26 tumors are shown in a volcano plot (n = 2). L Compared with those in Veh.-treated resected tumors, the number of glycolysis-related gene sets significantly decreased in HuL001-treated resected tumors (n = 2).