Fig. 3: The cytoplasm-nucleus shuttling of TET2 was observed in SW620 LTC.
From: Cytoplasm-nucleus shuttling of TET2: an intrinsic brake in colorectal cancer progression

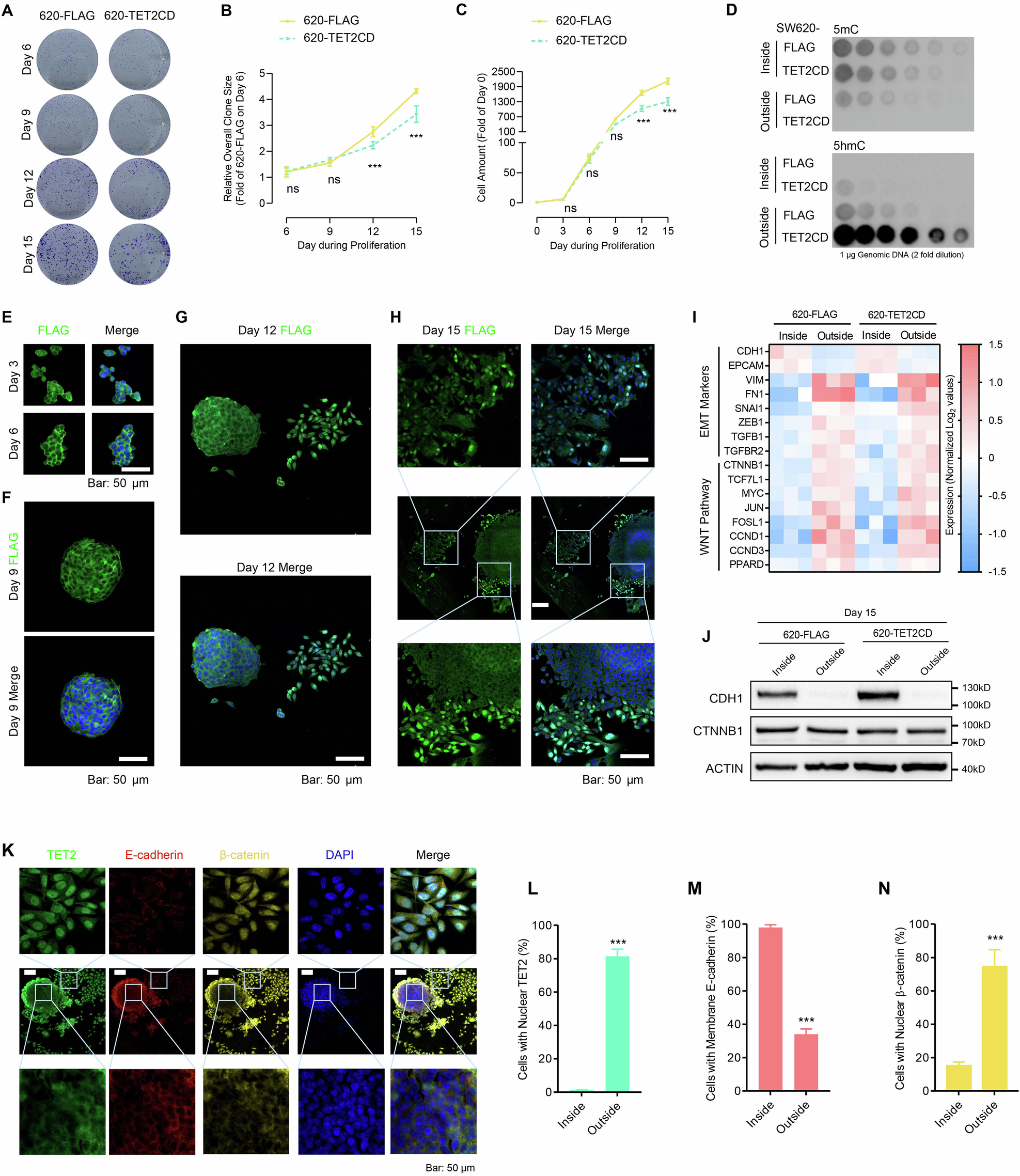
A–C SW620 single cell colonies were cultured for 15 days without passage stained with crystal violet (A). The overall colony size (B) and the amounts of cells (C) were summarized. D The activity of TET2 in cells inside and outside the colonies was measured with 5mC/5hmC Dotblot on Day 15. IF was conducted at day 3 (E), 6 (E), 9 (F), 12 (G) and 15 (H) to indicate the localization of TET2CD. I The expression of selected markers in RNA-seq analysis. J Immunoblotting of CDH1 and CTNNB1 in cells inside and outside the colonies. K–N IF was performed to determine the localizations of TET2, CDH1 and CTNNB1 in cells inside and outside the colonies on day 15 (K). The cells with nuclear TET2 (L), membrane E-cadherin (M), and nuclear β-catenin (N) were summarized. Additional statistical information was provided in Table S3.