Fig. 4: TET2 formed a negative feedback loop with the EMT/WNT pathway.
From: Cytoplasm-nucleus shuttling of TET2: an intrinsic brake in colorectal cancer progression

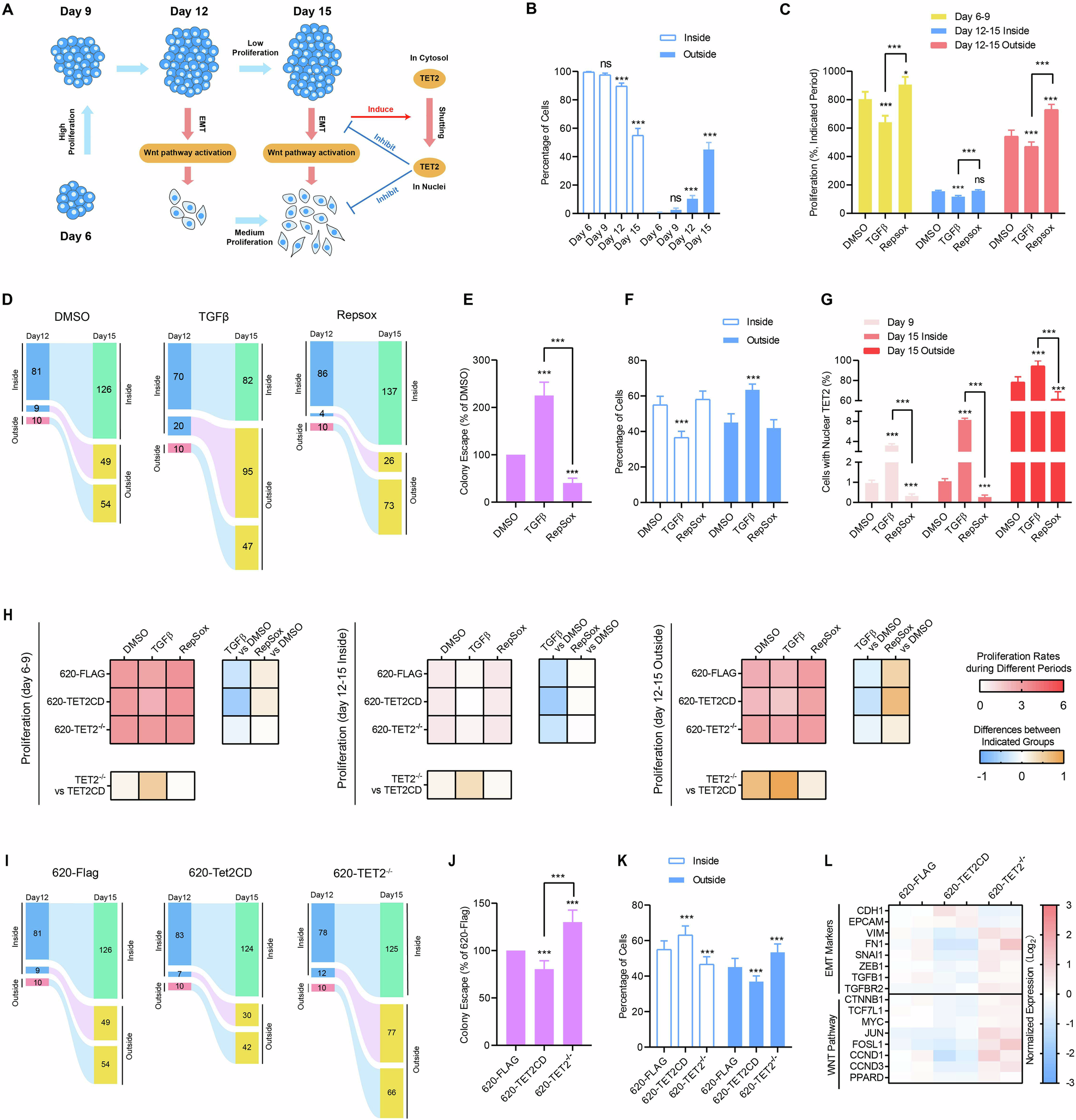
A A schematic illustration of the LTC of SW620. B The percentages of cells inside and outsides the colonies at the indicated time points were counted and compared. (C-F) SW620 cells were treated with DMSO, 1 ng/mL TGF-β and 1 μM Repsox. The proliferation rates of cells were summarized in C. The migration of cells out of colonies was calculated based on the proliferation rates in (C) and presented in (D, E). The percentages of cells inside and outsides the colonies were summarized in (F). G, H SW620 cells with TET2CD overexpression and TET2 knockout were treated with DMSO, 1 ng/mL TGF-β and 1 μM Repsox. The percentages of cells with nuclear TET2 were listed in (G), while the influences on cell proliferation were summarized in (H). TGF-β facilitated the cytoplasm-nucleus shuttling of TET2, and TET2 expression was essential for the ability of TGF-β to modulate cell proliferation, as shown by the heatmap. I–L Indicated cells were analyzed which shows that TET2 expression was essential for the migration of cells out of colonies I, J and was positively correlated with the percentages of cells inside the colonies (K). In addition, RNA-SEQ analysis shows that TET2CD overexpression suppressed the expression of EMT markers and targets in the WNT pathways, while TET2 knockout functioned oppositely (L). Additional statistical information was provided in Table S3.