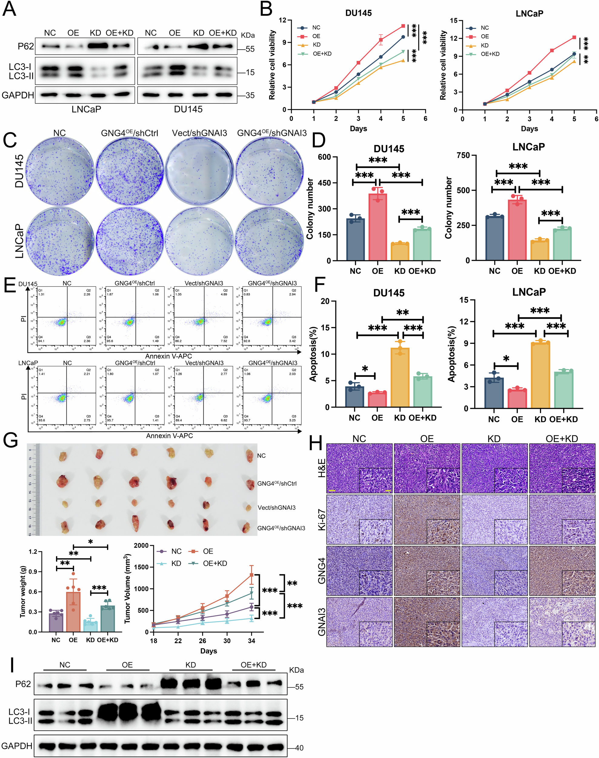
Fig. 5: GNG4 relies on GNAI3 to regulate the malignant progression of prostate cancer.

A Western blot analysis of autophagy related protein levels in LNCaP and DU145 cells transfected with vector, GNG4, and/or shGNAI3 plasmids as indicated. NC: negative control, Vector plus shCtrl; OE: GNG4 overexpression plus shCtrl; KD: Vector plus GNAI3 knockdown, OE + KD: GNG4 overexpression plus GNAI3 knockdown. B Effect of GNG4 overexpression and/or GNAI3 knockdown on DU145 and LNCaP cell viability were examined by CCK-8 assays. C Representative images of colony formation assays and D quantification results in DU145 and LNCaP cells with different treatment as indicated. E Cell apoptosis level of DU145 and LNCaP cells transfected with GNG4 and/or shGNAI3 was determined by flow cytometry. Representative graph and F quantitative analysis results. G Xenograft tumors of DU145 cells with various plasmids transfection formed in nude mice (n = 6 mice per group). Tumor weight was measured at the end of the experiment. Tumor growth curves were recorded after subcutaneous injection. H Representative images of H&E staining and immunohistochemistry for Ki-67, GNG4, and GNAI3 staining in xenografts. Scale bar, 50μm. I Western blot analysis of autophagy-related protein expression in DU145 xenografts.