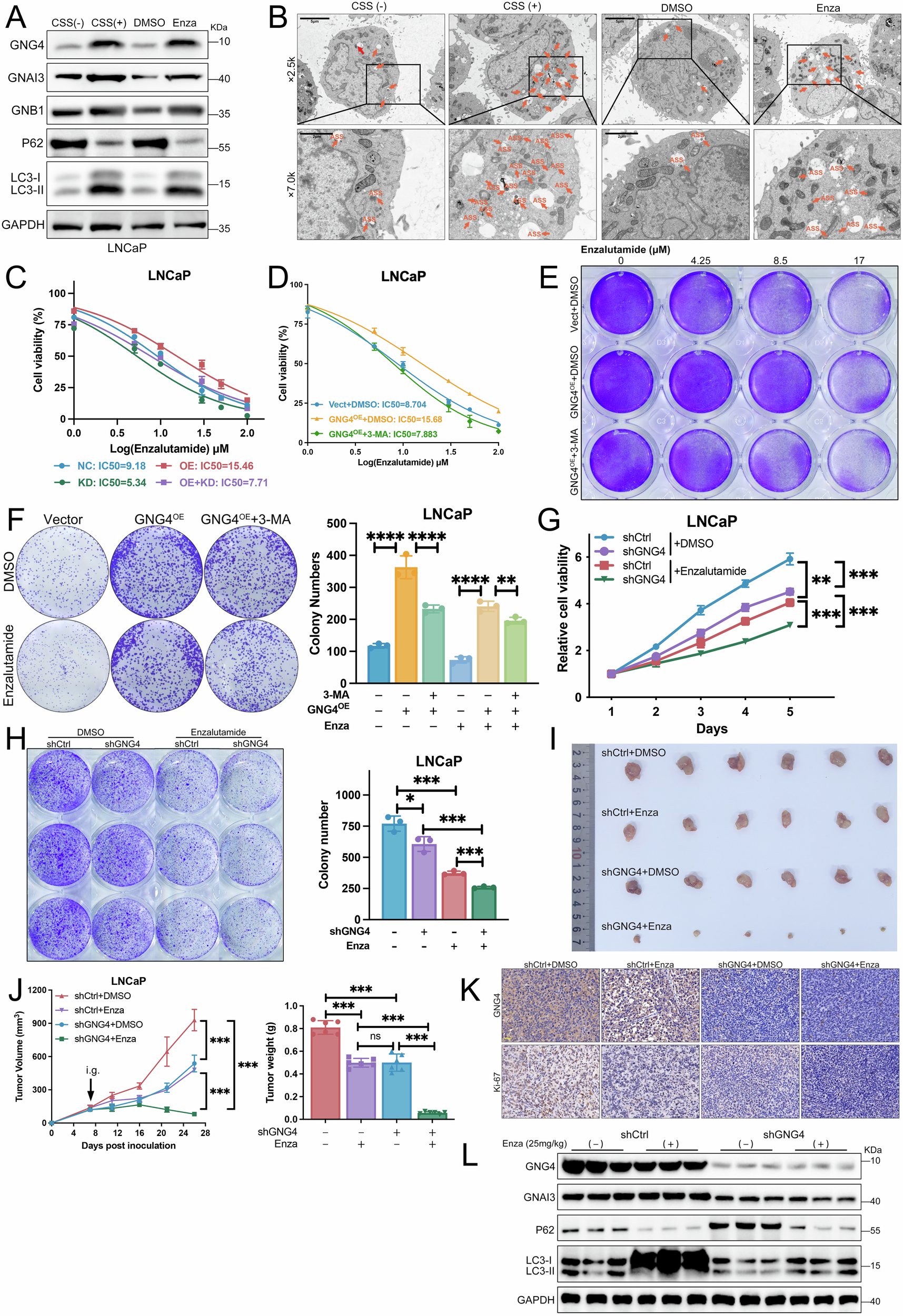
Fig. 6: GNG4–autophagy axis regulates the response to enzalutamide in prostate cancer.

A Western blot analysis of GNG4, GNB1, GNAI3, and autophagy-related protein expression in LNCaP cells under different treatments: normal medium (CSS − ), charcoal-stripped serum (CSS + ) medium, DMSO, and Enzalutamide (10 μM). B Representative transmission electron microscopy images of autophagic vacuoles in LNCaP cells. Scale bar, 5μm; 500 nm. Orange arrows depict autolysosomes (ASS), red arrows depict autophagosomes (AP). C Cell viability curve for LNCaP cells with different plasmids transfection treated with various concentration of enzalutamide. D Cell viability of LNCaP/Vect, GNG4OE, and GNG4OE + 3-MA treated with various concentration of enzalutamide. E Crystal violet cell viability assay showing LNCaP cells with various treatments (Vector, GNG4OE, GNG4OE + 3-MA) under increasing concentrations of enzalutamide. F Colony formation assays were performed to examine the cell proliferation of LNCaP cells subjected to various treatments with enzalutamide or DMSO. Representative photographs (left) and quantification bar chart (right) were shown. G The dose-response curve CCK-8 assay illustrates cell viability in LNCaP cells treated with increasing concentrations of enzalutamide under various conditions (shCtrl or shGNG4). H Colony formation assays were performed to evaluation the viability of LNCaP cells (shCtrl or shGNG4) treated with either DMSO or enzalutamide. Representative photographs (left) and quantification bar chart (right) were shown. I Xenograft tumors derived from LNCaP cells (shCtrl or shGNG4) established in nude mice treated with DMSO or enzalutamide (n = 6 per group, 25 mg/kg, [i.g.] intragastric). J Tumor volumes were recorded throughout the experiment (left), and tumor weights were measured at the endpoint (right). K Representative images of immunohistochemistry staining for GNG4 and Ki-67 staining in xenografts. Scale bar, 50μm. L Western blot analysis of GNG4, GNAI3, and autophagy-related protein expression in xenograft tumors.